View on GitHub

DNSViz: A DNS visualization tool

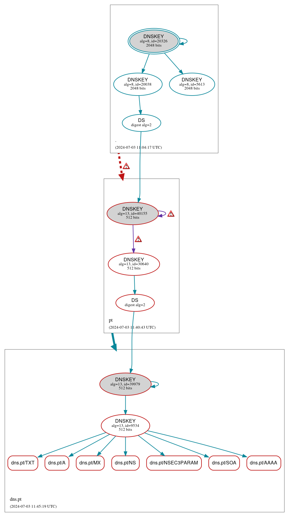
dns.pt

DNSSEC options (hide)
  1. |?|
  2. |?|
  3. |?|
  4. |?|
  5. |?|
  6. |?|
  7. |?|
  8. |?|
  9. |?|
  10. |?|
Notices
DNSSEC Authentication Chain

RRset statusRRset status

Bogus (7)
  • dns.pt/A
  • dns.pt/AAAA
  • dns.pt/MX
  • dns.pt/NS
  • dns.pt/NSEC3PARAM
  • dns.pt/SOA
  • dns.pt/TXT

DNSKEY/DS/NSEC statusDNSKEY/DS/NSEC status

Bogus (5)
  • dns.pt/DNSKEY (alg 13, id 39979)
  • dns.pt/DNSKEY (alg 13, id 9534)
  • dns.pt/DS (alg 13, id 39979)
  • pt/DNSKEY (alg 13, id 30640)
  • pt/DNSKEY (alg 13, id 40155)
Secure (4)
  • ./DNSKEY (alg 8, id 20038)
  • ./DNSKEY (alg 8, id 20326)
  • ./DNSKEY (alg 8, id 5613)
  • pt/DS (alg 13, id 40155)

Delegation statusDelegation status

Bogus (1)
  • . to pt
Secure (1)
  • pt to dns.pt

NoticesNotices

Errors (7)
  • . to pt: No valid RRSIGs made by a key corresponding to a DS RR were found covering the DNSKEY RRset, resulting in no secure entry point (SEP) into the zone. See RFC 4035, Sec. 2.2, RFC 6840, Sec. 5.11. (185.39.208.1, 185.39.210.1, 192.93.0.4, 193.136.2.226, 193.136.192.64, 194.0.25.23, 194.146.106.138, 200.160.0.5, 204.61.216.105, 2001:500:14:6105:ad::1, 2001:660:3005:1::1:2, 2001:678:20::23, 2001:67c:1010:35::53, 2001:690:a00:4001::64, 2001:690:a80:4001::100, 2001:12ff:0:a20::5, 2a04:6d80::1, 2a04:6d82::1, UDP_-_EDNS0_4096_D_KN, UDP_-_EDNS0_512_D_KN)
  • RRSIG pt/DNSKEY alg 13, id 40155: The Signature Inception field of the RRSIG RR (2024-07-25 00:00:00+00:00) is 21 days in the future. See RFC 4035, Sec. 5.3.1.
  • RRSIG pt/DNSKEY alg 13, id 40155: The Signature Inception field of the RRSIG RR (2024-07-25 00:00:00+00:00) is 21 days in the future. See RFC 4035, Sec. 5.3.1.
  • dns.pt/CNAME has errors; select the "Denial of existence" DNSSEC option to see them.
  • dsjoi.psnek.dns.pt/A has errors; select the "Denial of existence" DNSSEC option to see them.
  • dns.pt/CDS has errors; select the "Denial of existence" DNSSEC option to see them.
  • dns.pt/CDNSKEY has errors; select the "Denial of existence" DNSSEC option to see them.
Warnings (4)
  • dns.pt/CNAME has warnings; select the "Denial of existence" DNSSEC option to see them.
  • dsjoi.psnek.dns.pt/A has warnings; select the "Denial of existence" DNSSEC option to see them.
  • dns.pt/CDS has warnings; select the "Denial of existence" DNSSEC option to see them.
  • dns.pt/CDNSKEY has warnings; select the "Denial of existence" DNSSEC option to see them.

DNSKEY legend

Full legend
SEP bit setSEP bit set
Revoke bit setRevoke bit set
Trust anchorTrust anchor
Download: png | svg
Warning JavaScript is required to make the graph below interactive.
DNSSEC authentication graph