View on GitHub

DNSViz: A DNS visualization tool

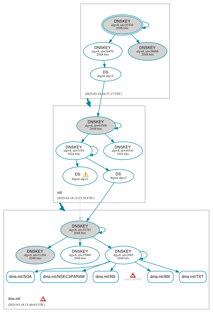
dma.mil

DNSSEC options (hide)
  1. |?|
  2. |?|
  3. |?|
  4. |?|
  5. |?|
  6. |?|
  7. |?|
  8. |?|
  9. |?|
  10. |?|
Notices
DNSSEC Authentication Chain

RRset statusRRset status

Secure (5)
  • dma.mil/MX
  • dma.mil/NS
  • dma.mil/NSEC3PARAM
  • dma.mil/SOA
  • dma.mil/TXT

DNSKEY/DS/NSEC statusDNSKEY/DS/NSEC status

Secure (13)
  • ./DNSKEY (alg 8, id 20326)
  • ./DNSKEY (alg 8, id 26470)
  • ./DNSKEY (alg 8, id 38696)
  • dma.mil/DNSKEY (alg 8, id 15060)
  • dma.mil/DNSKEY (alg 8, id 2085)
  • dma.mil/DNSKEY (alg 8, id 31204)
  • dma.mil/DNSKEY (alg 8, id 32791)
  • dma.mil/DS (alg 8, id 32791)
  • dma.mil/DS (alg 8, id 32791)
  • mil/DNSKEY (alg 8, id 44341)
  • mil/DNSKEY (alg 8, id 5184)
  • mil/DNSKEY (alg 8, id 63500)
  • mil/DS (alg 8, id 63500)

Delegation statusDelegation status

Secure (2)
  • . to mil
  • mil to dma.mil

NoticesNotices

Errors (8)
  • dma.mil zone: The server(s) were not responsive to queries over UDP. See RFC 1035, Sec. 4.2. (2608:164:15:503::c, 2608:164:15:503::d)
  • dma.mil/NS: No response was received from the server over UDP (tried 12 times). See RFC 1035, Sec. 4.2. (2608:164:15:503::c, 2608:164:15:503::d, UDP_-_NOEDNS_)
  • dma.mil/AAAA has errors; select the "Denial of existence" DNSSEC option to see them.
  • dma.mil/CNAME has errors; select the "Denial of existence" DNSSEC option to see them.
  • dma.mil/CDS has errors; select the "Denial of existence" DNSSEC option to see them.
  • dma.mil/CDNSKEY has errors; select the "Denial of existence" DNSSEC option to see them.
  • 6i7lu.9paj4.dma.mil/A has errors; select the "Denial of existence" DNSSEC option to see them.
  • dma.mil/A has errors; select the "Denial of existence" DNSSEC option to see them.
Warnings (10)
  • dma.mil/DS (alg 8, id 32791): DNSSEC implementers are prohibited from implementing signing with DS algorithm 1 (SHA-1). See RFC 8624, Sec. 3.2.
  • dma.mil/DS (alg 8, id 32791): DNSSEC implementers are prohibited from implementing signing with DS algorithm 1 (SHA-1). See RFC 8624, Sec. 3.2.
  • dma.mil/DS (alg 8, id 32791): DS records with digest type 1 (SHA-1) are ignored when DS records with digest type 2 (SHA-256) exist in the same RRset. See RFC 4509, Sec. 3.
  • dma.mil/DS (alg 8, id 32791): DS records with digest type 1 (SHA-1) are ignored when DS records with digest type 2 (SHA-256) exist in the same RRset. See RFC 4509, Sec. 3.
  • dma.mil/AAAA has warnings; select the "Denial of existence" DNSSEC option to see them.
  • dma.mil/CNAME has warnings; select the "Denial of existence" DNSSEC option to see them.
  • dma.mil/CDS has warnings; select the "Denial of existence" DNSSEC option to see them.
  • dma.mil/CDNSKEY has warnings; select the "Denial of existence" DNSSEC option to see them.
  • 6i7lu.9paj4.dma.mil/A has warnings; select the "Denial of existence" DNSSEC option to see them.
  • dma.mil/A has warnings; select the "Denial of existence" DNSSEC option to see them.

DNSKEY legend

Full legend
SEP bit setSEP bit set
Revoke bit setRevoke bit set
Trust anchorTrust anchor
Download: png | svg
Warning JavaScript is required to make the graph below interactive.
DNSSEC authentication graph