View on GitHub

DNSViz: A DNS visualization tool

disney.com

« Previous analysis | Next analysis »
DNSSEC options (hide)
  1. |?|
  2. |?|
  3. |?|
  4. |?|
  5. |?|
  6. |?|
  7. |?|
  8. |?|
  9. |?|
  10. |?|
Notices
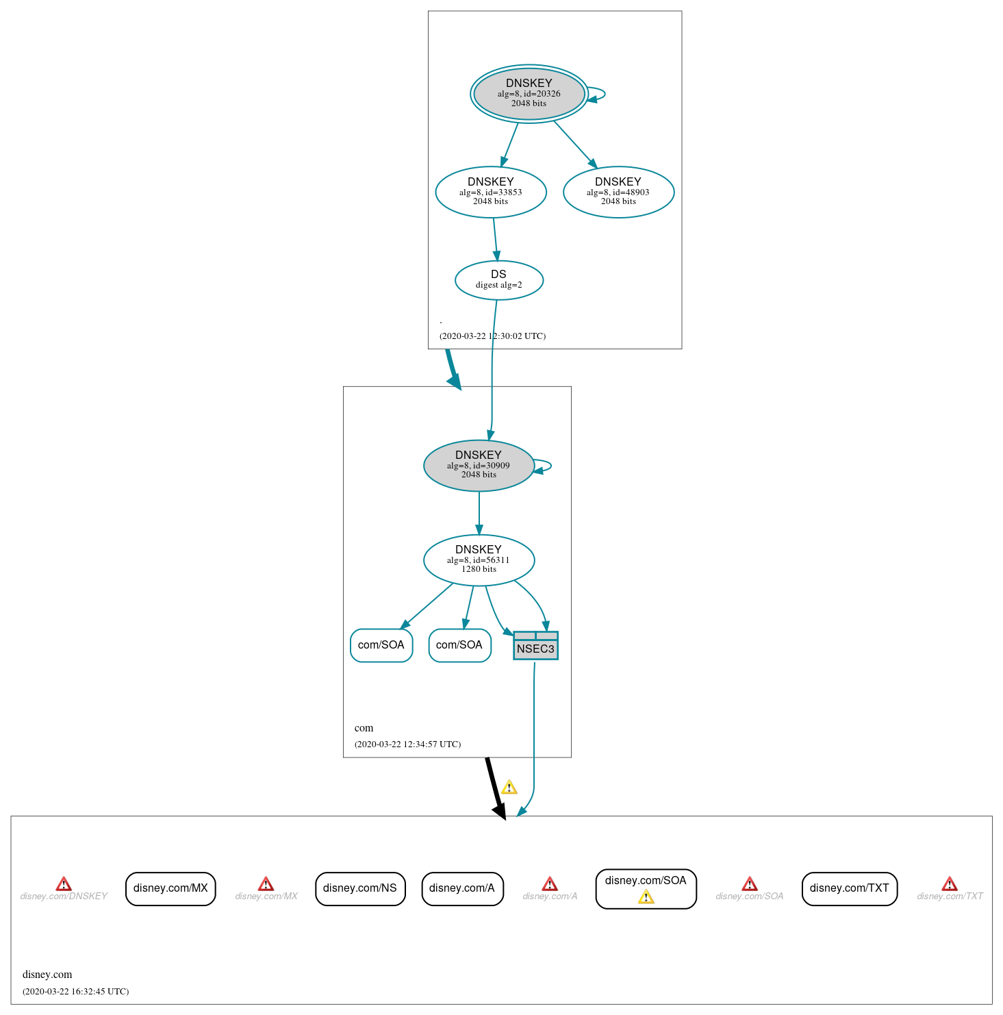
DNSSEC Authentication Chain

RRset statusRRset status

Insecure (5)
  • disney.com/A
  • disney.com/MX
  • disney.com/NS
  • disney.com/SOA
  • disney.com/TXT
Secure (2)
  • com/SOA
  • com/SOA

DNSKEY/DS/NSEC statusDNSKEY/DS/NSEC status

Secure (7)
  • ./DNSKEY (alg 8, id 20326)
  • ./DNSKEY (alg 8, id 33853)
  • ./DNSKEY (alg 8, id 48903)
  • NSEC3 proving non-existence of disney.com/DS
  • com/DNSKEY (alg 8, id 30909)
  • com/DNSKEY (alg 8, id 56311)
  • com/DS (alg 8, id 30909)

Delegation statusDelegation status

Insecure (1)
  • com to disney.com
Secure (1)
  • . to com

NoticesNotices

Errors (9)
  • disney.com/A: No response was received from the server over UDP (tried 12 times). See RFC 1035, Sec. 4.2. (204.128.192.10, UDP_-_NOEDNS_)
  • disney.com/DNSKEY: No response was received from the server over UDP (tried 4 times). See RFC 1035, Sec. 4.2. (204.128.192.10, UDP_-_EDNS0_512_D_K)
  • disney.com/MX: No response was received from the server over UDP (tried 4 times). See RFC 1035, Sec. 4.2. (204.128.192.10, UDP_-_EDNS0_512_D_K)
  • disney.com/SOA: No response was received from the server over UDP (tried 12 times). See RFC 1035, Sec. 4.2. (204.128.192.10, UDP_-_NOEDNS_)
  • disney.com/TXT: No response was received from the server over UDP (tried 12 times). See RFC 1035, Sec. 4.2. (204.128.192.10, UDP_-_NOEDNS_)
  • xzc4ibsqmn.disney.com/A has errors; select the "Denial of existence" DNSSEC option to see them.
  • disney.com/DNSKEY has errors; select the "Denial of existence" DNSSEC option to see them.
  • disney.com/AAAA has errors; select the "Denial of existence" DNSSEC option to see them.
  • disney.com/CNAME has errors; select the "Denial of existence" DNSSEC option to see them.
Warnings (2)
  • com to disney.com: The following NS name(s) were found in the authoritative NS RRset, but not in the delegation NS RRset (i.e., in the com zone): orns01.dig.com, orns02.dig.com See RFC 1034, Sec. 4.2.2.
  • disney.com/SOA: No response was received until the UDP payload size was decreased, indicating that the server might be attempting to send a payload that exceeds the path maximum transmission unit (PMTU) size. See RFC 6891, Sec. 6.2.6. (68.71.223.14, UDP_-_EDNS0_4096_D_K_0x20)

DNSKEY legend

Full legend
SEP bit setSEP bit set
Revoke bit setRevoke bit set
Trust anchorTrust anchor
Download: png | svg
Warning JavaScript is required to make the graph below interactive.
DNSSEC authentication graph