View on GitHub

DNSViz: A DNS visualization tool

directpay.irs.gov

DNSSEC options (hide)
  1. |?|
  2. |?|
  3. |?|
  4. |?|
  5. |?|
  6. |?|
  7. |?|
  8. |?|
  9. |?|
  10. |?|
Notices
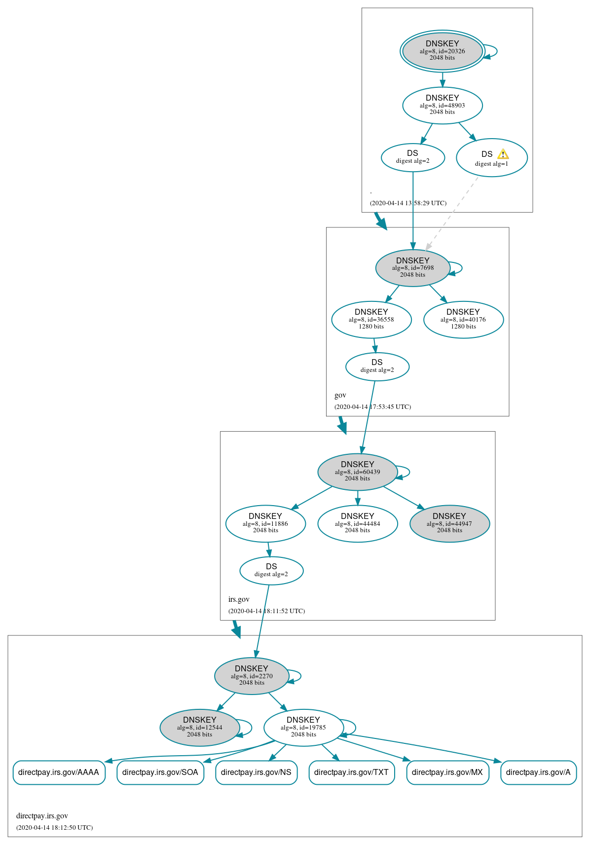
DNSSEC Authentication Chain

RRset statusRRset status

Secure (6)
  • directpay.irs.gov/A
  • directpay.irs.gov/AAAA
  • directpay.irs.gov/MX
  • directpay.irs.gov/NS
  • directpay.irs.gov/SOA
  • directpay.irs.gov/TXT

DNSKEY/DS/NSEC statusDNSKEY/DS/NSEC status

Secure (16)
  • ./DNSKEY (alg 8, id 20326)
  • ./DNSKEY (alg 8, id 48903)
  • directpay.irs.gov/DNSKEY (alg 8, id 12544)
  • directpay.irs.gov/DNSKEY (alg 8, id 19785)
  • directpay.irs.gov/DNSKEY (alg 8, id 2270)
  • directpay.irs.gov/DS (alg 8, id 2270)
  • gov/DNSKEY (alg 8, id 36558)
  • gov/DNSKEY (alg 8, id 40176)
  • gov/DNSKEY (alg 8, id 7698)
  • gov/DS (alg 8, id 7698)
  • gov/DS (alg 8, id 7698)
  • irs.gov/DNSKEY (alg 8, id 11886)
  • irs.gov/DNSKEY (alg 8, id 44484)
  • irs.gov/DNSKEY (alg 8, id 44947)
  • irs.gov/DNSKEY (alg 8, id 60439)
  • irs.gov/DS (alg 8, id 60439)

Delegation statusDelegation status

Secure (3)
  • . to gov
  • gov to irs.gov
  • irs.gov to directpay.irs.gov

NoticesNotices

Warnings (4)
  • gov/DS (alg 8, id 7698): DNSSEC implementers are prohibited from implementing signing with DS algorithm 1 (SHA-1). See RFC 8624, Sec. 3.2.
  • gov/DS (alg 8, id 7698): DNSSEC implementers are prohibited from implementing signing with DS algorithm 1 (SHA-1). See RFC 8624, Sec. 3.2.
  • gov/DS (alg 8, id 7698): DS records with digest type 1 (SHA-1) are ignored when DS records with digest type 2 (SHA-256) exist in the same RRset. See RFC 4509, Sec. 3.
  • gov/DS (alg 8, id 7698): DS records with digest type 1 (SHA-1) are ignored when DS records with digest type 2 (SHA-256) exist in the same RRset. See RFC 4509, Sec. 3.

DNSKEY legend

Full legend
SEP bit setSEP bit set
Revoke bit setRevoke bit set
Trust anchorTrust anchor
Download: png | svg
Warning JavaScript is required to make the graph below interactive.
DNSSEC authentication graph