View on GitHub

DNSViz: A DNS visualization tool

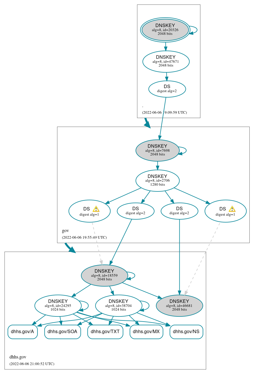
dhhs.gov

DNSSEC options (hide)
  1. |?|
  2. |?|
  3. |?|
  4. |?|
  5. |?|
  6. |?|
  7. |?|
  8. |?|
  9. |?|
  10. |?|
Notices
DNSSEC Authentication Chain

RRset statusRRset status

Secure (5)
  • dhhs.gov/A
  • dhhs.gov/MX
  • dhhs.gov/NS
  • dhhs.gov/SOA
  • dhhs.gov/TXT

DNSKEY/DS/NSEC statusDNSKEY/DS/NSEC status

Secure (13)
  • ./DNSKEY (alg 8, id 20326)
  • ./DNSKEY (alg 8, id 47671)
  • dhhs.gov/DNSKEY (alg 8, id 18559)
  • dhhs.gov/DNSKEY (alg 8, id 24295)
  • dhhs.gov/DNSKEY (alg 8, id 38704)
  • dhhs.gov/DNSKEY (alg 8, id 46681)
  • dhhs.gov/DS (alg 8, id 18559)
  • dhhs.gov/DS (alg 8, id 18559)
  • dhhs.gov/DS (alg 8, id 46681)
  • dhhs.gov/DS (alg 8, id 46681)
  • gov/DNSKEY (alg 8, id 2706)
  • gov/DNSKEY (alg 8, id 7698)
  • gov/DS (alg 8, id 7698)

Delegation statusDelegation status

Secure (2)
  • . to gov
  • gov to dhhs.gov

NoticesNotices

Warnings (8)
  • dhhs.gov/DS (alg 8, id 18559): DNSSEC implementers are prohibited from implementing signing with DS algorithm 1 (SHA-1). See RFC 8624, Sec. 3.2.
  • dhhs.gov/DS (alg 8, id 18559): DNSSEC implementers are prohibited from implementing signing with DS algorithm 1 (SHA-1). See RFC 8624, Sec. 3.2.
  • dhhs.gov/DS (alg 8, id 18559): DS records with digest type 1 (SHA-1) are ignored when DS records with digest type 2 (SHA-256) exist in the same RRset. See RFC 4509, Sec. 3.
  • dhhs.gov/DS (alg 8, id 18559): DS records with digest type 1 (SHA-1) are ignored when DS records with digest type 2 (SHA-256) exist in the same RRset. See RFC 4509, Sec. 3.
  • dhhs.gov/DS (alg 8, id 46681): DNSSEC implementers are prohibited from implementing signing with DS algorithm 1 (SHA-1). See RFC 8624, Sec. 3.2.
  • dhhs.gov/DS (alg 8, id 46681): DNSSEC implementers are prohibited from implementing signing with DS algorithm 1 (SHA-1). See RFC 8624, Sec. 3.2.
  • dhhs.gov/DS (alg 8, id 46681): DS records with digest type 1 (SHA-1) are ignored when DS records with digest type 2 (SHA-256) exist in the same RRset. See RFC 4509, Sec. 3.
  • dhhs.gov/DS (alg 8, id 46681): DS records with digest type 1 (SHA-1) are ignored when DS records with digest type 2 (SHA-256) exist in the same RRset. See RFC 4509, Sec. 3.

DNSKEY legend

Full legend
SEP bit setSEP bit set
Revoke bit setRevoke bit set
Trust anchorTrust anchor
Download: png | svg
Warning JavaScript is required to make the graph below interactive.
DNSSEC authentication graph