View on GitHub

DNSViz: A DNS visualization tool

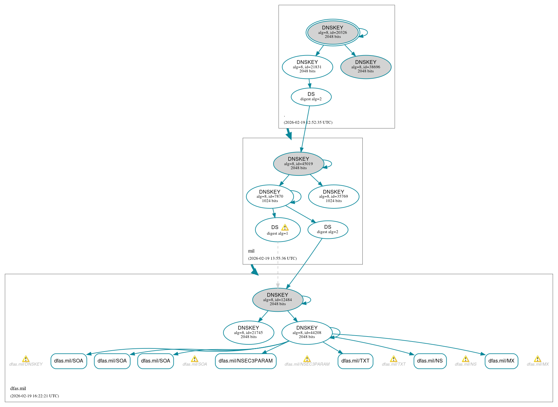
dfas.mil

DNSSEC options (hide)
  1. |?|
  2. |?|
  3. |?|
  4. |?|
  5. |?|
  6. |?|
  7. |?|
  8. |?|
  9. |?|
  10. |?|
Notices
DNSSEC Authentication Chain

RRset statusRRset status

Secure (7)
  • dfas.mil/MX
  • dfas.mil/NS
  • dfas.mil/NSEC3PARAM
  • dfas.mil/SOA
  • dfas.mil/SOA
  • dfas.mil/SOA
  • dfas.mil/TXT

DNSKEY/DS/NSEC statusDNSKEY/DS/NSEC status

Secure (12)
  • ./DNSKEY (alg 8, id 20326)
  • ./DNSKEY (alg 8, id 21831)
  • ./DNSKEY (alg 8, id 38696)
  • dfas.mil/DNSKEY (alg 8, id 12484)
  • dfas.mil/DNSKEY (alg 8, id 21745)
  • dfas.mil/DNSKEY (alg 8, id 44208)
  • dfas.mil/DS (alg 8, id 12484)
  • dfas.mil/DS (alg 8, id 12484)
  • mil/DNSKEY (alg 8, id 35769)
  • mil/DNSKEY (alg 8, id 45019)
  • mil/DNSKEY (alg 8, id 7870)
  • mil/DS (alg 8, id 45019)

Delegation statusDelegation status

Secure (2)
  • . to mil
  • mil to dfas.mil

NoticesNotices

Errors (6)
  • dfas.mil/CNAME has errors; select the "Denial of existence" DNSSEC option to see them.
  • dfas.mil/AAAA has errors; select the "Denial of existence" DNSSEC option to see them.
  • dfas.mil/A has errors; select the "Denial of existence" DNSSEC option to see them.
  • dfas.mil/CDS has errors; select the "Denial of existence" DNSSEC option to see them.
  • dfas.mil/CDNSKEY has errors; select the "Denial of existence" DNSSEC option to see them.
  • iv9t8.kabvw.dfas.mil/A has errors; select the "Denial of existence" DNSSEC option to see them.
Warnings (17)
  • dfas.mil/DNSKEY: The Authoritative Answer (AA) flag was set in the referral response. See RFC 1035, Sec. 4.1.1. (199.252.154.234, UDP_-_EDNS0_4096_D_KN, UDP_-_EDNS0_512_D_KN)
  • dfas.mil/DS (alg 8, id 12484): DNSSEC implementers are prohibited from implementing signing with DS algorithm 1 (SHA-1). See RFC 8624, Sec. 3.2.
  • dfas.mil/DS (alg 8, id 12484): DNSSEC implementers are prohibited from implementing signing with DS algorithm 1 (SHA-1). See RFC 8624, Sec. 3.2.
  • dfas.mil/DS (alg 8, id 12484): DS records with digest type 1 (SHA-1) are ignored when DS records with digest type 2 (SHA-256) exist in the same RRset. See RFC 4509, Sec. 3.
  • dfas.mil/DS (alg 8, id 12484): DS records with digest type 1 (SHA-1) are ignored when DS records with digest type 2 (SHA-256) exist in the same RRset. See RFC 4509, Sec. 3.
  • dfas.mil/MX: The Authoritative Answer (AA) flag was set in the referral response. See RFC 1035, Sec. 4.1.1. (199.252.154.234, UDP_-_EDNS0_4096_D_KN)
  • dfas.mil/NS: The Authoritative Answer (AA) flag was set in the referral response. See RFC 1035, Sec. 4.1.1. (199.252.154.234, UDP_-_EDNS0_4096_D_KN)
  • dfas.mil/NSEC3PARAM: The Authoritative Answer (AA) flag was set in the referral response. See RFC 1035, Sec. 4.1.1. (199.252.154.234, UDP_-_EDNS0_4096_D_KN)
  • dfas.mil/SOA: The Authoritative Answer (AA) flag was set in the referral response. See RFC 1035, Sec. 4.1.1. (199.252.154.234, TCP_-_EDNS0_4096_D_N, UDP_-_EDNS0_4096_D_KN, UDP_-_EDNS0_4096_D_KN_0x20)
  • dfas.mil/TXT: The Authoritative Answer (AA) flag was set in the referral response. See RFC 1035, Sec. 4.1.1. (199.252.154.234, UDP_-_EDNS0_4096_D_KN)
  • dfas.mil/DNSKEY has warnings; select the "Denial of existence" DNSSEC option to see them.
  • dfas.mil/CNAME has warnings; select the "Denial of existence" DNSSEC option to see them.
  • dfas.mil/AAAA has warnings; select the "Denial of existence" DNSSEC option to see them.
  • dfas.mil/A has warnings; select the "Denial of existence" DNSSEC option to see them.
  • dfas.mil/CDS has warnings; select the "Denial of existence" DNSSEC option to see them.
  • dfas.mil/CDNSKEY has warnings; select the "Denial of existence" DNSSEC option to see them.
  • iv9t8.kabvw.dfas.mil/A has warnings; select the "Denial of existence" DNSSEC option to see them.

DNSKEY legend

Full legend
SEP bit setSEP bit set
Revoke bit setRevoke bit set
Trust anchorTrust anchor
Download: png | svg
Warning JavaScript is required to make the graph below interactive.
DNSSEC authentication graph