View on GitHub

DNSViz: A DNS visualization tool

dfas.mil

DNSSEC options (hide)
  1. |?|
  2. |?|
  3. |?|
  4. |?|
  5. |?|
  6. |?|
  7. |?|
  8. |?|
  9. |?|
  10. |?|
Notices
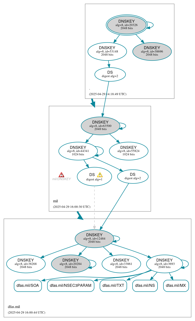
DNSSEC Authentication Chain

RRset statusRRset status

Secure (5)
  • dfas.mil/MX
  • dfas.mil/NS
  • dfas.mil/NSEC3PARAM
  • dfas.mil/SOA
  • dfas.mil/TXT

DNSKEY/DS/NSEC statusDNSKEY/DS/NSEC status

Secure (14)
  • ./DNSKEY (alg 8, id 20326)
  • ./DNSKEY (alg 8, id 38696)
  • ./DNSKEY (alg 8, id 53148)
  • dfas.mil/DNSKEY (alg 8, id 12484)
  • dfas.mil/DNSKEY (alg 8, id 20284)
  • dfas.mil/DNSKEY (alg 8, id 33861)
  • dfas.mil/DNSKEY (alg 8, id 3693)
  • dfas.mil/DNSKEY (alg 8, id 38268)
  • dfas.mil/DS (alg 8, id 12484)
  • dfas.mil/DS (alg 8, id 12484)
  • mil/DNSKEY (alg 8, id 44341)
  • mil/DNSKEY (alg 8, id 55824)
  • mil/DNSKEY (alg 8, id 63500)
  • mil/DS (alg 8, id 63500)

Delegation statusDelegation status

Secure (2)
  • . to mil
  • mil to dfas.mil

NoticesNotices

Errors (7)
  • mil/DNSKEY: No response was received from the server over UDP (tried 4 times). See RFC 1035, Sec. 4.2. (2608:4122:2:154::234, UDP_-_EDNS0_512_D_KN)
  • dfas.mil/CNAME has errors; select the "Denial of existence" DNSSEC option to see them.
  • 8sdwj.cekv5.dfas.mil/A has errors; select the "Denial of existence" DNSSEC option to see them.
  • dfas.mil/AAAA has errors; select the "Denial of existence" DNSSEC option to see them.
  • dfas.mil/A has errors; select the "Denial of existence" DNSSEC option to see them.
  • dfas.mil/CDS has errors; select the "Denial of existence" DNSSEC option to see them.
  • dfas.mil/CDNSKEY has errors; select the "Denial of existence" DNSSEC option to see them.
Warnings (10)
  • dfas.mil/DS (alg 8, id 12484): DNSSEC implementers are prohibited from implementing signing with DS algorithm 1 (SHA-1). See RFC 8624, Sec. 3.2.
  • dfas.mil/DS (alg 8, id 12484): DNSSEC implementers are prohibited from implementing signing with DS algorithm 1 (SHA-1). See RFC 8624, Sec. 3.2.
  • dfas.mil/DS (alg 8, id 12484): DS records with digest type 1 (SHA-1) are ignored when DS records with digest type 2 (SHA-256) exist in the same RRset. See RFC 4509, Sec. 3.
  • dfas.mil/DS (alg 8, id 12484): DS records with digest type 1 (SHA-1) are ignored when DS records with digest type 2 (SHA-256) exist in the same RRset. See RFC 4509, Sec. 3.
  • dfas.mil/CNAME has warnings; select the "Denial of existence" DNSSEC option to see them.
  • 8sdwj.cekv5.dfas.mil/A has warnings; select the "Denial of existence" DNSSEC option to see them.
  • dfas.mil/AAAA has warnings; select the "Denial of existence" DNSSEC option to see them.
  • dfas.mil/A has warnings; select the "Denial of existence" DNSSEC option to see them.
  • dfas.mil/CDS has warnings; select the "Denial of existence" DNSSEC option to see them.
  • dfas.mil/CDNSKEY has warnings; select the "Denial of existence" DNSSEC option to see them.

DNSKEY legend

Full legend
SEP bit setSEP bit set
Revoke bit setRevoke bit set
Trust anchorTrust anchor
Download: png | svg
Warning JavaScript is required to make the graph below interactive.
DNSSEC authentication graph