View on GitHub

DNSViz: A DNS visualization tool

dell.com

DNSSEC options (hide)
  1. |?|
  2. |?|
  3. |?|
  4. |?|
  5. |?|
  6. |?|
  7. |?|
  8. |?|
  9. |?|
  10. |?|
Notices
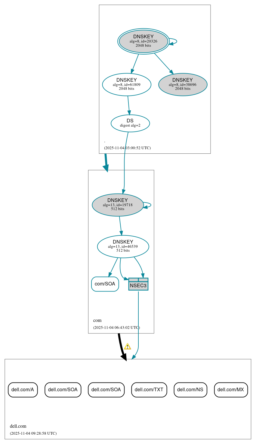
DNSSEC Authentication Chain

RRset statusRRset status

Insecure (6)
  • dell.com/A
  • dell.com/MX
  • dell.com/NS
  • dell.com/SOA
  • dell.com/SOA
  • dell.com/TXT
Secure (1)
  • com/SOA

DNSKEY/DS/NSEC statusDNSKEY/DS/NSEC status

Secure (7)
  • ./DNSKEY (alg 8, id 20326)
  • ./DNSKEY (alg 8, id 38696)
  • ./DNSKEY (alg 8, id 61809)
  • NSEC3 proving non-existence of dell.com/DS
  • com/DNSKEY (alg 13, id 19718)
  • com/DNSKEY (alg 13, id 46539)
  • com/DS (alg 13, id 19718)

Delegation statusDelegation status

Insecure (1)
  • com to dell.com
Secure (1)
  • . to com

NoticesNotices

Warnings (3)
  • com to dell.com: Authoritative AAAA records exist for ns2ak.dell.com, but there are no corresponding AAAA glue records. See RFC 1034, Sec. 4.2.2.
  • com to dell.com: Authoritative AAAA records exist for ns3ak.dell.com, but there are no corresponding AAAA glue records. See RFC 1034, Sec. 4.2.2.
  • com to dell.com: The following NS name(s) were found in the authoritative NS RRset, but not in the delegation NS RRset (i.e., in the com zone): ns4ns.dell.com, ns4ak.dell.com See RFC 1034, Sec. 4.2.2.

DNSKEY legend

Full legend
SEP bit setSEP bit set
Revoke bit setRevoke bit set
Trust anchorTrust anchor
Download: png | svg
Warning JavaScript is required to make the graph below interactive.
DNSSEC authentication graph