View on GitHub

DNSViz: A DNS visualization tool

ddnss.eu

« Previous analysis | Next analysis »
DNSSEC options (hide)
  1. |?|
  2. |?|
  3. |?|
  4. |?|
  5. |?|
  6. |?|
  7. |?|
  8. |?|
  9. |?|
  10. |?|
Notices
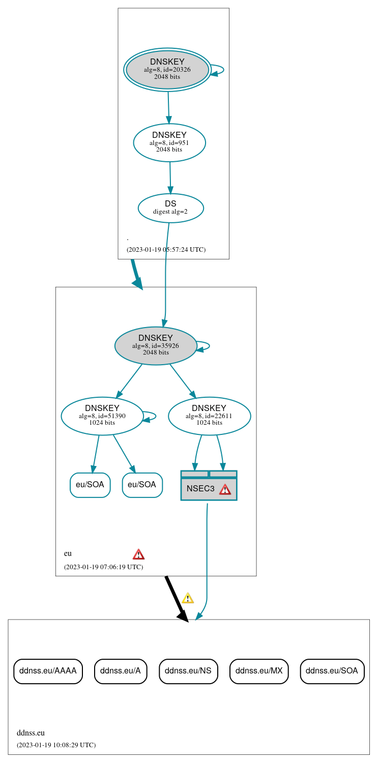
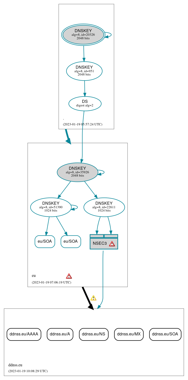
DNSSEC Authentication Chain

RRset statusRRset status

Insecure (5)
  • ddnss.eu/A
  • ddnss.eu/AAAA
  • ddnss.eu/MX
  • ddnss.eu/NS
  • ddnss.eu/SOA
Secure (2)
  • eu/SOA
  • eu/SOA

DNSKEY/DS/NSEC statusDNSKEY/DS/NSEC status

Secure (7)
  • ./DNSKEY (alg 8, id 20326)
  • ./DNSKEY (alg 8, id 951)
  • NSEC3 proving non-existence of ddnss.eu/DS
  • eu/DNSKEY (alg 8, id 22611)
  • eu/DNSKEY (alg 8, id 35926)
  • eu/DNSKEY (alg 8, id 51390)
  • eu/DS (alg 8, id 35926)

Delegation statusDelegation status

Insecure (1)
  • eu to ddnss.eu
Secure (1)
  • . to eu

NoticesNotices

Errors (4)
  • NSEC3 proving non-existence of ddnss.eu/DS: An iterations count of 0 must be used in NSEC3 records to alleviate computational burdens. See RFC 9276, Sec. 3.1.
  • NSEC3 proving non-existence of ddnss.eu/DS: An iterations count of 0 must be used in NSEC3 records to alleviate computational burdens. See RFC 9276, Sec. 3.1.
  • eu zone: The server(s) were not responsive to queries over UDP. See RFC 1035, Sec. 4.2. (2001:978:2:1::93:2)
  • ddnss.eu/DS has errors; select the "Denial of existence" DNSSEC option to see them.
Warnings (4)
  • NSEC3 proving non-existence of ddnss.eu/DS: The salt value for an NSEC3 record should be empty. See RFC 9276, Sec. 3.1.
  • NSEC3 proving non-existence of ddnss.eu/DS: The salt value for an NSEC3 record should be empty. See RFC 9276, Sec. 3.1.
  • eu to ddnss.eu: The following NS name(s) were found in the authoritative NS RRset, but not in the delegation NS RRset (i.e., in the eu zone): ns2.ddnss.de See RFC 1034, Sec. 4.2.2.
  • ddnss.eu/DS has warnings; select the "Denial of existence" DNSSEC option to see them.

DNSKEY legend

Full legend
SEP bit setSEP bit set
Revoke bit setRevoke bit set
Trust anchorTrust anchor
Download: png | svg
Warning JavaScript is required to make the graph below interactive.
DNSSEC authentication graph