View on GitHub

DNSViz: A DNS visualization tool

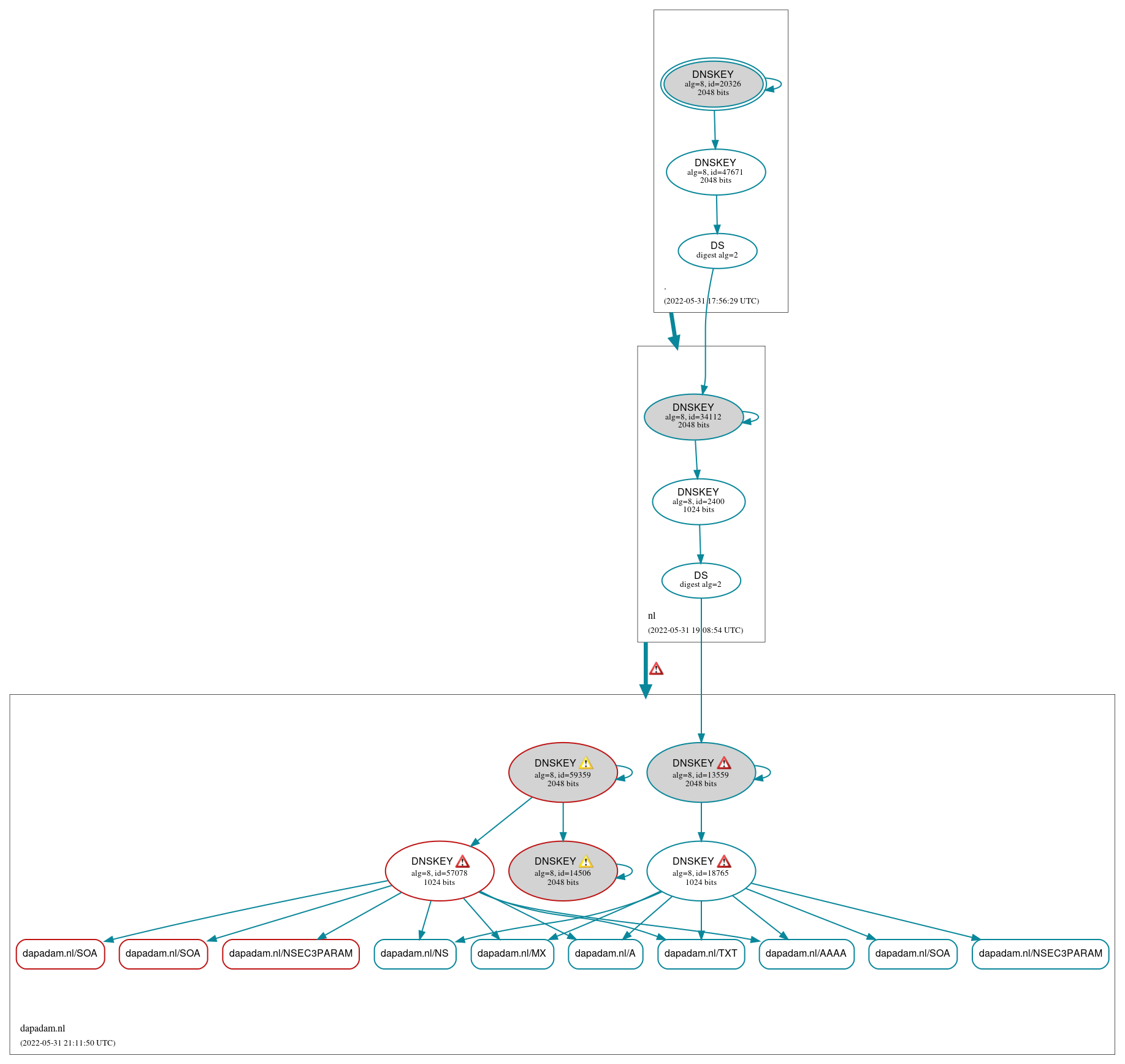
dapadam.nl

« Previous analysis | Next analysis »
DNSSEC options (hide)
  1. |?|
  2. |?|
  3. |?|
  4. |?|
  5. |?|
  6. |?|
  7. |?|
  8. |?|
  9. |?|
  10. |?|
Notices
DNSSEC Authentication Chain

RRset statusRRset status

Bogus (3)
  • dapadam.nl/NSEC3PARAM
  • dapadam.nl/SOA
  • dapadam.nl/SOA
Secure (7)
  • dapadam.nl/A
  • dapadam.nl/AAAA
  • dapadam.nl/MX
  • dapadam.nl/NS
  • dapadam.nl/NSEC3PARAM
  • dapadam.nl/SOA
  • dapadam.nl/TXT

DNSKEY/DS/NSEC statusDNSKEY/DS/NSEC status

Bogus (3)
  • dapadam.nl/DNSKEY (alg 8, id 14506)
  • dapadam.nl/DNSKEY (alg 8, id 57078)
  • dapadam.nl/DNSKEY (alg 8, id 59359)
Secure (8)
  • ./DNSKEY (alg 8, id 20326)
  • ./DNSKEY (alg 8, id 47671)
  • dapadam.nl/DNSKEY (alg 8, id 13559)
  • dapadam.nl/DNSKEY (alg 8, id 18765)
  • dapadam.nl/DS (alg 8, id 13559)
  • nl/DNSKEY (alg 8, id 2400)
  • nl/DNSKEY (alg 8, id 34112)
  • nl/DS (alg 8, id 34112)

Delegation statusDelegation status

Secure (2)
  • . to nl
  • nl to dapadam.nl

NoticesNotices

Errors (7)
  • dapadam.nl/DNSKEY (alg 8, id 13559): The DNSKEY RR was not found in the DNSKEY RRset returned by one or more servers. (136.144.176.199, 136.144.213.73, 2a01:7c8:aac9:2a8::1, 2a01:7c8:d002:347::1, UDP_-_EDNS0_4096_D_KN)
  • dapadam.nl/DNSKEY (alg 8, id 18765): The DNSKEY RR was not found in the DNSKEY RRset returned by one or more servers. (136.144.176.199, 136.144.213.73, 2a01:7c8:aac9:2a8::1, 2a01:7c8:d002:347::1, UDP_-_EDNS0_4096_D_KN)
  • dapadam.nl/DNSKEY (alg 8, id 57078): The DNSKEY RR was not found in the DNSKEY RRset returned by one or more servers. (136.144.250.91, 2a01:7c8:d007:369:5054:ff:fe9a:de8c, UDP_-_EDNS0_4096_D_KN)
  • nl to dapadam.nl: No valid RRSIGs made by a key corresponding to a DS RR were found covering the DNSKEY RRset, resulting in no secure entry point (SEP) into the zone. See RFC 4035, Sec. 2.2, RFC 6840, Sec. 5.11. (136.144.176.199, 136.144.213.73, 2a01:7c8:aac9:2a8::1, 2a01:7c8:d002:347::1, UDP_-_EDNS0_4096_D_KN)
  • nl to dapadam.nl: The DS RRset for the zone included algorithm 8 (RSASHA256), but no DS RR matched a DNSKEY with algorithm 8 that signs the zone's DNSKEY RRset. See RFC 4035, Sec. 2.2, RFC 6840, Sec. 5.11. (136.144.176.199, 136.144.213.73, 2a01:7c8:aac9:2a8::1, 2a01:7c8:d002:347::1, UDP_-_EDNS0_4096_D_KN)
  • dapadam.nl/CNAME has errors; select the "Denial of existence" DNSSEC option to see them.
  • p0xcjis5rg.dapadam.nl/A has errors; select the "Denial of existence" DNSSEC option to see them.
Warnings (6)
  • dapadam.nl/DNSKEY (alg 8, id 14506): The DNSKEY RR was not found in the DNSKEY RRset returned by one or more servers. (136.144.250.91, 2a01:7c8:d007:369:5054:ff:fe9a:de8c, UDP_-_EDNS0_4096_D_KN)
  • dapadam.nl/DNSKEY (alg 8, id 59359): The DNSKEY RR was not found in the DNSKEY RRset returned by one or more servers. (136.144.250.91, 2a01:7c8:d007:369:5054:ff:fe9a:de8c, UDP_-_EDNS0_4096_D_KN)
  • nl to dapadam.nl: The glue address(es) for ns1.dapadam.nl (136.144.250.91) differed from its authoritative address(es) (136.144.213.73). See RFC 1034, Sec. 4.2.2.
  • nl to dapadam.nl: The glue address(es) for ns1.dapadam.nl (2a01:7c8:d007:369:5054:ff:fe9a:de8c) differed from its authoritative address(es) (2a01:7c8:d002:347::1). See RFC 1034, Sec. 4.2.2.
  • dapadam.nl/CNAME has warnings; select the "Denial of existence" DNSSEC option to see them.
  • p0xcjis5rg.dapadam.nl/A has warnings; select the "Denial of existence" DNSSEC option to see them.

DNSKEY legend

Full legend
SEP bit setSEP bit set
Revoke bit setRevoke bit set
Trust anchorTrust anchor
Download: png | svg
Warning JavaScript is required to make the graph below interactive.
DNSSEC authentication graph