View on GitHub

DNSViz: A DNS visualization tool

csosa.gov

DNSSEC options (hide)
  1. |?|
  2. |?|
  3. |?|
  4. |?|
  5. |?|
  6. |?|
  7. |?|
  8. |?|
  9. |?|
  10. |?|
Notices
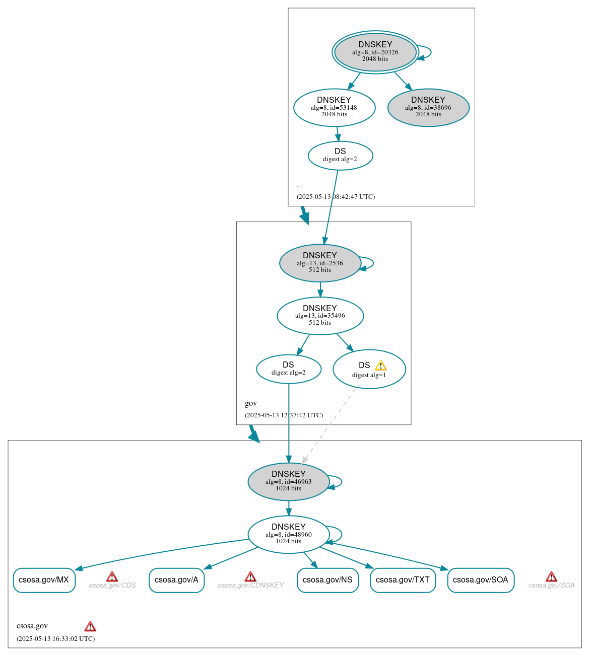
DNSSEC Authentication Chain

RRset statusRRset status

Secure (5)
  • csosa.gov/A
  • csosa.gov/MX
  • csosa.gov/NS
  • csosa.gov/SOA
  • csosa.gov/TXT

DNSKEY/DS/NSEC statusDNSKEY/DS/NSEC status

Secure (10)
  • ./DNSKEY (alg 8, id 20326)
  • ./DNSKEY (alg 8, id 38696)
  • ./DNSKEY (alg 8, id 53148)
  • csosa.gov/DNSKEY (alg 8, id 46963)
  • csosa.gov/DNSKEY (alg 8, id 48960)
  • csosa.gov/DS (alg 8, id 46963)
  • csosa.gov/DS (alg 8, id 46963)
  • gov/DNSKEY (alg 13, id 2536)
  • gov/DNSKEY (alg 13, id 35496)
  • gov/DS (alg 13, id 2536)

Delegation statusDelegation status

Secure (2)
  • . to gov
  • gov to csosa.gov

NoticesNotices

Errors (6)
  • csosa.gov zone: The server(s) were not responsive to queries over TCP. See RFC 1035, Sec. 4.2. (2607:f330:5000:107f::86)
  • csosa.gov/CDNSKEY: No response was received from the server over UDP (tried 12 times). See RFC 1035, Sec. 4.2. (149.101.80.157, 149.101.180.157, 2607:f330:5000:107f::86, 2607:f330:6000:107f::86, UDP_-_NOEDNS_)
  • csosa.gov/CDS: No response was received from the server over UDP (tried 12 times). See RFC 1035, Sec. 4.2. (149.101.80.157, 149.101.180.157, 2607:f330:5000:107f::86, 2607:f330:6000:107f::86, UDP_-_NOEDNS_)
  • csosa.gov/SOA: No response was received from the server over TCP (tried 4 times). See RFC 1035, Sec. 4.2. (2607:f330:5000:107f::86, TCP_-_EDNS0_4096_D_N)
  • csosa.gov/SOA: No response was received from the server over UDP (tried 12 times). See RFC 1035, Sec. 4.2. (2607:f330:5000:107f::86, UDP_-_NOEDNS_)
  • csosa.gov/NSEC3PARAM has errors; select the "Denial of existence" DNSSEC option to see them.
Warnings (4)
  • csosa.gov/DS (alg 8, id 46963): DNSSEC implementers are prohibited from implementing signing with DS algorithm 1 (SHA-1). See RFC 8624, Sec. 3.2.
  • csosa.gov/DS (alg 8, id 46963): DNSSEC implementers are prohibited from implementing signing with DS algorithm 1 (SHA-1). See RFC 8624, Sec. 3.2.
  • csosa.gov/DS (alg 8, id 46963): DS records with digest type 1 (SHA-1) are ignored when DS records with digest type 2 (SHA-256) exist in the same RRset. See RFC 4509, Sec. 3.
  • csosa.gov/DS (alg 8, id 46963): DS records with digest type 1 (SHA-1) are ignored when DS records with digest type 2 (SHA-256) exist in the same RRset. See RFC 4509, Sec. 3.

DNSKEY legend

Full legend
SEP bit setSEP bit set
Revoke bit setRevoke bit set
Trust anchorTrust anchor
Download: png | svg
Warning JavaScript is required to make the graph below interactive.
DNSSEC authentication graph