View on GitHub

DNSViz: A DNS visualization tool

comunesbt.it

DNSSEC options (hide)
  1. |?|
  2. |?|
  3. |?|
  4. |?|
  5. |?|
  6. |?|
  7. |?|
  8. |?|
  9. |?|
  10. |?|
Notices
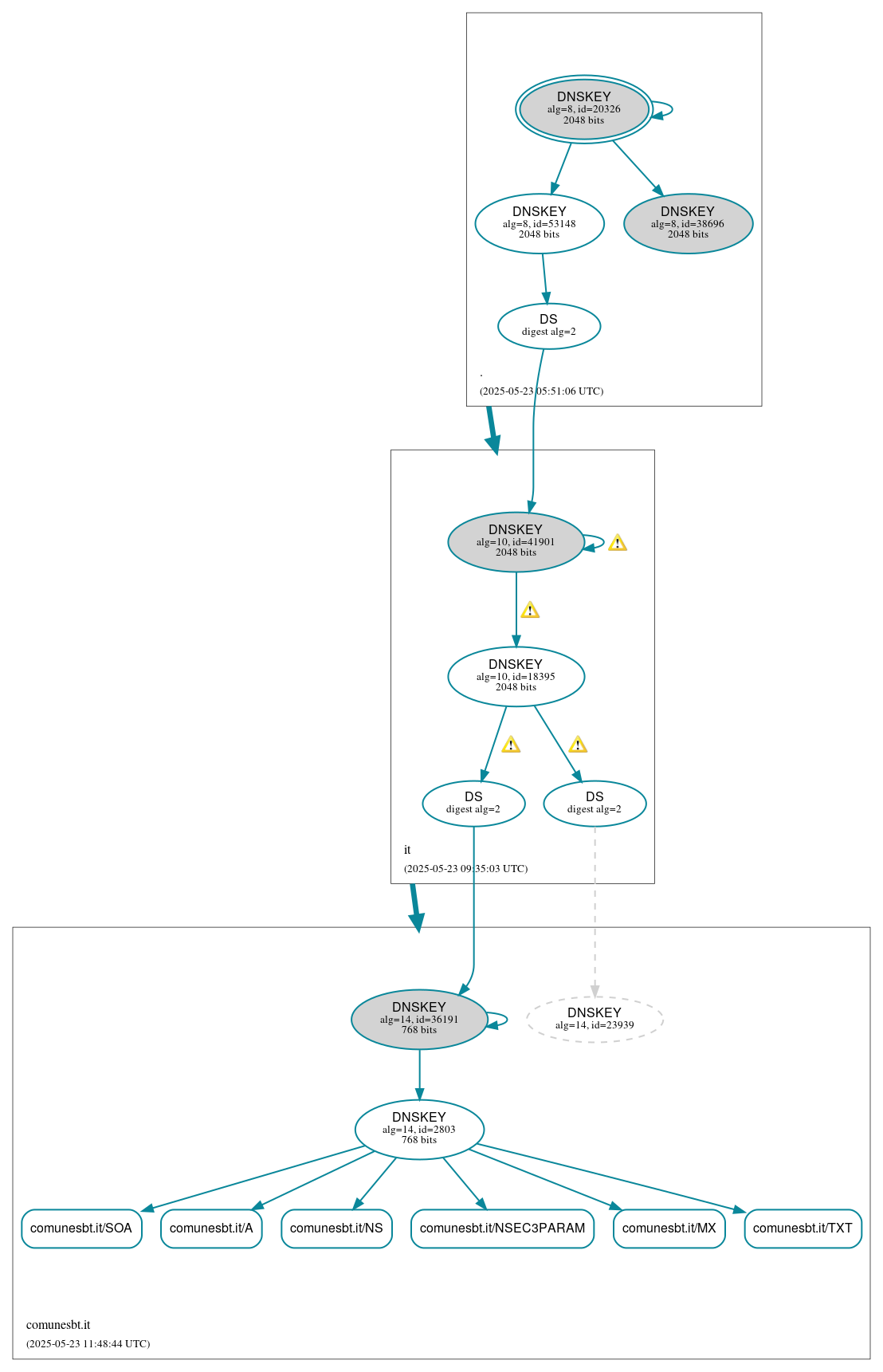
DNSSEC Authentication Chain

RRset statusRRset status

Secure (6)
  • comunesbt.it/A
  • comunesbt.it/MX
  • comunesbt.it/NS
  • comunesbt.it/NSEC3PARAM
  • comunesbt.it/SOA
  • comunesbt.it/TXT

DNSKEY/DS/NSEC statusDNSKEY/DS/NSEC status

Secure (10)
  • ./DNSKEY (alg 8, id 20326)
  • ./DNSKEY (alg 8, id 38696)
  • ./DNSKEY (alg 8, id 53148)
  • comunesbt.it/DNSKEY (alg 14, id 2803)
  • comunesbt.it/DNSKEY (alg 14, id 36191)
  • comunesbt.it/DS (alg 14, id 23939)
  • comunesbt.it/DS (alg 14, id 36191)
  • it/DNSKEY (alg 10, id 18395)
  • it/DNSKEY (alg 10, id 41901)
  • it/DS (alg 10, id 41901)
Non_existent (1)
  • comunesbt.it/DNSKEY (alg 14, id 23939)

Delegation statusDelegation status

Secure (2)
  • . to it
  • it to comunesbt.it

NoticesNotices

Warnings (5)
  • RRSIG comunesbt.it/DS alg 10, id 18395: DNSSEC implementers are recommended against implementing signing with DNSSEC algorithm 10 (RSASHA512). See RFC 8624, Sec. 3.1.
  • RRSIG comunesbt.it/DS alg 10, id 18395: DNSSEC implementers are recommended against implementing signing with DNSSEC algorithm 10 (RSASHA512). See RFC 8624, Sec. 3.1.
  • RRSIG it/DNSKEY alg 10, id 41901: DNSSEC implementers are recommended against implementing signing with DNSSEC algorithm 10 (RSASHA512). See RFC 8624, Sec. 3.1.
  • RRSIG it/DNSKEY alg 10, id 41901: DNSSEC implementers are recommended against implementing signing with DNSSEC algorithm 10 (RSASHA512). See RFC 8624, Sec. 3.1.
  • comunesbt.it/DS has warnings; select the "Denial of existence" DNSSEC option to see them.

DNSKEY legend

Full legend
SEP bit setSEP bit set
Revoke bit setRevoke bit set
Trust anchorTrust anchor
Download: png | svg
Warning JavaScript is required to make the graph below interactive.
DNSSEC authentication graph