View on GitHub

DNSViz: A DNS visualization tool

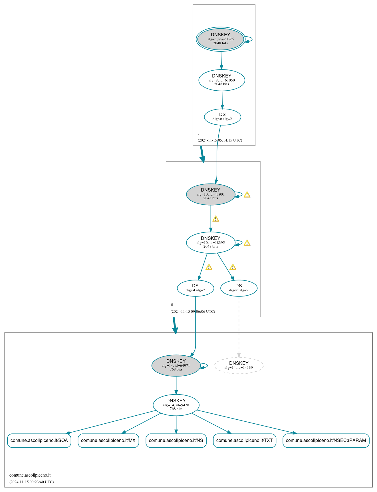
comune.ascolipiceno.it

DNSSEC options (hide)
  1. |?|
  2. |?|
  3. |?|
  4. |?|
  5. |?|
  6. |?|
  7. |?|
  8. |?|
  9. |?|
  10. |?|
Notices
DNSSEC Authentication Chain

RRset statusRRset status

Secure (5)
  • comune.ascolipiceno.it/MX
  • comune.ascolipiceno.it/NS
  • comune.ascolipiceno.it/NSEC3PARAM
  • comune.ascolipiceno.it/SOA
  • comune.ascolipiceno.it/TXT

DNSKEY/DS/NSEC statusDNSKEY/DS/NSEC status

Secure (9)
  • ./DNSKEY (alg 8, id 20326)
  • ./DNSKEY (alg 8, id 61050)
  • comune.ascolipiceno.it/DNSKEY (alg 14, id 64971)
  • comune.ascolipiceno.it/DNSKEY (alg 14, id 9478)
  • comune.ascolipiceno.it/DS (alg 14, id 14139)
  • comune.ascolipiceno.it/DS (alg 14, id 64971)
  • it/DNSKEY (alg 10, id 18395)
  • it/DNSKEY (alg 10, id 41901)
  • it/DS (alg 10, id 41901)
Non_existent (1)
  • comune.ascolipiceno.it/DNSKEY (alg 14, id 14139)

Delegation statusDelegation status

Secure (2)
  • . to it
  • it to comune.ascolipiceno.it

NoticesNotices

Errors (6)
  • comune.ascolipiceno.it/AAAA has errors; select the "Denial of existence" DNSSEC option to see them.
  • 6l24b.tmziq.comune.ascolipiceno.it/A has errors; select the "Denial of existence" DNSSEC option to see them.
  • comune.ascolipiceno.it/CDNSKEY has errors; select the "Denial of existence" DNSSEC option to see them.
  • comune.ascolipiceno.it/A has errors; select the "Denial of existence" DNSSEC option to see them.
  • comune.ascolipiceno.it/CNAME has errors; select the "Denial of existence" DNSSEC option to see them.
  • comune.ascolipiceno.it/CDS has errors; select the "Denial of existence" DNSSEC option to see them.
Warnings (13)
  • RRSIG comune.ascolipiceno.it/DS alg 10, id 18395: DNSSEC implementers are recommended against implementing signing with DNSSEC algorithm 10 (RSASHA512). See RFC 8624, Sec. 3.1.
  • RRSIG comune.ascolipiceno.it/DS alg 10, id 18395: DNSSEC implementers are recommended against implementing signing with DNSSEC algorithm 10 (RSASHA512). See RFC 8624, Sec. 3.1.
  • RRSIG it/DNSKEY alg 10, id 18395: DNSSEC implementers are recommended against implementing signing with DNSSEC algorithm 10 (RSASHA512). See RFC 8624, Sec. 3.1.
  • RRSIG it/DNSKEY alg 10, id 18395: DNSSEC implementers are recommended against implementing signing with DNSSEC algorithm 10 (RSASHA512). See RFC 8624, Sec. 3.1.
  • RRSIG it/DNSKEY alg 10, id 41901: DNSSEC implementers are recommended against implementing signing with DNSSEC algorithm 10 (RSASHA512). See RFC 8624, Sec. 3.1.
  • RRSIG it/DNSKEY alg 10, id 41901: DNSSEC implementers are recommended against implementing signing with DNSSEC algorithm 10 (RSASHA512). See RFC 8624, Sec. 3.1.
  • comune.ascolipiceno.it/AAAA has warnings; select the "Denial of existence" DNSSEC option to see them.
  • 6l24b.tmziq.comune.ascolipiceno.it/A has warnings; select the "Denial of existence" DNSSEC option to see them.
  • comune.ascolipiceno.it/CDNSKEY has warnings; select the "Denial of existence" DNSSEC option to see them.
  • comune.ascolipiceno.it/DS has warnings; select the "Denial of existence" DNSSEC option to see them.
  • comune.ascolipiceno.it/A has warnings; select the "Denial of existence" DNSSEC option to see them.
  • comune.ascolipiceno.it/CNAME has warnings; select the "Denial of existence" DNSSEC option to see them.
  • comune.ascolipiceno.it/CDS has warnings; select the "Denial of existence" DNSSEC option to see them.

DNSKEY legend

Full legend
SEP bit setSEP bit set
Revoke bit setRevoke bit set
Trust anchorTrust anchor
Download: png | svg
Warning JavaScript is required to make the graph below interactive.
DNSSEC authentication graph