View on GitHub

DNSViz: A DNS visualization tool

com.gl

DNSSEC options (hide)
  1. |?|
  2. |?|
  3. |?|
  4. |?|
  5. |?|
  6. |?|
  7. |?|
  8. |?|
  9. |?|
  10. |?|
Notices
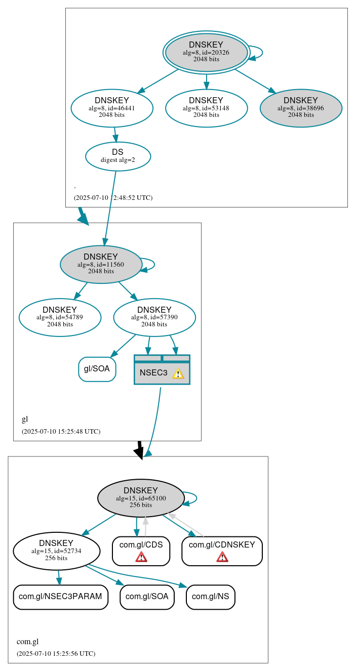
DNSSEC Authentication Chain

RRset statusRRset status

Insecure (5)
  • com.gl/CDNSKEY
  • com.gl/CDS
  • com.gl/NS
  • com.gl/NSEC3PARAM
  • com.gl/SOA
Secure (1)
  • gl/SOA

DNSKEY/DS/NSEC statusDNSKEY/DS/NSEC status

Insecure (2)
  • com.gl/DNSKEY (alg 15, id 52734)
  • com.gl/DNSKEY (alg 15, id 65100)
Secure (9)
  • ./DNSKEY (alg 8, id 20326)
  • ./DNSKEY (alg 8, id 38696)
  • ./DNSKEY (alg 8, id 46441)
  • ./DNSKEY (alg 8, id 53148)
  • NSEC3 proving non-existence of com.gl/DS
  • gl/DNSKEY (alg 8, id 11560)
  • gl/DNSKEY (alg 8, id 54789)
  • gl/DNSKEY (alg 8, id 57390)
  • gl/DS (alg 8, id 11560)

Delegation statusDelegation status

Insecure (1)
  • gl to com.gl
Secure (1)
  • . to gl

NoticesNotices

Errors (2)
  • com.gl/CDNSKEY: The CDNSKEY RRset must be signed with a key that is represented in both the current DNSKEY and the current DS RRset. See RFC 7344, Sec. 4.1.
  • com.gl/CDS: The CDS RRset must be signed with a key that is represented in both the current DNSKEY and the current DS RRset. See RFC 7344, Sec. 4.1.
Warnings (3)
  • NSEC3 proving non-existence of com.gl/DS: The salt value for an NSEC3 record should be empty. See RFC 9276, Sec. 3.1.
  • NSEC3 proving non-existence of com.gl/DS: The salt value for an NSEC3 record should be empty. See RFC 9276, Sec. 3.1.
  • com.gl/DS has warnings; select the "Denial of existence" DNSSEC option to see them.

DNSKEY legend

Full legend
SEP bit setSEP bit set
Revoke bit setRevoke bit set
Trust anchorTrust anchor
Download: png | svg
Warning JavaScript is required to make the graph below interactive.
DNSSEC authentication graph