View on GitHub

DNSViz: A DNS visualization tool

com.cn

DNSSEC options (hide)
  1. |?|
  2. |?|
  3. |?|
  4. |?|
  5. |?|
  6. |?|
  7. |?|
  8. |?|
  9. |?|
  10. |?|
Notices
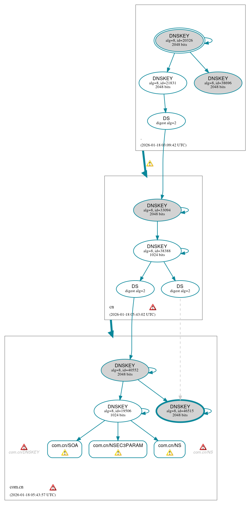
DNSSEC Authentication Chain

RRset statusRRset status

Secure (3)
  • com.cn/NS
  • com.cn/NSEC3PARAM
  • com.cn/SOA

DNSKEY/DS/NSEC statusDNSKEY/DS/NSEC status

Secure (11)
  • ./DNSKEY (alg 8, id 20326)
  • ./DNSKEY (alg 8, id 21831)
  • ./DNSKEY (alg 8, id 38696)
  • cn/DNSKEY (alg 8, id 33094)
  • cn/DNSKEY (alg 8, id 38388)
  • cn/DS (alg 8, id 33094)
  • com.cn/DNSKEY (alg 8, id 19506)
  • com.cn/DNSKEY (alg 8, id 40552)
  • com.cn/DNSKEY (alg 8, id 46515)
  • com.cn/DS (alg 8, id 40552)
  • com.cn/DS (alg 8, id 46387)

Delegation statusDelegation status

Secure (2)
  • . to cn
  • cn to com.cn

NoticesNotices

Errors (13)
  • cn zone: The server(s) were not responsive to queries over UDP. See RFC 1035, Sec. 4.2. (2001:dc7:1::1)
  • com.cn zone: The server(s) were not responsive to queries over UDP. See RFC 1035, Sec. 4.2. (2001:dc7:1::1)
  • com.cn/DNSKEY: No response was received from the server over UDP (tried 4 times). See RFC 1035, Sec. 4.2. (2001:dc7:3::1, UDP_-_EDNS0_512_D_KN)
  • com.cn/NS: No response was received from the server over UDP (tried 12 times). See RFC 1035, Sec. 4.2. (2001:dc7:1::1, UDP_-_NOEDNS_)
  • com.cn/A has errors; select the "Denial of existence" DNSSEC option to see them.
  • com.cn/CDS has errors; select the "Denial of existence" DNSSEC option to see them.
  • com.cn/MX has errors; select the "Denial of existence" DNSSEC option to see them.
  • com.cn/TXT has errors; select the "Denial of existence" DNSSEC option to see them.
  • com.cn/CNAME has errors; select the "Denial of existence" DNSSEC option to see them.
  • com.cn/DNSKEY has errors; select the "Denial of existence" DNSSEC option to see them.
  • q5cix.slig7.com.cn/A has errors; select the "Denial of existence" DNSSEC option to see them.
  • com.cn/AAAA has errors; select the "Denial of existence" DNSSEC option to see them.
  • com.cn/CDNSKEY has errors; select the "Denial of existence" DNSSEC option to see them.
Warnings (13)
  • . to cn: Authoritative AAAA records exist for ns.cernet.net, but there are no corresponding AAAA glue records. See RFC 1034, Sec. 4.2.2.
  • . to cn: The glue address(es) for ns.cernet.net (202.112.0.44) differed from its authoritative address(es) (103.137.60.44, 202.112.0.44). See RFC 1034, Sec. 4.2.2.
  • com.cn/NS: No response was received until the UDP payload size was decreased, indicating that the server might be attempting to send a payload that exceeds the path maximum transmission unit (PMTU) size. See RFC 6891, Sec. 6.2.6. (2001:dc7:3::1, UDP_-_EDNS0_4096_D_KN)
  • com.cn/NSEC3PARAM: No response was received until the UDP payload size was decreased, indicating that the server might be attempting to send a payload that exceeds the path maximum transmission unit (PMTU) size. See RFC 6891, Sec. 6.2.6. (2001:dc7:2::1, UDP_-_EDNS0_4096_D_KN)
  • com.cn/SOA: No response was received until the UDP payload size was decreased, indicating that the server might be attempting to send a payload that exceeds the path maximum transmission unit (PMTU) size. See RFC 6891, Sec. 6.2.6. (2001:dc7:2::1, UDP_-_EDNS0_4096_D_KN, UDP_-_EDNS0_4096_D_KN_0x20)
  • com.cn/A has warnings; select the "Denial of existence" DNSSEC option to see them.
  • com.cn/CDS has warnings; select the "Denial of existence" DNSSEC option to see them.
  • com.cn/MX has warnings; select the "Denial of existence" DNSSEC option to see them.
  • com.cn/TXT has warnings; select the "Denial of existence" DNSSEC option to see them.
  • com.cn/CNAME has warnings; select the "Denial of existence" DNSSEC option to see them.
  • q5cix.slig7.com.cn/A has warnings; select the "Denial of existence" DNSSEC option to see them.
  • com.cn/CDNSKEY has warnings; select the "Denial of existence" DNSSEC option to see them.
  • com.cn/AAAA has warnings; select the "Denial of existence" DNSSEC option to see them.

DNSKEY legend

Full legend
SEP bit setSEP bit set
Revoke bit setRevoke bit set
Trust anchorTrust anchor
Download: png | svg
Warning JavaScript is required to make the graph below interactive.
DNSSEC authentication graph