View on GitHub

DNSViz: A DNS visualization tool

codewiz.org

DNSSEC options (hide)
  1. |?|
  2. |?|
  3. |?|
  4. |?|
  5. |?|
  6. |?|
  7. |?|
  8. |?|
  9. |?|
  10. |?|
Notices
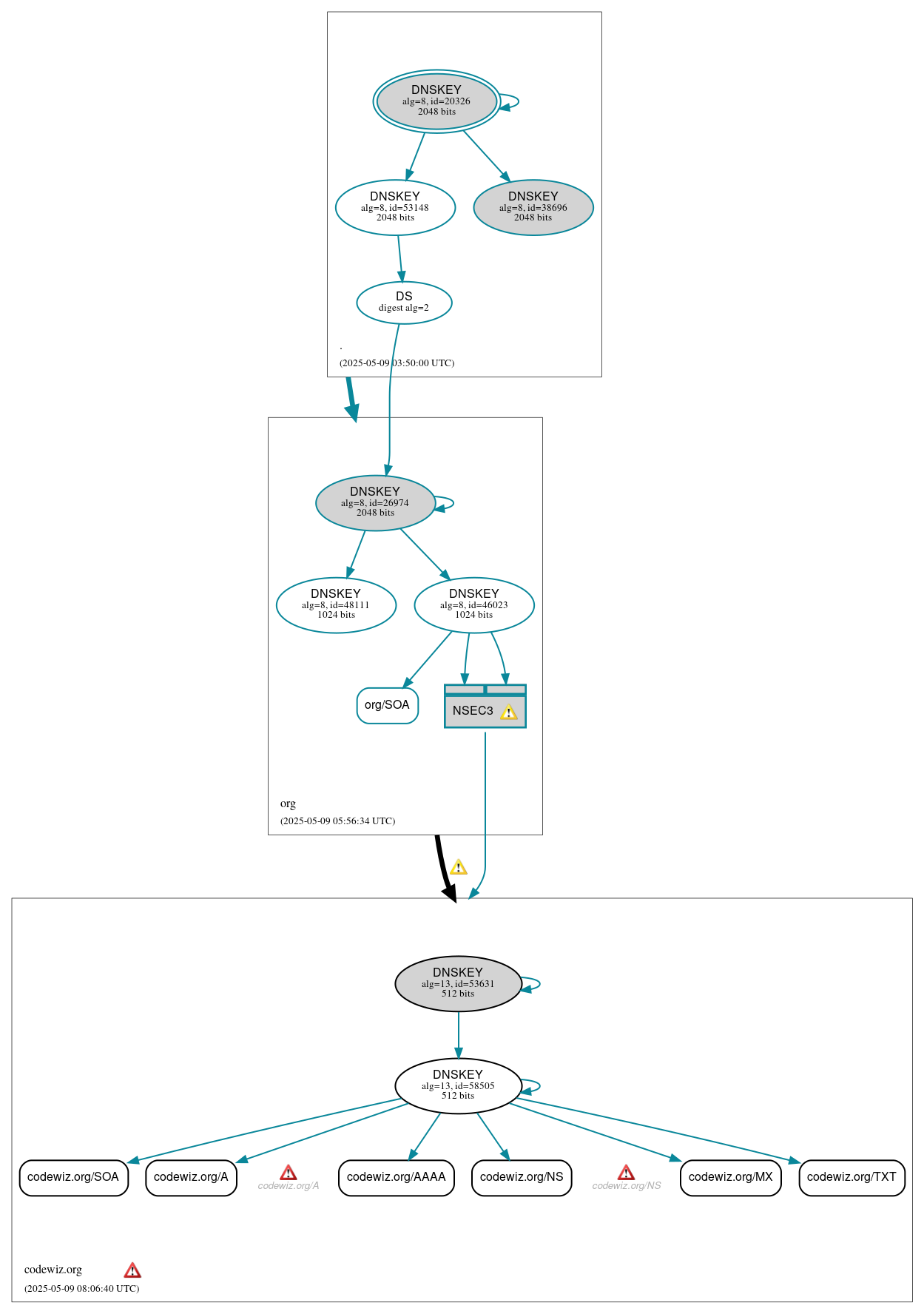
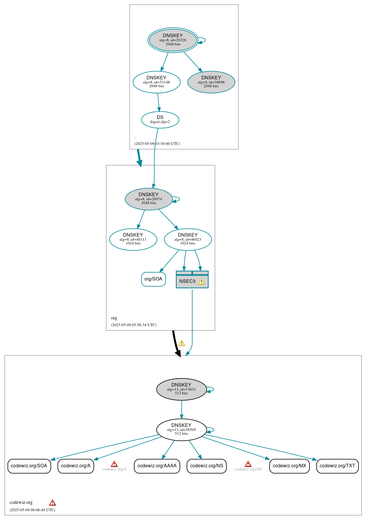
DNSSEC Authentication Chain

RRset statusRRset status

Insecure (6)
  • codewiz.org/A
  • codewiz.org/AAAA
  • codewiz.org/MX
  • codewiz.org/NS
  • codewiz.org/SOA
  • codewiz.org/TXT
Secure (1)
  • org/SOA

DNSKEY/DS/NSEC statusDNSKEY/DS/NSEC status

Insecure (2)
  • codewiz.org/DNSKEY (alg 13, id 53631)
  • codewiz.org/DNSKEY (alg 13, id 58505)
Secure (8)
  • ./DNSKEY (alg 8, id 20326)
  • ./DNSKEY (alg 8, id 38696)
  • ./DNSKEY (alg 8, id 53148)
  • NSEC3 proving non-existence of codewiz.org/DS
  • org/DNSKEY (alg 8, id 26974)
  • org/DNSKEY (alg 8, id 46023)
  • org/DNSKEY (alg 8, id 48111)
  • org/DS (alg 8, id 26974)

Delegation statusDelegation status

Insecure (1)
  • org to codewiz.org
Secure (1)
  • . to org

NoticesNotices

Errors (3)
  • codewiz.org zone: The server(s) were not responsive to queries over UDP. See RFC 1035, Sec. 4.2. (2.228.72.10, 2001:b02:400:1::10)
  • codewiz.org/A: The UDP connection was refused (ECONNREFUSED). See RFC 1035, Sec. 4.2. (2.228.72.10, 2001:b02:400:1::10, UDP_-_EDNS0_4096_D_KN)
  • codewiz.org/NS: The UDP connection was refused (ECONNREFUSED). See RFC 1035, Sec. 4.2. (2.228.72.10, 2001:b02:400:1::10, UDP_-_EDNS0_4096_D_KN)
Warnings (6)
  • NSEC3 proving non-existence of codewiz.org/DS: The salt value for an NSEC3 record should be empty. See RFC 9276, Sec. 3.1.
  • NSEC3 proving non-existence of codewiz.org/DS: The salt value for an NSEC3 record should be empty. See RFC 9276, Sec. 3.1.
  • org to codewiz.org: The following NS name(s) were found in the delegation NS RRset (i.e., in the org zone), but not in the authoritative NS RRset: ns1.codewiz.org See RFC 1034, Sec. 4.2.2.
  • org to codewiz.org: The glue address(es) for ns1.codewiz.org (2.228.72.10, 2.228.72.60) differed from its authoritative address(es) (2.228.72.60). See RFC 1034, Sec. 4.2.2.
  • org to codewiz.org: The glue address(es) for ns1.codewiz.org (2001:b02:400:1::10, 2001:b02:400:1::60) differed from its authoritative address(es) (2001:b02:400:1::60). See RFC 1034, Sec. 4.2.2.
  • codewiz.org/DS has warnings; select the "Denial of existence" DNSSEC option to see them.

DNSKEY legend

Full legend
SEP bit setSEP bit set
Revoke bit setRevoke bit set
Trust anchorTrust anchor
Download: png | svg
Warning JavaScript is required to make the graph below interactive.
DNSSEC authentication graph