View on GitHub

DNSViz: A DNS visualization tool

codewiz.org

DNSSEC options (hide)
  1. |?|
  2. |?|
  3. |?|
  4. |?|
  5. |?|
  6. |?|
  7. |?|
  8. |?|
  9. |?|
  10. |?|
Notices
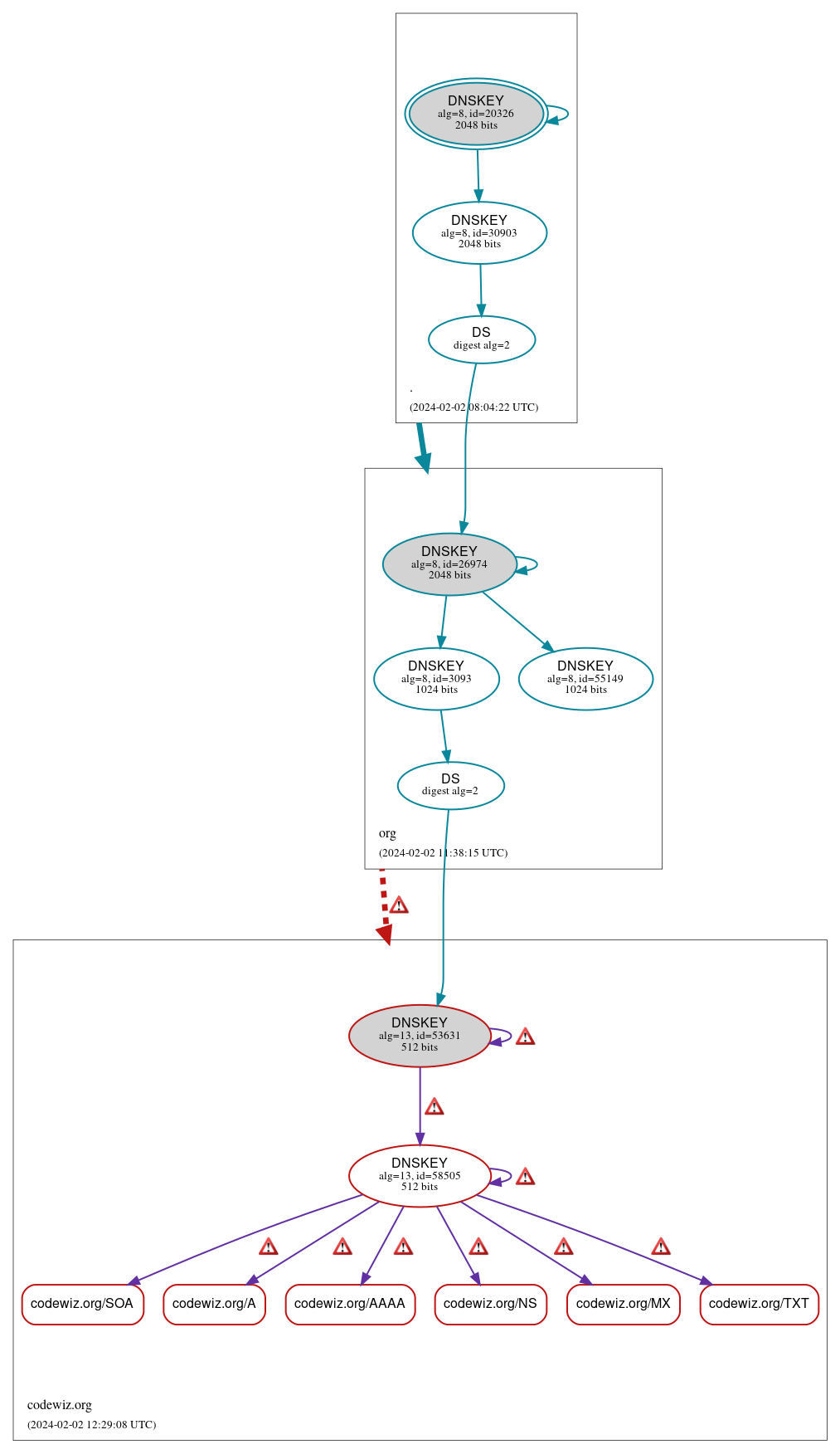
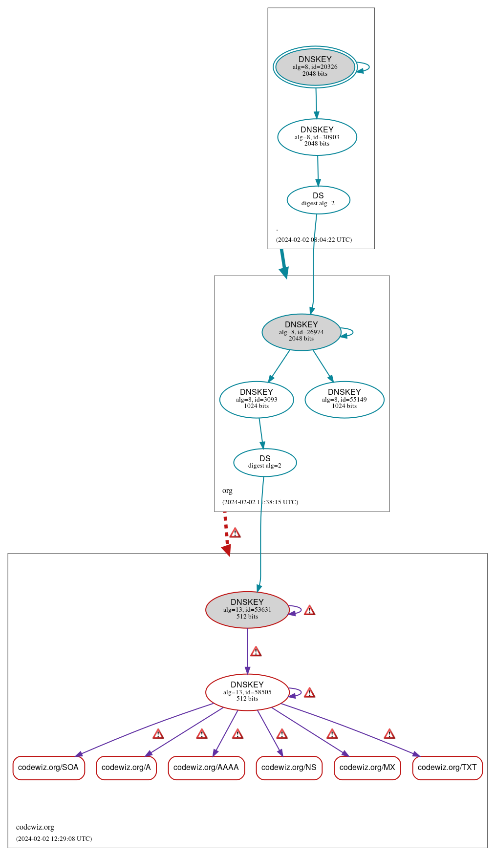
DNSSEC Authentication Chain

RRset statusRRset status

Bogus (6)
  • codewiz.org/A
  • codewiz.org/AAAA
  • codewiz.org/MX
  • codewiz.org/NS
  • codewiz.org/SOA
  • codewiz.org/TXT

DNSKEY/DS/NSEC statusDNSKEY/DS/NSEC status

Bogus (2)
  • codewiz.org/DNSKEY (alg 13, id 53631)
  • codewiz.org/DNSKEY (alg 13, id 58505)
Secure (7)
  • ./DNSKEY (alg 8, id 20326)
  • ./DNSKEY (alg 8, id 30903)
  • codewiz.org/DS (alg 13, id 53631)
  • org/DNSKEY (alg 8, id 26974)
  • org/DNSKEY (alg 8, id 3093)
  • org/DNSKEY (alg 8, id 55149)
  • org/DS (alg 8, id 26974)

Delegation statusDelegation status

Bogus (1)
  • org to codewiz.org
Secure (1)
  • . to org

NoticesNotices

Errors (15)
  • RRSIG codewiz.org/A alg 13, id 58505: The Signature Expiration field of the RRSIG RR (2024-01-31 10:40:23+00:00) is 2 days in the past. See RFC 4035, Sec. 5.3.1.
  • RRSIG codewiz.org/AAAA alg 13, id 58505: The Signature Expiration field of the RRSIG RR (2024-01-31 10:40:23+00:00) is 2 days in the past. See RFC 4035, Sec. 5.3.1.
  • RRSIG codewiz.org/DNSKEY alg 13, id 53631: The Signature Expiration field of the RRSIG RR (2024-01-31 10:40:23+00:00) is 2 days in the past. See RFC 4035, Sec. 5.3.1.
  • RRSIG codewiz.org/DNSKEY alg 13, id 53631: The Signature Expiration field of the RRSIG RR (2024-01-31 10:40:23+00:00) is 2 days in the past. See RFC 4035, Sec. 5.3.1.
  • RRSIG codewiz.org/DNSKEY alg 13, id 58505: The Signature Expiration field of the RRSIG RR (2024-01-31 10:40:23+00:00) is 2 days in the past. See RFC 4035, Sec. 5.3.1.
  • RRSIG codewiz.org/DNSKEY alg 13, id 58505: The Signature Expiration field of the RRSIG RR (2024-01-31 10:40:23+00:00) is 2 days in the past. See RFC 4035, Sec. 5.3.1.
  • RRSIG codewiz.org/MX alg 13, id 58505: The Signature Expiration field of the RRSIG RR (2024-01-31 10:40:23+00:00) is 2 days in the past. See RFC 4035, Sec. 5.3.1.
  • RRSIG codewiz.org/NS alg 13, id 58505: The Signature Expiration field of the RRSIG RR (2024-01-31 10:40:23+00:00) is 2 days in the past. See RFC 4035, Sec. 5.3.1.
  • RRSIG codewiz.org/SOA alg 13, id 58505: The Signature Expiration field of the RRSIG RR (2024-01-31 10:40:23+00:00) is 2 days in the past. See RFC 4035, Sec. 5.3.1.
  • RRSIG codewiz.org/TXT alg 13, id 58505: The Signature Expiration field of the RRSIG RR (2024-01-31 10:40:23+00:00) is 2 days in the past. See RFC 4035, Sec. 5.3.1.
  • org to codewiz.org: No valid RRSIGs made by a key corresponding to a DS RR were found covering the DNSKEY RRset, resulting in no secure entry point (SEP) into the zone. See RFC 4035, Sec. 2.2, RFC 6840, Sec. 5.11. (2.228.72.10, 192.184.220.216, 209.51.188.53, 2001:470:142:7::11, 2001:5a8:601:f::216, 2001:b02:400:1::10, UDP_-_EDNS0_4096_D_KN, UDP_-_EDNS0_512_D_KN)
  • 25qvpmhnbj.codewiz.org/A has errors; select the "Denial of existence" DNSSEC option to see them.
  • codewiz.org/CNAME has errors; select the "Denial of existence" DNSSEC option to see them.
  • codewiz.org/DNSKEY has errors; select the "Denial of existence" DNSSEC option to see them.
  • codewiz.org/NSEC3PARAM has errors; select the "Denial of existence" DNSSEC option to see them.

DNSKEY legend

Full legend
SEP bit setSEP bit set
Revoke bit setRevoke bit set
Trust anchorTrust anchor
Download: png | svg
Warning JavaScript is required to make the graph below interactive.
DNSSEC authentication graph