View on GitHub

DNSViz: A DNS visualization tool

codewiz.org

DNSSEC options (hide)
  1. |?|
  2. |?|
  3. |?|
  4. |?|
  5. |?|
  6. |?|
  7. |?|
  8. |?|
  9. |?|
  10. |?|
Notices
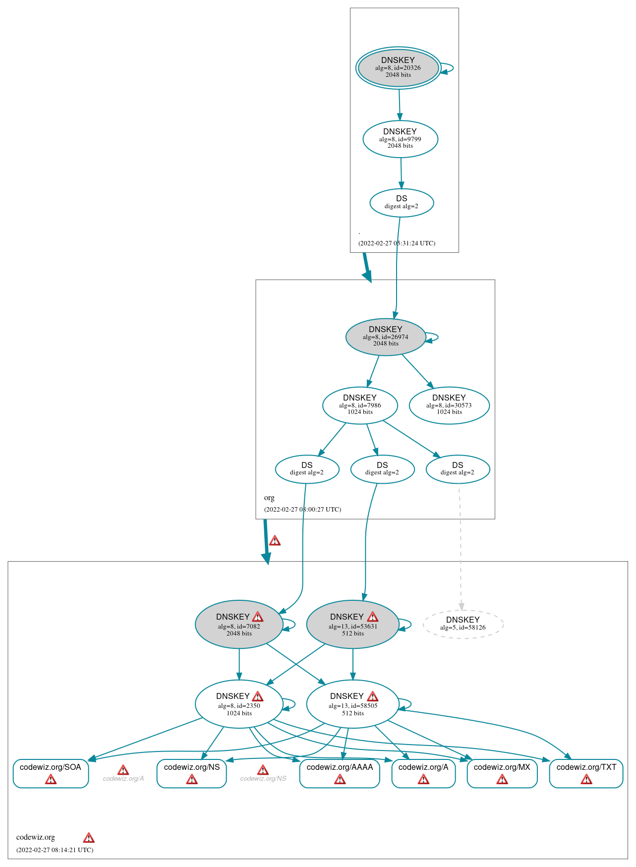
DNSSEC Authentication Chain

RRset statusRRset status

Secure (6)
  • codewiz.org/A
  • codewiz.org/AAAA
  • codewiz.org/MX
  • codewiz.org/NS
  • codewiz.org/SOA
  • codewiz.org/TXT

DNSKEY/DS/NSEC statusDNSKEY/DS/NSEC status

Secure (13)
  • ./DNSKEY (alg 8, id 20326)
  • ./DNSKEY (alg 8, id 9799)
  • codewiz.org/DNSKEY (alg 13, id 53631)
  • codewiz.org/DNSKEY (alg 13, id 58505)
  • codewiz.org/DNSKEY (alg 8, id 2350)
  • codewiz.org/DNSKEY (alg 8, id 7082)
  • codewiz.org/DS (alg 13, id 53631)
  • codewiz.org/DS (alg 5, id 58126)
  • codewiz.org/DS (alg 8, id 7082)
  • org/DNSKEY (alg 8, id 26974)
  • org/DNSKEY (alg 8, id 30573)
  • org/DNSKEY (alg 8, id 7986)
  • org/DS (alg 8, id 26974)
Non_existent (1)
  • codewiz.org/DNSKEY (alg 5, id 58126)

Delegation statusDelegation status

Secure (2)
  • . to org
  • org to codewiz.org

NoticesNotices

Errors (18)
  • codewiz.org zone: The server(s) were not responsive to queries over UDP. See RFC 1035, Sec. 4.2. (2002:121b:c40f::1)
  • codewiz.org/A: No response was received from the server over UDP (tried 12 times). See RFC 1035, Sec. 4.2. (2002:121b:c40f::1, UDP_-_NOEDNS_)
  • codewiz.org/A: The DS RRset for the zone included algorithm 5 (RSASHA1), but no RRSIG with algorithm 5 covering the RRset was returned in the response. See RFC 4035, Sec. 2.2, RFC 6840, Sec. 5.11. (2.228.72.10, 18.27.196.15, 209.51.188.53, 2001:470:142:7::11, 2001:b02:400:1::10, UDP_-_EDNS0_4096_D_KN)
  • codewiz.org/AAAA: The DS RRset for the zone included algorithm 5 (RSASHA1), but no RRSIG with algorithm 5 covering the RRset was returned in the response. See RFC 4035, Sec. 2.2, RFC 6840, Sec. 5.11. (2.228.72.10, 18.27.196.15, 209.51.188.53, 2001:470:142:7::11, 2001:b02:400:1::10, UDP_-_EDNS0_4096_D_KN)
  • codewiz.org/DNSKEY (alg 13, id 53631): The DS RRset for the zone included algorithm 5 (RSASHA1), but no RRSIG with algorithm 5 covering the RRset was returned in the response. See RFC 4035, Sec. 2.2, RFC 6840, Sec. 5.11. (2.228.72.10, 18.27.196.15, 209.51.188.53, 2001:470:142:7::11, 2001:b02:400:1::10, UDP_-_EDNS0_4096_D_KN)
  • codewiz.org/DNSKEY (alg 13, id 58505): The DS RRset for the zone included algorithm 5 (RSASHA1), but no RRSIG with algorithm 5 covering the RRset was returned in the response. See RFC 4035, Sec. 2.2, RFC 6840, Sec. 5.11. (2.228.72.10, 18.27.196.15, 209.51.188.53, 2001:470:142:7::11, 2001:b02:400:1::10, UDP_-_EDNS0_4096_D_KN)
  • codewiz.org/DNSKEY (alg 8, id 2350): The DS RRset for the zone included algorithm 5 (RSASHA1), but no RRSIG with algorithm 5 covering the RRset was returned in the response. See RFC 4035, Sec. 2.2, RFC 6840, Sec. 5.11. (2.228.72.10, 18.27.196.15, 209.51.188.53, 2001:470:142:7::11, 2001:b02:400:1::10, UDP_-_EDNS0_4096_D_KN)
  • codewiz.org/DNSKEY (alg 8, id 7082): The DS RRset for the zone included algorithm 5 (RSASHA1), but no RRSIG with algorithm 5 covering the RRset was returned in the response. See RFC 4035, Sec. 2.2, RFC 6840, Sec. 5.11. (2.228.72.10, 18.27.196.15, 209.51.188.53, 2001:470:142:7::11, 2001:b02:400:1::10, UDP_-_EDNS0_4096_D_KN)
  • codewiz.org/MX: The DS RRset for the zone included algorithm 5 (RSASHA1), but no RRSIG with algorithm 5 covering the RRset was returned in the response. See RFC 4035, Sec. 2.2, RFC 6840, Sec. 5.11. (2.228.72.10, 18.27.196.15, 209.51.188.53, 2001:470:142:7::11, 2001:b02:400:1::10, UDP_-_EDNS0_4096_D_KN, UDP_-_EDNS0_512_D_KN)
  • codewiz.org/NS: No response was received from the server over UDP (tried 12 times). See RFC 1035, Sec. 4.2. (2002:121b:c40f::1, UDP_-_NOEDNS_)
  • codewiz.org/NS: The DS RRset for the zone included algorithm 5 (RSASHA1), but no RRSIG with algorithm 5 covering the RRset was returned in the response. See RFC 4035, Sec. 2.2, RFC 6840, Sec. 5.11. (2.228.72.10, 18.27.196.15, 209.51.188.53, 2001:470:142:7::11, 2001:b02:400:1::10, UDP_-_EDNS0_4096_D_KN)
  • codewiz.org/SOA: The DS RRset for the zone included algorithm 5 (RSASHA1), but no RRSIG with algorithm 5 covering the RRset was returned in the response. See RFC 4035, Sec. 2.2, RFC 6840, Sec. 5.11. (2.228.72.10, 18.27.196.15, 209.51.188.53, 2001:470:142:7::11, 2001:b02:400:1::10, TCP_-_EDNS0_4096_D_N, UDP_-_EDNS0_4096_D_KN, UDP_-_EDNS0_4096_D_KN_0x20)
  • codewiz.org/TXT: The DS RRset for the zone included algorithm 5 (RSASHA1), but no RRSIG with algorithm 5 covering the RRset was returned in the response. See RFC 4035, Sec. 2.2, RFC 6840, Sec. 5.11. (2.228.72.10, 18.27.196.15, 209.51.188.53, 2001:470:142:7::11, 2001:b02:400:1::10, UDP_-_EDNS0_4096_D_KN)
  • org to codewiz.org: The DS RRset for the zone included algorithm 5 (RSASHA1), but no DS RR matched a DNSKEY with algorithm 5 that signs the zone's DNSKEY RRset. See RFC 4035, Sec. 2.2, RFC 6840, Sec. 5.11. (2.228.72.10, 18.27.196.15, 209.51.188.53, 2001:470:142:7::11, 2001:b02:400:1::10, UDP_-_EDNS0_4096_D_KN)
  • codewiz.org/NSEC3PARAM has errors; select the "Denial of existence" DNSSEC option to see them.
  • w6vx5jon03.codewiz.org/A has errors; select the "Denial of existence" DNSSEC option to see them.
  • codewiz.org/DNSKEY has errors; select the "Denial of existence" DNSSEC option to see them.
  • codewiz.org/CNAME has errors; select the "Denial of existence" DNSSEC option to see them.
Warnings (1)
  • org to codewiz.org: AAAA glue records exist for ns1.sugarlabs.org, but there are no corresponding authoritative AAAA records. See RFC 1034, Sec. 4.2.2.

DNSKEY legend

Full legend
SEP bit setSEP bit set
Revoke bit setRevoke bit set
Trust anchorTrust anchor
Download: png | svg
Warning JavaScript is required to make the graph below interactive.
DNSSEC authentication graph