View on GitHub

DNSViz: A DNS visualization tool

codewiz.org

DNSSEC options (hide)
  1. |?|
  2. |?|
  3. |?|
  4. |?|
  5. |?|
  6. |?|
  7. |?|
  8. |?|
  9. |?|
  10. |?|
Notices
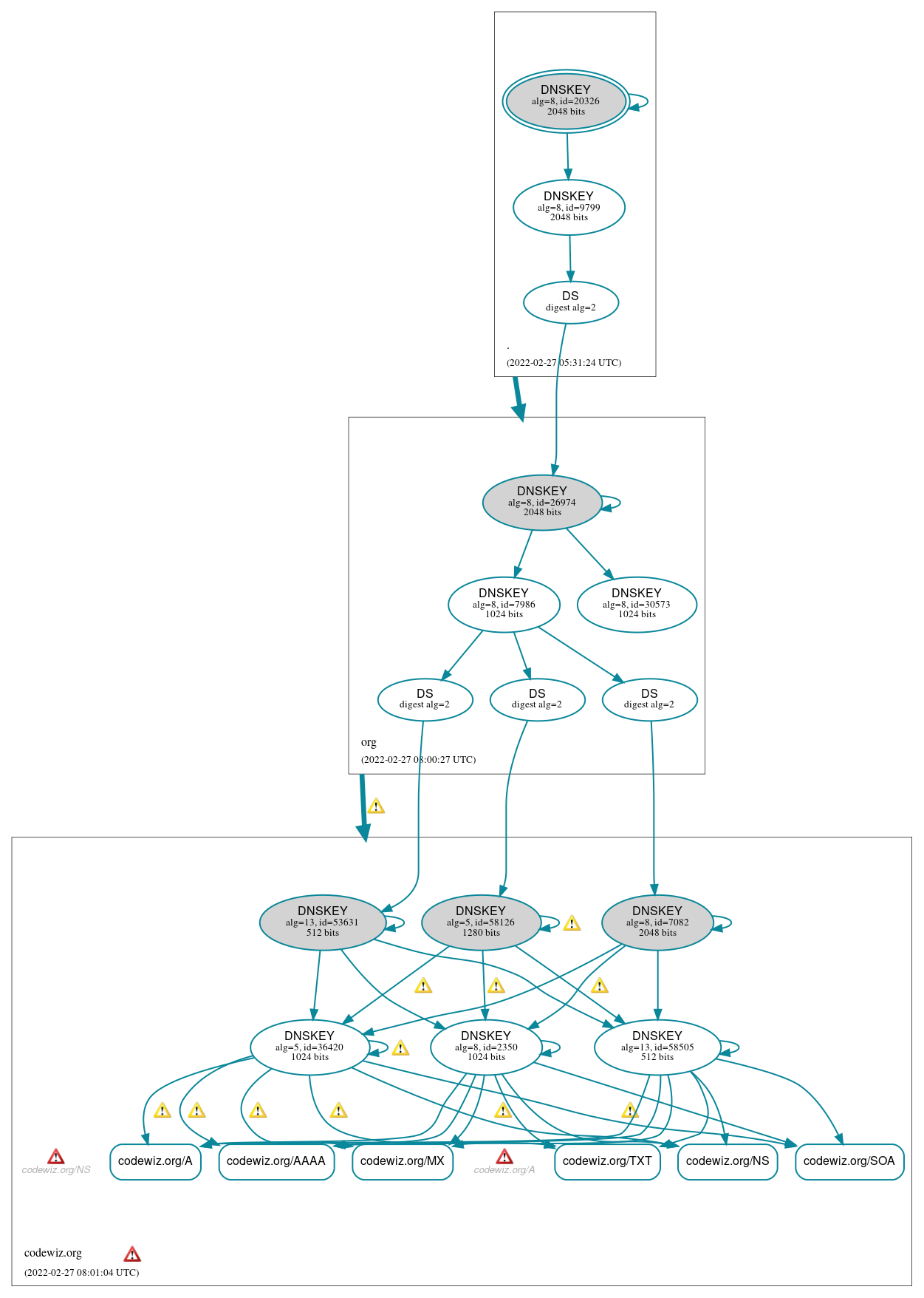
DNSSEC Authentication Chain

RRset statusRRset status

Secure (6)
  • codewiz.org/A
  • codewiz.org/AAAA
  • codewiz.org/MX
  • codewiz.org/NS
  • codewiz.org/SOA
  • codewiz.org/TXT

DNSKEY/DS/NSEC statusDNSKEY/DS/NSEC status

Secure (15)
  • ./DNSKEY (alg 8, id 20326)
  • ./DNSKEY (alg 8, id 9799)
  • codewiz.org/DNSKEY (alg 13, id 53631)
  • codewiz.org/DNSKEY (alg 13, id 58505)
  • codewiz.org/DNSKEY (alg 5, id 36420)
  • codewiz.org/DNSKEY (alg 5, id 58126)
  • codewiz.org/DNSKEY (alg 8, id 2350)
  • codewiz.org/DNSKEY (alg 8, id 7082)
  • codewiz.org/DS (alg 13, id 53631)
  • codewiz.org/DS (alg 5, id 58126)
  • codewiz.org/DS (alg 8, id 7082)
  • org/DNSKEY (alg 8, id 26974)
  • org/DNSKEY (alg 8, id 30573)
  • org/DNSKEY (alg 8, id 7986)
  • org/DS (alg 8, id 26974)

Delegation statusDelegation status

Secure (2)
  • . to org
  • org to codewiz.org

NoticesNotices

Errors (3)
  • codewiz.org zone: The server(s) were not responsive to queries over UDP. See RFC 1035, Sec. 4.2. (2002:121b:c40f::1)
  • codewiz.org/A: No response was received from the server over UDP (tried 12 times). See RFC 1035, Sec. 4.2. (2002:121b:c40f::1, UDP_-_NOEDNS_)
  • codewiz.org/NS: No response was received from the server over UDP (tried 12 times). See RFC 1035, Sec. 4.2. (2002:121b:c40f::1, UDP_-_NOEDNS_)
Warnings (23)
  • RRSIG codewiz.org/A alg 5, id 36420: DNSSEC implementers are recommended against implementing signing with DNSSEC algorithm 5 (RSASHA1). See RFC 8624, Sec. 3.1.
  • RRSIG codewiz.org/AAAA alg 5, id 36420: DNSSEC implementers are recommended against implementing signing with DNSSEC algorithm 5 (RSASHA1). See RFC 8624, Sec. 3.1.
  • RRSIG codewiz.org/DNSKEY alg 5, id 36420: DNSSEC implementers are recommended against implementing signing with DNSSEC algorithm 5 (RSASHA1). See RFC 8624, Sec. 3.1.
  • RRSIG codewiz.org/DNSKEY alg 5, id 36420: DNSSEC implementers are recommended against implementing signing with DNSSEC algorithm 5 (RSASHA1). See RFC 8624, Sec. 3.1.
  • RRSIG codewiz.org/DNSKEY alg 5, id 36420: DNSSEC implementers are recommended against implementing signing with DNSSEC algorithm 5 (RSASHA1). See RFC 8624, Sec. 3.1.
  • RRSIG codewiz.org/DNSKEY alg 5, id 36420: DNSSEC implementers are recommended against implementing signing with DNSSEC algorithm 5 (RSASHA1). See RFC 8624, Sec. 3.1.
  • RRSIG codewiz.org/DNSKEY alg 5, id 36420: DNSSEC implementers are recommended against implementing signing with DNSSEC algorithm 5 (RSASHA1). See RFC 8624, Sec. 3.1.
  • RRSIG codewiz.org/DNSKEY alg 5, id 36420: DNSSEC implementers are recommended against implementing signing with DNSSEC algorithm 5 (RSASHA1). See RFC 8624, Sec. 3.1.
  • RRSIG codewiz.org/DNSKEY alg 5, id 58126: DNSSEC implementers are recommended against implementing signing with DNSSEC algorithm 5 (RSASHA1). See RFC 8624, Sec. 3.1.
  • RRSIG codewiz.org/DNSKEY alg 5, id 58126: DNSSEC implementers are recommended against implementing signing with DNSSEC algorithm 5 (RSASHA1). See RFC 8624, Sec. 3.1.
  • RRSIG codewiz.org/DNSKEY alg 5, id 58126: DNSSEC implementers are recommended against implementing signing with DNSSEC algorithm 5 (RSASHA1). See RFC 8624, Sec. 3.1.
  • RRSIG codewiz.org/DNSKEY alg 5, id 58126: DNSSEC implementers are recommended against implementing signing with DNSSEC algorithm 5 (RSASHA1). See RFC 8624, Sec. 3.1.
  • RRSIG codewiz.org/DNSKEY alg 5, id 58126: DNSSEC implementers are recommended against implementing signing with DNSSEC algorithm 5 (RSASHA1). See RFC 8624, Sec. 3.1.
  • RRSIG codewiz.org/DNSKEY alg 5, id 58126: DNSSEC implementers are recommended against implementing signing with DNSSEC algorithm 5 (RSASHA1). See RFC 8624, Sec. 3.1.
  • RRSIG codewiz.org/MX alg 5, id 36420: DNSSEC implementers are recommended against implementing signing with DNSSEC algorithm 5 (RSASHA1). See RFC 8624, Sec. 3.1.
  • RRSIG codewiz.org/NS alg 5, id 36420: DNSSEC implementers are recommended against implementing signing with DNSSEC algorithm 5 (RSASHA1). See RFC 8624, Sec. 3.1.
  • RRSIG codewiz.org/SOA alg 5, id 36420: DNSSEC implementers are recommended against implementing signing with DNSSEC algorithm 5 (RSASHA1). See RFC 8624, Sec. 3.1.
  • RRSIG codewiz.org/TXT alg 5, id 36420: DNSSEC implementers are recommended against implementing signing with DNSSEC algorithm 5 (RSASHA1). See RFC 8624, Sec. 3.1.
  • org to codewiz.org: AAAA glue records exist for ns1.sugarlabs.org, but there are no corresponding authoritative AAAA records. See RFC 1034, Sec. 4.2.2.
  • z27bqfrsnj.codewiz.org/A has warnings; select the "Denial of existence" DNSSEC option to see them.
  • codewiz.org/CNAME has warnings; select the "Denial of existence" DNSSEC option to see them.
  • codewiz.org/DNSKEY has warnings; select the "Denial of existence" DNSSEC option to see them.
  • codewiz.org/NSEC3PARAM has warnings; select the "Denial of existence" DNSSEC option to see them.

DNSKEY legend

Full legend
SEP bit setSEP bit set
Revoke bit setRevoke bit set
Trust anchorTrust anchor
Download: png | svg
Warning JavaScript is required to make the graph below interactive.
DNSSEC authentication graph