View on GitHub

DNSViz: A DNS visualization tool

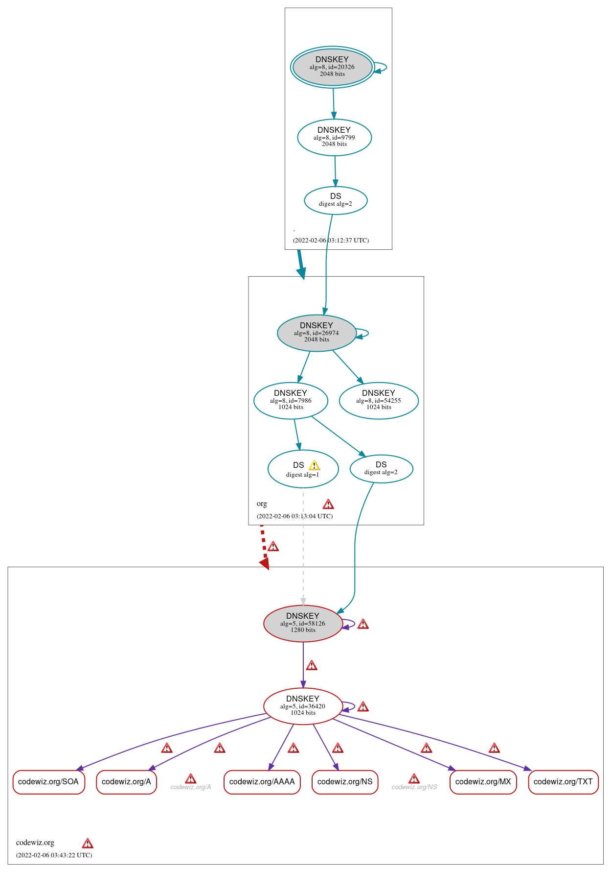
codewiz.org

« Previous analysis | Next analysis »
DNSSEC options (hide)
  1. |?|
  2. |?|
  3. |?|
  4. |?|
  5. |?|
  6. |?|
  7. |?|
  8. |?|
  9. |?|
  10. |?|
Notices
DNSSEC Authentication Chain

RRset statusRRset status

Bogus (6)
  • codewiz.org/A
  • codewiz.org/AAAA
  • codewiz.org/MX
  • codewiz.org/NS
  • codewiz.org/SOA
  • codewiz.org/TXT

DNSKEY/DS/NSEC statusDNSKEY/DS/NSEC status

Bogus (2)
  • codewiz.org/DNSKEY (alg 5, id 36420)
  • codewiz.org/DNSKEY (alg 5, id 58126)
Secure (8)
  • ./DNSKEY (alg 8, id 20326)
  • ./DNSKEY (alg 8, id 9799)
  • codewiz.org/DS (alg 5, id 58126)
  • codewiz.org/DS (alg 5, id 58126)
  • org/DNSKEY (alg 8, id 26974)
  • org/DNSKEY (alg 8, id 54255)
  • org/DNSKEY (alg 8, id 7986)
  • org/DS (alg 8, id 26974)

Delegation statusDelegation status

Bogus (1)
  • org to codewiz.org
Secure (1)
  • . to org

NoticesNotices

Errors (19)
  • RRSIG codewiz.org/A alg 5, id 36420: The Signature Expiration field of the RRSIG RR (2022-02-03 13:32:08+00:00) is 2 days in the past. See RFC 4035, Sec. 5.3.1.
  • RRSIG codewiz.org/AAAA alg 5, id 36420: The Signature Expiration field of the RRSIG RR (2022-02-03 13:32:08+00:00) is 2 days in the past. See RFC 4035, Sec. 5.3.1.
  • RRSIG codewiz.org/DNSKEY alg 5, id 36420: The Signature Expiration field of the RRSIG RR (2022-02-03 13:32:08+00:00) is 2 days in the past. See RFC 4035, Sec. 5.3.1.
  • RRSIG codewiz.org/DNSKEY alg 5, id 36420: The Signature Expiration field of the RRSIG RR (2022-02-03 13:32:08+00:00) is 2 days in the past. See RFC 4035, Sec. 5.3.1.
  • RRSIG codewiz.org/DNSKEY alg 5, id 58126: The Signature Expiration field of the RRSIG RR (2022-02-03 13:32:08+00:00) is 2 days in the past. See RFC 4035, Sec. 5.3.1.
  • RRSIG codewiz.org/DNSKEY alg 5, id 58126: The Signature Expiration field of the RRSIG RR (2022-02-03 13:32:08+00:00) is 2 days in the past. See RFC 4035, Sec. 5.3.1.
  • RRSIG codewiz.org/MX alg 5, id 36420: The Signature Expiration field of the RRSIG RR (2022-02-03 13:32:08+00:00) is 2 days in the past. See RFC 4035, Sec. 5.3.1.
  • RRSIG codewiz.org/NS alg 5, id 36420: The Signature Expiration field of the RRSIG RR (2022-02-03 13:32:08+00:00) is 2 days in the past. See RFC 4035, Sec. 5.3.1.
  • RRSIG codewiz.org/SOA alg 5, id 36420: The Signature Expiration field of the RRSIG RR (2022-02-03 13:32:08+00:00) is 2 days in the past. See RFC 4035, Sec. 5.3.1.
  • RRSIG codewiz.org/TXT alg 5, id 36420: The Signature Expiration field of the RRSIG RR (2022-02-03 13:32:08+00:00) is 2 days in the past. See RFC 4035, Sec. 5.3.1.
  • codewiz.org zone: The server(s) were not responsive to queries over UDP. See RFC 1035, Sec. 4.2. (2002:121b:c40f::1)
  • codewiz.org/A: No response was received from the server over UDP (tried 12 times). See RFC 1035, Sec. 4.2. (2002:121b:c40f::1, UDP_-_NOEDNS_)
  • codewiz.org/NS: No response was received from the server over UDP (tried 12 times). See RFC 1035, Sec. 4.2. (2002:121b:c40f::1, UDP_-_NOEDNS_)
  • org to codewiz.org: No valid RRSIGs made by a key corresponding to a DS RR were found covering the DNSKEY RRset, resulting in no secure entry point (SEP) into the zone. See RFC 4035, Sec. 2.2, RFC 6840, Sec. 5.11. (2.228.72.10, 18.27.196.15, 209.51.188.53, 2001:470:142:7::11, 2001:b02:400:1::10, UDP_-_EDNS0_4096_D_KN)
  • org zone: The server(s) were not responsive to queries over UDP. See RFC 1035, Sec. 4.2. (2001:500:c::1)
  • codewiz.org/NSEC3PARAM has errors; select the "Denial of existence" DNSSEC option to see them.
  • mo6wqte7gz.codewiz.org/A has errors; select the "Denial of existence" DNSSEC option to see them.
  • codewiz.org/DNSKEY has errors; select the "Denial of existence" DNSSEC option to see them.
  • codewiz.org/CNAME has errors; select the "Denial of existence" DNSSEC option to see them.
Warnings (18)
  • RRSIG codewiz.org/A alg 5, id 36420: DNSSEC implementers are recommended against implementing signing with DNSSEC algorithm 5 (RSASHA1). See RFC 8624, Sec. 3.1.
  • RRSIG codewiz.org/AAAA alg 5, id 36420: DNSSEC implementers are recommended against implementing signing with DNSSEC algorithm 5 (RSASHA1). See RFC 8624, Sec. 3.1.
  • RRSIG codewiz.org/DNSKEY alg 5, id 36420: DNSSEC implementers are recommended against implementing signing with DNSSEC algorithm 5 (RSASHA1). See RFC 8624, Sec. 3.1.
  • RRSIG codewiz.org/DNSKEY alg 5, id 36420: DNSSEC implementers are recommended against implementing signing with DNSSEC algorithm 5 (RSASHA1). See RFC 8624, Sec. 3.1.
  • RRSIG codewiz.org/DNSKEY alg 5, id 58126: DNSSEC implementers are recommended against implementing signing with DNSSEC algorithm 5 (RSASHA1). See RFC 8624, Sec. 3.1.
  • RRSIG codewiz.org/DNSKEY alg 5, id 58126: DNSSEC implementers are recommended against implementing signing with DNSSEC algorithm 5 (RSASHA1). See RFC 8624, Sec. 3.1.
  • RRSIG codewiz.org/MX alg 5, id 36420: DNSSEC implementers are recommended against implementing signing with DNSSEC algorithm 5 (RSASHA1). See RFC 8624, Sec. 3.1.
  • RRSIG codewiz.org/NS alg 5, id 36420: DNSSEC implementers are recommended against implementing signing with DNSSEC algorithm 5 (RSASHA1). See RFC 8624, Sec. 3.1.
  • RRSIG codewiz.org/SOA alg 5, id 36420: DNSSEC implementers are recommended against implementing signing with DNSSEC algorithm 5 (RSASHA1). See RFC 8624, Sec. 3.1.
  • RRSIG codewiz.org/TXT alg 5, id 36420: DNSSEC implementers are recommended against implementing signing with DNSSEC algorithm 5 (RSASHA1). See RFC 8624, Sec. 3.1.
  • codewiz.org/DS (alg 5, id 58126): DNSSEC implementers are prohibited from implementing signing with DS algorithm 1 (SHA-1). See RFC 8624, Sec. 3.2.
  • codewiz.org/DS (alg 5, id 58126): DNSSEC implementers are prohibited from implementing signing with DS algorithm 1 (SHA-1). See RFC 8624, Sec. 3.2.
  • codewiz.org/DS (alg 5, id 58126): DS records with digest type 1 (SHA-1) are ignored when DS records with digest type 2 (SHA-256) exist in the same RRset. See RFC 4509, Sec. 3.
  • codewiz.org/DS (alg 5, id 58126): DS records with digest type 1 (SHA-1) are ignored when DS records with digest type 2 (SHA-256) exist in the same RRset. See RFC 4509, Sec. 3.
  • codewiz.org/NSEC3PARAM has warnings; select the "Denial of existence" DNSSEC option to see them.
  • mo6wqte7gz.codewiz.org/A has warnings; select the "Denial of existence" DNSSEC option to see them.
  • codewiz.org/DNSKEY has warnings; select the "Denial of existence" DNSSEC option to see them.
  • codewiz.org/CNAME has warnings; select the "Denial of existence" DNSSEC option to see them.

DNSKEY legend

Full legend
SEP bit setSEP bit set
Revoke bit setRevoke bit set
Trust anchorTrust anchor
Download: png | svg
Warning JavaScript is required to make the graph below interactive.
DNSSEC authentication graph