View on GitHub

DNSViz: A DNS visualization tool

co.bw

DNSSEC options (hide)
  1. |?|
  2. |?|
  3. |?|
  4. |?|
  5. |?|
  6. |?|
  7. |?|
  8. |?|
  9. |?|
  10. |?|
Notices
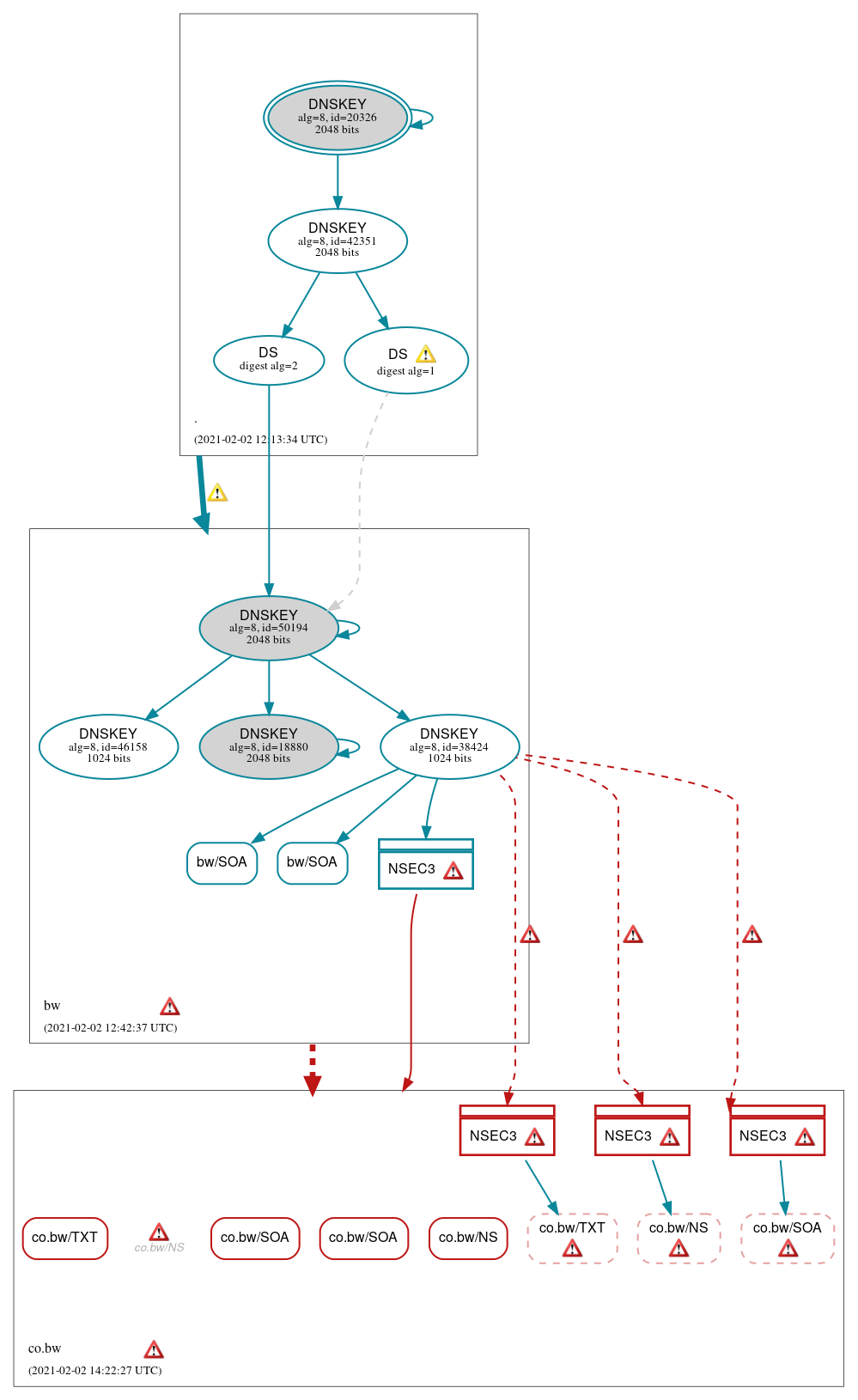
DNSSEC Authentication Chain

RRset statusRRset status

Bogus (7)
  • co.bw/NS
  • co.bw/NS (NODATA)
  • co.bw/SOA
  • co.bw/SOA
  • co.bw/SOA (NODATA)
  • co.bw/TXT
  • co.bw/TXT (NODATA)
Secure (2)
  • bw/SOA
  • bw/SOA

DNSKEY/DS/NSEC statusDNSKEY/DS/NSEC status

Bogus (3)
  • NSEC3 proving non-existence of co.bw/NS
  • NSEC3 proving non-existence of co.bw/SOA
  • NSEC3 proving non-existence of co.bw/TXT
Secure (9)
  • ./DNSKEY (alg 8, id 20326)
  • ./DNSKEY (alg 8, id 42351)
  • NSEC3 proving non-existence of co.bw/DS
  • bw/DNSKEY (alg 8, id 18880)
  • bw/DNSKEY (alg 8, id 38424)
  • bw/DNSKEY (alg 8, id 46158)
  • bw/DNSKEY (alg 8, id 50194)
  • bw/DS (alg 8, id 50194)
  • bw/DS (alg 8, id 50194)

Delegation statusDelegation status

Bogus (1)
  • bw to co.bw
Secure (1)
  • . to bw

NoticesNotices

Errors (32)
  • NSEC3 proving non-existence of co.bw/DS: An iterations count of 0 must be used in NSEC3 records to alleviate computational burdens. See RFC 9276, Sec. 3.1.
  • NSEC3 proving non-existence of co.bw/DS: An iterations count of 0 must be used in NSEC3 records to alleviate computational burdens. See RFC 9276, Sec. 3.1.
  • NSEC3 proving non-existence of co.bw/DS: The NS bit was not set in the bitmap of the NSEC3 RR corresponding to the delegated name (co.bw). See RFC 5155, Sec. 8.9.
  • NSEC3 proving non-existence of co.bw/DS: The NS bit was not set in the bitmap of the NSEC3 RR corresponding to the delegated name (co.bw). See RFC 5155, Sec. 8.9.
  • NSEC3 proving non-existence of co.bw/NS: An iterations count of 0 must be used in NSEC3 records to alleviate computational burdens. See RFC 9276, Sec. 3.1.
  • NSEC3 proving non-existence of co.bw/NS: An iterations count of 0 must be used in NSEC3 records to alleviate computational burdens. See RFC 9276, Sec. 3.1.
  • NSEC3 proving non-existence of co.bw/NS: The following queries resulted in an answer response, even though the bitmap in the NSEC3 RR indicates that the queried records don't exist: co.bw/TXT, co.bw/NS, co.bw/SOA See RFC 5155, Sec. 8.5.
  • NSEC3 proving non-existence of co.bw/NS: The following queries resulted in an answer response, even though the bitmap in the NSEC3 RR indicates that the queried records don't exist: co.bw/TXT, co.bw/NS, co.bw/SOA See RFC 5155, Sec. 8.5.
  • NSEC3 proving non-existence of co.bw/SOA: An iterations count of 0 must be used in NSEC3 records to alleviate computational burdens. See RFC 9276, Sec. 3.1.
  • NSEC3 proving non-existence of co.bw/SOA: An iterations count of 0 must be used in NSEC3 records to alleviate computational burdens. See RFC 9276, Sec. 3.1.
  • NSEC3 proving non-existence of co.bw/SOA: The following queries resulted in an answer response, even though the bitmap in the NSEC3 RR indicates that the queried records don't exist: co.bw/TXT, co.bw/NS, co.bw/SOA See RFC 5155, Sec. 8.5.
  • NSEC3 proving non-existence of co.bw/SOA: The following queries resulted in an answer response, even though the bitmap in the NSEC3 RR indicates that the queried records don't exist: co.bw/TXT, co.bw/NS, co.bw/SOA See RFC 5155, Sec. 8.5.
  • NSEC3 proving non-existence of co.bw/TXT: An iterations count of 0 must be used in NSEC3 records to alleviate computational burdens. See RFC 9276, Sec. 3.1.
  • NSEC3 proving non-existence of co.bw/TXT: An iterations count of 0 must be used in NSEC3 records to alleviate computational burdens. See RFC 9276, Sec. 3.1.
  • NSEC3 proving non-existence of co.bw/TXT: The following queries resulted in an answer response, even though the bitmap in the NSEC3 RR indicates that the queried records don't exist: co.bw/TXT, co.bw/NS, co.bw/SOA See RFC 5155, Sec. 8.5.
  • NSEC3 proving non-existence of co.bw/TXT: The following queries resulted in an answer response, even though the bitmap in the NSEC3 RR indicates that the queried records don't exist: co.bw/TXT, co.bw/NS, co.bw/SOA See RFC 5155, Sec. 8.5.
  • RRSIG NSEC3 proving non-existence of co.bw/NS alg 8, id 38424: The Signer's Name field of the RRSIG RR (bw) does not match the name of the zone containing the RRset (co.bw). See RFC 4035, Sec. 5.3.1.
  • RRSIG NSEC3 proving non-existence of co.bw/SOA alg 8, id 38424: The Signer's Name field of the RRSIG RR (bw) does not match the name of the zone containing the RRset (co.bw). See RFC 4035, Sec. 5.3.1.
  • RRSIG NSEC3 proving non-existence of co.bw/TXT alg 8, id 38424: The Signer's Name field of the RRSIG RR (bw) does not match the name of the zone containing the RRset (co.bw). See RFC 4035, Sec. 5.3.1.
  • bw zone: The server(s) were not responsive to queries over UDP. See RFC 1035, Sec. 4.2. (2c0f:ff00:0:6::3, 2c0f:ff00:0:6::5, 2c0f:ff00:1:3::226)
  • co.bw zone: The server(s) were not responsive to queries over UDP. See RFC 1035, Sec. 4.2. (2c0f:ff00:1:3::226)
  • co.bw/NS (NODATA): An SOA RR with owner name (bw) not matching the zone name (co.bw) was returned with the NODATA response. See RFC 1034, Sec. 4.3.4, RFC 2308, Sec. 2.2. (168.167.98.226, 196.216.168.72, 204.61.216.70, 2001:500:14:6070:ad::1, 2001:43f8:120::72, UDP_-_EDNS0_4096_D_KN)
  • co.bw/NS: No response was received from the server over UDP (tried 12 times). See RFC 1035, Sec. 4.2. (2c0f:ff00:1:3::226, UDP_-_NOEDNS_)
  • co.bw/SOA (NODATA): An SOA RR with owner name (bw) not matching the zone name (co.bw) was returned with the NODATA response. See RFC 1034, Sec. 4.3.4, RFC 2308, Sec. 2.2. (168.167.98.226, 196.216.168.72, 204.61.216.70, 2001:500:14:6070:ad::1, 2001:43f8:120::72, TCP_-_EDNS0_4096_D_N, UDP_-_EDNS0_4096_D_KN, UDP_-_EDNS0_4096_D_KN_0x20)
  • co.bw/TXT (NODATA): An SOA RR with owner name (bw) not matching the zone name (co.bw) was returned with the NODATA response. See RFC 1034, Sec. 4.3.4, RFC 2308, Sec. 2.2. (168.167.98.226, 196.216.168.72, 204.61.216.70, 2001:500:14:6070:ad::1, 2001:43f8:120::72, UDP_-_EDNS0_4096_D_KN)
  • co.bw/AAAA has errors; select the "Denial of existence" DNSSEC option to see them.
  • co.bw/DNSKEY has errors; select the "Denial of existence" DNSSEC option to see them.
  • co.bw/CNAME has errors; select the "Denial of existence" DNSSEC option to see them.
  • co.bw/MX has errors; select the "Denial of existence" DNSSEC option to see them.
  • gni04wt9ev.co.bw/A has errors; select the "Denial of existence" DNSSEC option to see them.
  • co.bw/A has errors; select the "Denial of existence" DNSSEC option to see them.
  • co.bw/DS has errors; select the "Denial of existence" DNSSEC option to see them.
Warnings (20)
  • . to bw: The following NS name(s) were found in the authoritative NS RRset, but not in the delegation NS RRset (i.e., in the . zone): master.btc.net.bw See RFC 1034, Sec. 4.2.2.
  • NSEC3 proving non-existence of co.bw/DS: The salt value for an NSEC3 record should be empty. See RFC 9276, Sec. 3.1.
  • NSEC3 proving non-existence of co.bw/DS: The salt value for an NSEC3 record should be empty. See RFC 9276, Sec. 3.1.
  • NSEC3 proving non-existence of co.bw/NS: The salt value for an NSEC3 record should be empty. See RFC 9276, Sec. 3.1.
  • NSEC3 proving non-existence of co.bw/NS: The salt value for an NSEC3 record should be empty. See RFC 9276, Sec. 3.1.
  • NSEC3 proving non-existence of co.bw/SOA: The salt value for an NSEC3 record should be empty. See RFC 9276, Sec. 3.1.
  • NSEC3 proving non-existence of co.bw/SOA: The salt value for an NSEC3 record should be empty. See RFC 9276, Sec. 3.1.
  • NSEC3 proving non-existence of co.bw/TXT: The salt value for an NSEC3 record should be empty. See RFC 9276, Sec. 3.1.
  • NSEC3 proving non-existence of co.bw/TXT: The salt value for an NSEC3 record should be empty. See RFC 9276, Sec. 3.1.
  • bw/DS (alg 8, id 50194): DNSSEC implementers are prohibited from implementing signing with DS algorithm 1 (SHA-1). See RFC 8624, Sec. 3.2.
  • bw/DS (alg 8, id 50194): DNSSEC implementers are prohibited from implementing signing with DS algorithm 1 (SHA-1). See RFC 8624, Sec. 3.2.
  • bw/DS (alg 8, id 50194): DS records with digest type 1 (SHA-1) are ignored when DS records with digest type 2 (SHA-256) exist in the same RRset. See RFC 4509, Sec. 3.
  • bw/DS (alg 8, id 50194): DS records with digest type 1 (SHA-1) are ignored when DS records with digest type 2 (SHA-256) exist in the same RRset. See RFC 4509, Sec. 3.
  • co.bw/AAAA has warnings; select the "Denial of existence" DNSSEC option to see them.
  • co.bw/DNSKEY has warnings; select the "Denial of existence" DNSSEC option to see them.
  • co.bw/CNAME has warnings; select the "Denial of existence" DNSSEC option to see them.
  • co.bw/MX has warnings; select the "Denial of existence" DNSSEC option to see them.
  • gni04wt9ev.co.bw/A has warnings; select the "Denial of existence" DNSSEC option to see them.
  • co.bw/A has warnings; select the "Denial of existence" DNSSEC option to see them.
  • co.bw/DS has warnings; select the "Denial of existence" DNSSEC option to see them.

DNSKEY legend

Full legend
SEP bit setSEP bit set
Revoke bit setRevoke bit set
Trust anchorTrust anchor
Download: png | svg
Warning JavaScript is required to make the graph below interactive.
DNSSEC authentication graph