View on GitHub

DNSViz: A DNS visualization tool

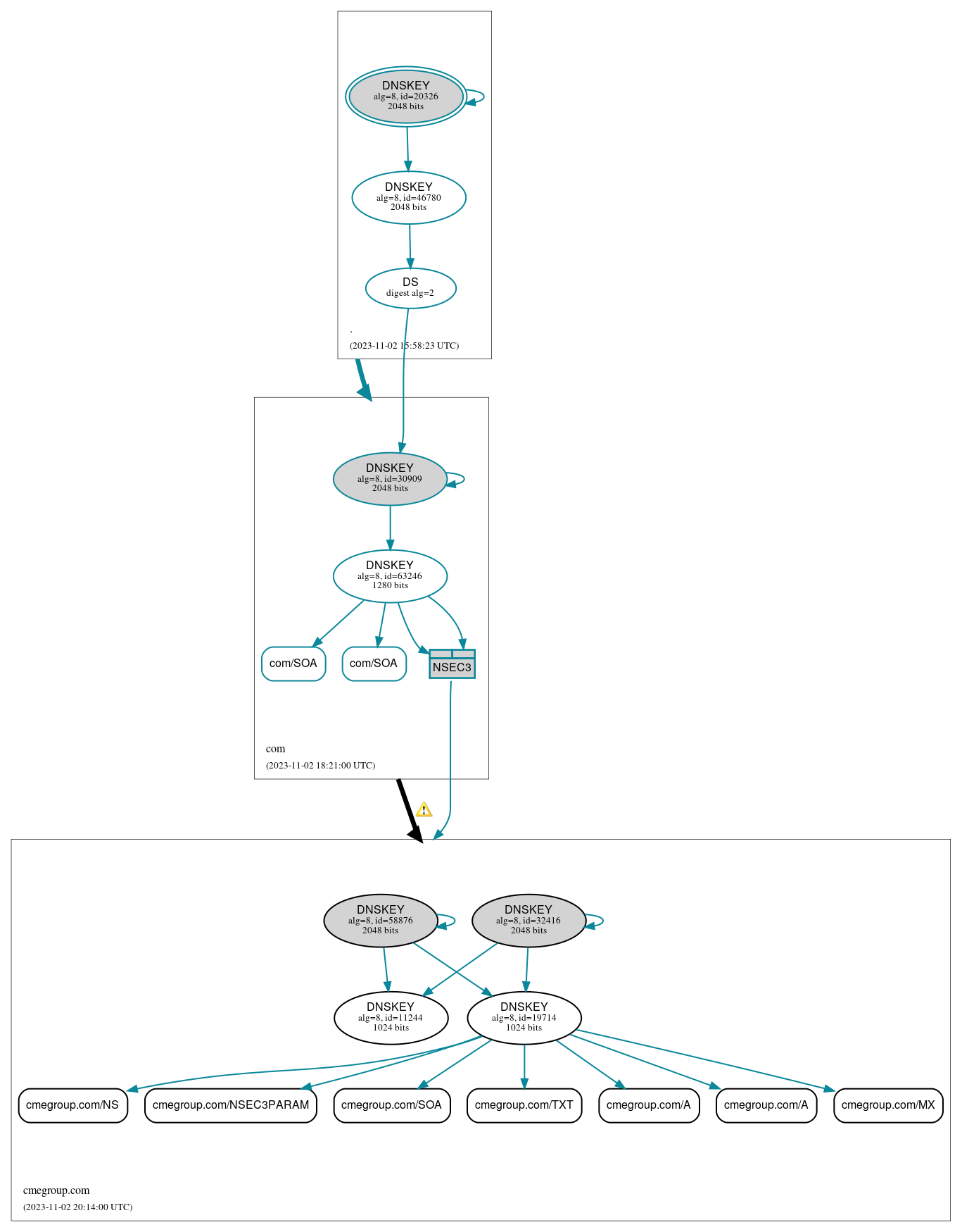
cmegroup.com

DNSSEC options (hide)
  1. |?|
  2. |?|
  3. |?|
  4. |?|
  5. |?|
  6. |?|
  7. |?|
  8. |?|
  9. |?|
  10. |?|
Notices
DNSSEC Authentication Chain

RRset statusRRset status

Insecure (7)
  • cmegroup.com/A
  • cmegroup.com/A
  • cmegroup.com/MX
  • cmegroup.com/NS
  • cmegroup.com/NSEC3PARAM
  • cmegroup.com/SOA
  • cmegroup.com/TXT
Secure (2)
  • com/SOA
  • com/SOA

DNSKEY/DS/NSEC statusDNSKEY/DS/NSEC status

Insecure (4)
  • cmegroup.com/DNSKEY (alg 8, id 11244)
  • cmegroup.com/DNSKEY (alg 8, id 19714)
  • cmegroup.com/DNSKEY (alg 8, id 32416)
  • cmegroup.com/DNSKEY (alg 8, id 58876)
Secure (6)
  • ./DNSKEY (alg 8, id 20326)
  • ./DNSKEY (alg 8, id 46780)
  • NSEC3 proving non-existence of cmegroup.com/DS
  • com/DNSKEY (alg 8, id 30909)
  • com/DNSKEY (alg 8, id 63246)
  • com/DS (alg 8, id 30909)

Delegation statusDelegation status

Insecure (1)
  • com to cmegroup.com
Secure (1)
  • . to com

NoticesNotices

Errors (3)
  • xe9iayrg4c.cmegroup.com/A has errors; select the "Denial of existence" DNSSEC option to see them.
  • cmegroup.com/CNAME has errors; select the "Denial of existence" DNSSEC option to see them.
  • cmegroup.com/AAAA has errors; select the "Denial of existence" DNSSEC option to see them.
Warnings (4)
  • com to cmegroup.com: The following NS name(s) were found in the authoritative NS RRset, but not in the delegation NS RRset (i.e., in the com zone): usw2.akam.net See RFC 1034, Sec. 4.2.2.
  • xe9iayrg4c.cmegroup.com/A has warnings; select the "Denial of existence" DNSSEC option to see them.
  • cmegroup.com/CNAME has warnings; select the "Denial of existence" DNSSEC option to see them.
  • cmegroup.com/AAAA has warnings; select the "Denial of existence" DNSSEC option to see them.

DNSKEY legend

Full legend
SEP bit setSEP bit set
Revoke bit setRevoke bit set
Trust anchorTrust anchor
Download: png | svg
Warning JavaScript is required to make the graph below interactive.
DNSSEC authentication graph