View on GitHub

DNSViz: A DNS visualization tool

cmdns.dev.dns-oarc.net

DNSSEC options (hide)
  1. |?|
  2. |?|
  3. |?|
  4. |?|
  5. |?|
  6. |?|
  7. |?|
  8. |?|
  9. |?|
  10. |?|
Notices
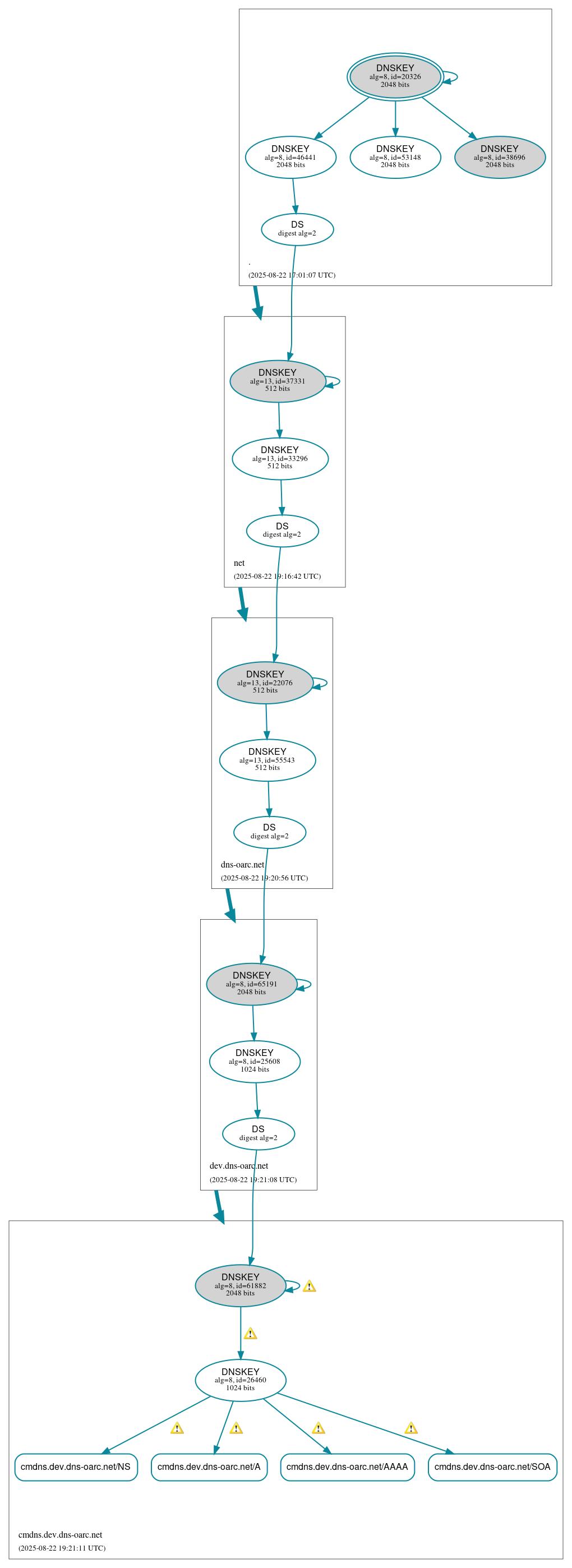
DNSSEC Authentication Chain

RRset statusRRset status

Secure (4)
  • cmdns.dev.dns-oarc.net/A
  • cmdns.dev.dns-oarc.net/AAAA
  • cmdns.dev.dns-oarc.net/NS
  • cmdns.dev.dns-oarc.net/SOA

DNSKEY/DS/NSEC statusDNSKEY/DS/NSEC status

Secure (16)
  • ./DNSKEY (alg 8, id 20326)
  • ./DNSKEY (alg 8, id 38696)
  • ./DNSKEY (alg 8, id 46441)
  • ./DNSKEY (alg 8, id 53148)
  • cmdns.dev.dns-oarc.net/DNSKEY (alg 8, id 26460)
  • cmdns.dev.dns-oarc.net/DNSKEY (alg 8, id 61882)
  • cmdns.dev.dns-oarc.net/DS (alg 8, id 61882)
  • dev.dns-oarc.net/DNSKEY (alg 8, id 25608)
  • dev.dns-oarc.net/DNSKEY (alg 8, id 65191)
  • dev.dns-oarc.net/DS (alg 8, id 65191)
  • dns-oarc.net/DNSKEY (alg 13, id 22076)
  • dns-oarc.net/DNSKEY (alg 13, id 55543)
  • dns-oarc.net/DS (alg 13, id 22076)
  • net/DNSKEY (alg 13, id 33296)
  • net/DNSKEY (alg 13, id 37331)
  • net/DS (alg 13, id 37331)

Delegation statusDelegation status

Secure (4)
  • . to net
  • dev.dns-oarc.net to cmdns.dev.dns-oarc.net
  • dns-oarc.net to dev.dns-oarc.net
  • net to dns-oarc.net

NoticesNotices

Warnings (14)
  • RRSIG cmdns.dev.dns-oarc.net/A alg 8, id 26460: The value of the Signature Inception field of the RRSIG RR (2025-08-22 19:21:06+00:00) is within possible clock skew range (5 seconds) of the current time (2025-08-22 19:21:11+00:00). See RFC 4035, Sec. 5.3.1.
  • RRSIG cmdns.dev.dns-oarc.net/AAAA alg 8, id 26460: The value of the Signature Inception field of the RRSIG RR (2025-08-22 19:21:06+00:00) is within possible clock skew range (5 seconds) of the current time (2025-08-22 19:21:11+00:00). See RFC 4035, Sec. 5.3.1.
  • RRSIG cmdns.dev.dns-oarc.net/DNSKEY alg 8, id 61882: The value of the Signature Inception field of the RRSIG RR (2025-08-22 19:21:06+00:00) is within possible clock skew range (5 seconds) of the current time (2025-08-22 19:21:11+00:00). See RFC 4035, Sec. 5.3.1.
  • RRSIG cmdns.dev.dns-oarc.net/DNSKEY alg 8, id 61882: The value of the Signature Inception field of the RRSIG RR (2025-08-22 19:21:06+00:00) is within possible clock skew range (5 seconds) of the current time (2025-08-22 19:21:11+00:00). See RFC 4035, Sec. 5.3.1.
  • RRSIG cmdns.dev.dns-oarc.net/NS alg 8, id 26460: The value of the Signature Inception field of the RRSIG RR (2025-08-22 19:21:06+00:00) is within possible clock skew range (5 seconds) of the current time (2025-08-22 19:21:11+00:00). See RFC 4035, Sec. 5.3.1.
  • RRSIG cmdns.dev.dns-oarc.net/SOA alg 8, id 26460: The value of the Signature Inception field of the RRSIG RR (2025-08-22 19:21:06+00:00) is within possible clock skew range (5 seconds) of the current time (2025-08-22 19:21:11+00:00). See RFC 4035, Sec. 5.3.1.
  • cmdns.dev.dns-oarc.net/TXT has warnings; select the "Denial of existence" DNSSEC option to see them.
  • cmdns.dev.dns-oarc.net/DNSKEY has warnings; select the "Denial of existence" DNSSEC option to see them.
  • cmdns.dev.dns-oarc.net/CNAME has warnings; select the "Denial of existence" DNSSEC option to see them.
  • cmdns.dev.dns-oarc.net/CDNSKEY has warnings; select the "Denial of existence" DNSSEC option to see them.
  • gf7m8.ycu6o.cmdns.dev.dns-oarc.net/A has warnings; select the "Denial of existence" DNSSEC option to see them.
  • cmdns.dev.dns-oarc.net/CDS has warnings; select the "Denial of existence" DNSSEC option to see them.
  • cmdns.dev.dns-oarc.net/MX has warnings; select the "Denial of existence" DNSSEC option to see them.
  • cmdns.dev.dns-oarc.net/NSEC3PARAM has warnings; select the "Denial of existence" DNSSEC option to see them.

DNSKEY legend

Full legend
SEP bit setSEP bit set
Revoke bit setRevoke bit set
Trust anchorTrust anchor
Download: png | svg
Warning JavaScript is required to make the graph below interactive.
DNSSEC authentication graph