View on GitHub

DNSViz: A DNS visualization tool

cloud.gov

DNSSEC options (hide)
  1. |?|
  2. |?|
  3. |?|
  4. |?|
  5. |?|
  6. |?|
  7. |?|
  8. |?|
  9. |?|
  10. |?|
Notices
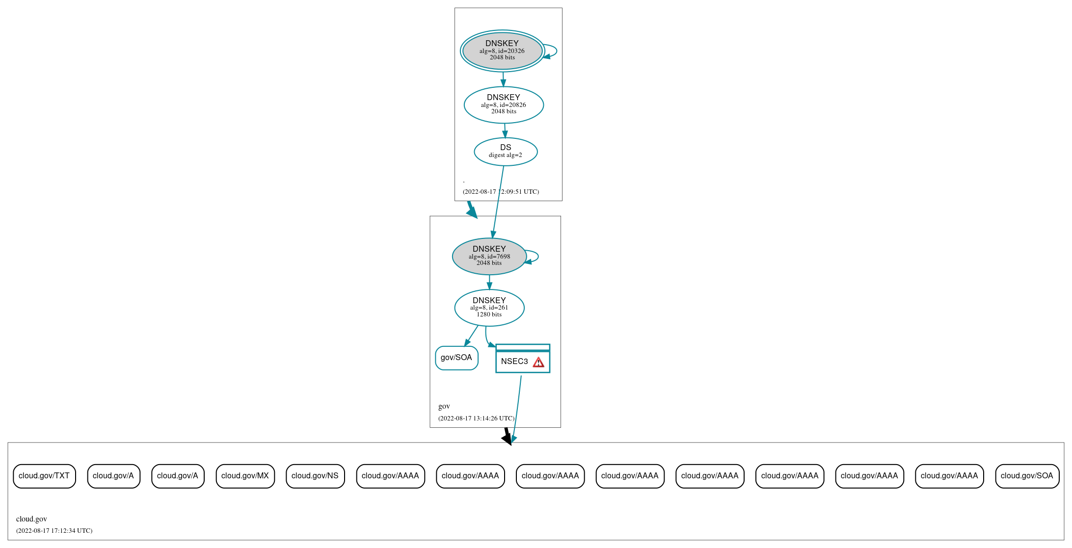
DNSSEC Authentication Chain

RRset statusRRset status

Insecure (14)
  • cloud.gov/A
  • cloud.gov/A
  • cloud.gov/AAAA
  • cloud.gov/AAAA
  • cloud.gov/AAAA
  • cloud.gov/AAAA
  • cloud.gov/AAAA
  • cloud.gov/AAAA
  • cloud.gov/AAAA
  • cloud.gov/AAAA
  • cloud.gov/MX
  • cloud.gov/NS
  • cloud.gov/SOA
  • cloud.gov/TXT
Secure (1)
  • gov/SOA

DNSKEY/DS/NSEC statusDNSKEY/DS/NSEC status

Secure (6)
  • ./DNSKEY (alg 8, id 20326)
  • ./DNSKEY (alg 8, id 20826)
  • NSEC3 proving non-existence of cloud.gov/DS
  • gov/DNSKEY (alg 8, id 261)
  • gov/DNSKEY (alg 8, id 7698)
  • gov/DS (alg 8, id 7698)

Delegation statusDelegation status

Insecure (1)
  • gov to cloud.gov
Secure (1)
  • . to gov

NoticesNotices

Errors (3)
  • NSEC3 proving non-existence of cloud.gov/DS: An iterations count of 0 must be used in NSEC3 records to alleviate computational burdens. See RFC 9276, Sec. 3.1.
  • NSEC3 proving non-existence of cloud.gov/DS: An iterations count of 0 must be used in NSEC3 records to alleviate computational burdens. See RFC 9276, Sec. 3.1.
  • cloud.gov/DS has errors; select the "Denial of existence" DNSSEC option to see them.
Warnings (3)
  • NSEC3 proving non-existence of cloud.gov/DS: The salt value for an NSEC3 record should be empty. See RFC 9276, Sec. 3.1.
  • NSEC3 proving non-existence of cloud.gov/DS: The salt value for an NSEC3 record should be empty. See RFC 9276, Sec. 3.1.
  • cloud.gov/DS has warnings; select the "Denial of existence" DNSSEC option to see them.

DNSKEY legend

Full legend
SEP bit setSEP bit set
Revoke bit setRevoke bit set
Trust anchorTrust anchor
Download: png | svg
Warning JavaScript is required to make the graph below interactive.
DNSSEC authentication graph