View on GitHub

DNSViz: A DNS visualization tool

clavaire.site

DNSSEC options (hide)
  1. |?|
  2. |?|
  3. |?|
  4. |?|
  5. |?|
  6. |?|
  7. |?|
  8. |?|
  9. |?|
  10. |?|
Notices
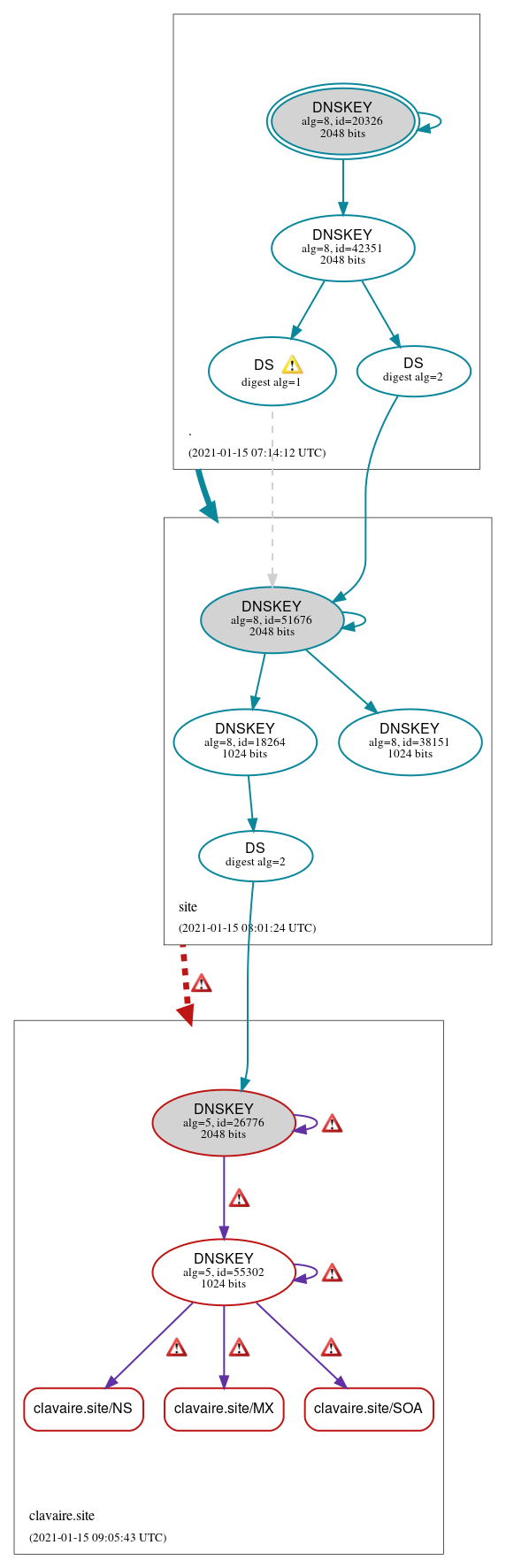
DNSSEC Authentication Chain

RRset statusRRset status

Bogus (3)
  • clavaire.site/MX
  • clavaire.site/NS
  • clavaire.site/SOA

DNSKEY/DS/NSEC statusDNSKEY/DS/NSEC status

Bogus (2)
  • clavaire.site/DNSKEY (alg 5, id 26776)
  • clavaire.site/DNSKEY (alg 5, id 55302)
Secure (8)
  • ./DNSKEY (alg 8, id 20326)
  • ./DNSKEY (alg 8, id 42351)
  • clavaire.site/DS (alg 5, id 26776)
  • site/DNSKEY (alg 8, id 18264)
  • site/DNSKEY (alg 8, id 38151)
  • site/DNSKEY (alg 8, id 51676)
  • site/DS (alg 8, id 51676)
  • site/DS (alg 8, id 51676)

Delegation statusDelegation status

Bogus (1)
  • site to clavaire.site
Secure (1)
  • . to site

NoticesNotices

Errors (15)
  • RRSIG clavaire.site/DNSKEY alg 5, id 26776: The Signature Expiration field of the RRSIG RR (2021-01-13 12:11:26+00:00) is 1 day in the past. See RFC 4035, Sec. 5.3.1.
  • RRSIG clavaire.site/DNSKEY alg 5, id 26776: The Signature Expiration field of the RRSIG RR (2021-01-13 12:11:26+00:00) is 1 day in the past. See RFC 4035, Sec. 5.3.1.
  • RRSIG clavaire.site/DNSKEY alg 5, id 55302: The Signature Expiration field of the RRSIG RR (2021-01-13 12:11:26+00:00) is 1 day in the past. See RFC 4035, Sec. 5.3.1.
  • RRSIG clavaire.site/DNSKEY alg 5, id 55302: The Signature Expiration field of the RRSIG RR (2021-01-13 12:11:26+00:00) is 1 day in the past. See RFC 4035, Sec. 5.3.1.
  • RRSIG clavaire.site/MX alg 5, id 55302: The Signature Expiration field of the RRSIG RR (2021-01-13 12:11:26+00:00) is 1 day in the past. See RFC 4035, Sec. 5.3.1.
  • RRSIG clavaire.site/NS alg 5, id 55302: The Signature Expiration field of the RRSIG RR (2021-01-13 12:11:26+00:00) is 1 day in the past. See RFC 4035, Sec. 5.3.1.
  • RRSIG clavaire.site/SOA alg 5, id 55302: The Signature Expiration field of the RRSIG RR (2021-01-13 12:11:26+00:00) is 1 day in the past. See RFC 4035, Sec. 5.3.1.
  • site to clavaire.site: No valid RRSIGs made by a key corresponding to a DS RR were found covering the DNSKEY RRset, resulting in no secure entry point (SEP) into the zone. See RFC 4035, Sec. 2.2, RFC 6840, Sec. 5.11. (193.48.57.186, 217.70.177.40, 2001:4b98:d:1::40, UDP_-_EDNS0_4096_D_KN)
  • site zone: The server(s) were not responsive to queries over TCP. See RFC 1035, Sec. 4.2. (212.18.248.61, 2001:67c:13cc::1:61)
  • clavaire.site/CNAME has errors; select the "Denial of existence" DNSSEC option to see them.
  • clavaire.site/DNSKEY has errors; select the "Denial of existence" DNSSEC option to see them.
  • clavaire.site/AAAA has errors; select the "Denial of existence" DNSSEC option to see them.
  • clavaire.site/TXT has errors; select the "Denial of existence" DNSSEC option to see them.
  • clavaire.site/A has errors; select the "Denial of existence" DNSSEC option to see them.
  • 7rntj6309s.clavaire.site/A has errors; select the "Denial of existence" DNSSEC option to see them.
Warnings (17)
  • RRSIG clavaire.site/DNSKEY alg 5, id 26776: DNSSEC implementers are recommended against implementing signing with DNSSEC algorithm 5 (RSASHA1). See RFC 8624, Sec. 3.1.
  • RRSIG clavaire.site/DNSKEY alg 5, id 26776: DNSSEC implementers are recommended against implementing signing with DNSSEC algorithm 5 (RSASHA1). See RFC 8624, Sec. 3.1.
  • RRSIG clavaire.site/DNSKEY alg 5, id 55302: DNSSEC implementers are recommended against implementing signing with DNSSEC algorithm 5 (RSASHA1). See RFC 8624, Sec. 3.1.
  • RRSIG clavaire.site/DNSKEY alg 5, id 55302: DNSSEC implementers are recommended against implementing signing with DNSSEC algorithm 5 (RSASHA1). See RFC 8624, Sec. 3.1.
  • RRSIG clavaire.site/MX alg 5, id 55302: DNSSEC implementers are recommended against implementing signing with DNSSEC algorithm 5 (RSASHA1). See RFC 8624, Sec. 3.1.
  • RRSIG clavaire.site/NS alg 5, id 55302: DNSSEC implementers are recommended against implementing signing with DNSSEC algorithm 5 (RSASHA1). See RFC 8624, Sec. 3.1.
  • RRSIG clavaire.site/SOA alg 5, id 55302: DNSSEC implementers are recommended against implementing signing with DNSSEC algorithm 5 (RSASHA1). See RFC 8624, Sec. 3.1.
  • site/DS (alg 8, id 51676): DNSSEC implementers are prohibited from implementing signing with DS algorithm 1 (SHA-1). See RFC 8624, Sec. 3.2.
  • site/DS (alg 8, id 51676): DNSSEC implementers are prohibited from implementing signing with DS algorithm 1 (SHA-1). See RFC 8624, Sec. 3.2.
  • site/DS (alg 8, id 51676): DS records with digest type 1 (SHA-1) are ignored when DS records with digest type 2 (SHA-256) exist in the same RRset. See RFC 4509, Sec. 3.
  • site/DS (alg 8, id 51676): DS records with digest type 1 (SHA-1) are ignored when DS records with digest type 2 (SHA-256) exist in the same RRset. See RFC 4509, Sec. 3.
  • clavaire.site/CNAME has warnings; select the "Denial of existence" DNSSEC option to see them.
  • clavaire.site/DNSKEY has warnings; select the "Denial of existence" DNSSEC option to see them.
  • clavaire.site/AAAA has warnings; select the "Denial of existence" DNSSEC option to see them.
  • clavaire.site/TXT has warnings; select the "Denial of existence" DNSSEC option to see them.
  • clavaire.site/A has warnings; select the "Denial of existence" DNSSEC option to see them.
  • 7rntj6309s.clavaire.site/A has warnings; select the "Denial of existence" DNSSEC option to see them.

DNSKEY legend

Full legend
SEP bit setSEP bit set
Revoke bit setRevoke bit set
Trust anchorTrust anchor
Download: png | svg
Warning JavaScript is required to make the graph below interactive.
DNSSEC authentication graph