View on GitHub

DNSViz: A DNS visualization tool

clavaire.site

DNSSEC options (hide)
  1. |?|
  2. |?|
  3. |?|
  4. |?|
  5. |?|
  6. |?|
  7. |?|
  8. |?|
  9. |?|
  10. |?|
Notices
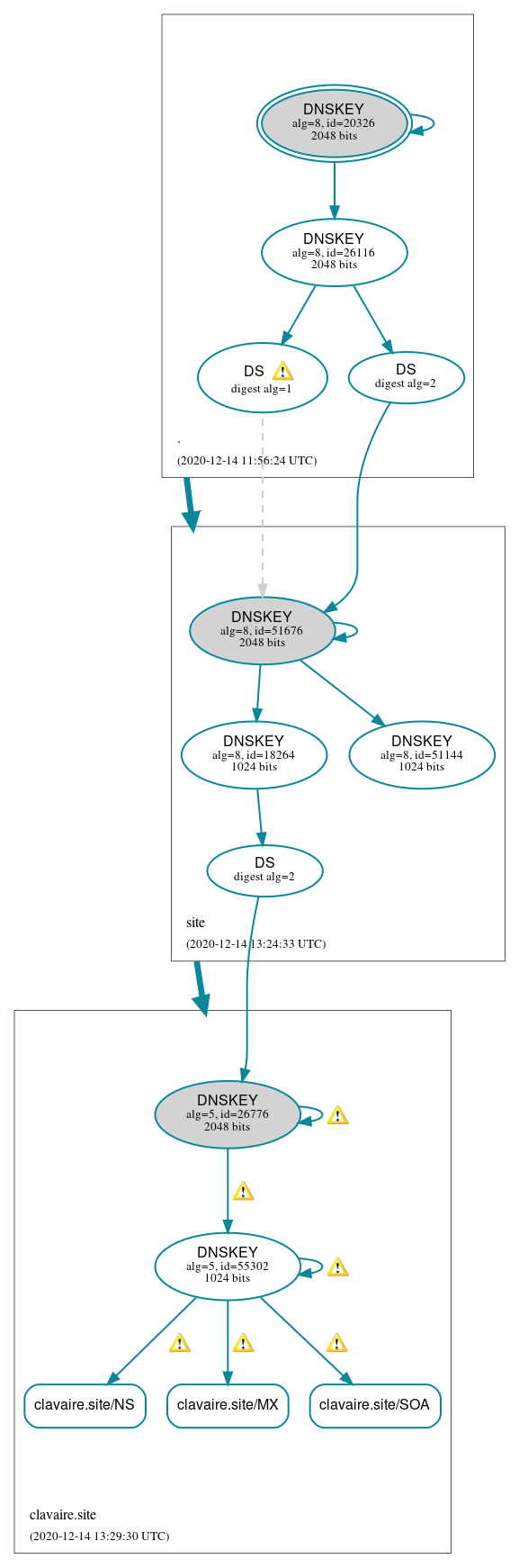
DNSSEC Authentication Chain

RRset statusRRset status

Secure (3)
  • clavaire.site/MX
  • clavaire.site/NS
  • clavaire.site/SOA

DNSKEY/DS/NSEC statusDNSKEY/DS/NSEC status

Secure (10)
  • ./DNSKEY (alg 8, id 20326)
  • ./DNSKEY (alg 8, id 26116)
  • clavaire.site/DNSKEY (alg 5, id 26776)
  • clavaire.site/DNSKEY (alg 5, id 55302)
  • clavaire.site/DS (alg 5, id 26776)
  • site/DNSKEY (alg 8, id 18264)
  • site/DNSKEY (alg 8, id 51144)
  • site/DNSKEY (alg 8, id 51676)
  • site/DS (alg 8, id 51676)
  • site/DS (alg 8, id 51676)

Delegation statusDelegation status

Secure (2)
  • . to site
  • site to clavaire.site

NoticesNotices

Warnings (17)
  • RRSIG clavaire.site/DNSKEY alg 5, id 26776: DNSSEC implementers are recommended against implementing signing with DNSSEC algorithm 5 (RSASHA1). See RFC 8624, Sec. 3.1.
  • RRSIG clavaire.site/DNSKEY alg 5, id 26776: DNSSEC implementers are recommended against implementing signing with DNSSEC algorithm 5 (RSASHA1). See RFC 8624, Sec. 3.1.
  • RRSIG clavaire.site/DNSKEY alg 5, id 55302: DNSSEC implementers are recommended against implementing signing with DNSSEC algorithm 5 (RSASHA1). See RFC 8624, Sec. 3.1.
  • RRSIG clavaire.site/DNSKEY alg 5, id 55302: DNSSEC implementers are recommended against implementing signing with DNSSEC algorithm 5 (RSASHA1). See RFC 8624, Sec. 3.1.
  • RRSIG clavaire.site/MX alg 5, id 55302: DNSSEC implementers are recommended against implementing signing with DNSSEC algorithm 5 (RSASHA1). See RFC 8624, Sec. 3.1.
  • RRSIG clavaire.site/NS alg 5, id 55302: DNSSEC implementers are recommended against implementing signing with DNSSEC algorithm 5 (RSASHA1). See RFC 8624, Sec. 3.1.
  • RRSIG clavaire.site/SOA alg 5, id 55302: DNSSEC implementers are recommended against implementing signing with DNSSEC algorithm 5 (RSASHA1). See RFC 8624, Sec. 3.1.
  • site/DS (alg 8, id 51676): DNSSEC implementers are prohibited from implementing signing with DS algorithm 1 (SHA-1). See RFC 8624, Sec. 3.2.
  • site/DS (alg 8, id 51676): DNSSEC implementers are prohibited from implementing signing with DS algorithm 1 (SHA-1). See RFC 8624, Sec. 3.2.
  • site/DS (alg 8, id 51676): DS records with digest type 1 (SHA-1) are ignored when DS records with digest type 2 (SHA-256) exist in the same RRset. See RFC 4509, Sec. 3.
  • site/DS (alg 8, id 51676): DS records with digest type 1 (SHA-1) are ignored when DS records with digest type 2 (SHA-256) exist in the same RRset. See RFC 4509, Sec. 3.
  • clavaire.site/CNAME has warnings; select the "Denial of existence" DNSSEC option to see them.
  • clavaire.site/TXT has warnings; select the "Denial of existence" DNSSEC option to see them.
  • 7mpjyqcst2.clavaire.site/A has warnings; select the "Denial of existence" DNSSEC option to see them.
  • clavaire.site/AAAA has warnings; select the "Denial of existence" DNSSEC option to see them.
  • clavaire.site/DNSKEY has warnings; select the "Denial of existence" DNSSEC option to see them.
  • clavaire.site/A has warnings; select the "Denial of existence" DNSSEC option to see them.

DNSKEY legend

Full legend
SEP bit setSEP bit set
Revoke bit setRevoke bit set
Trust anchorTrust anchor
Download: png | svg
Warning JavaScript is required to make the graph below interactive.
DNSSEC authentication graph