View on GitHub

DNSViz: A DNS visualization tool

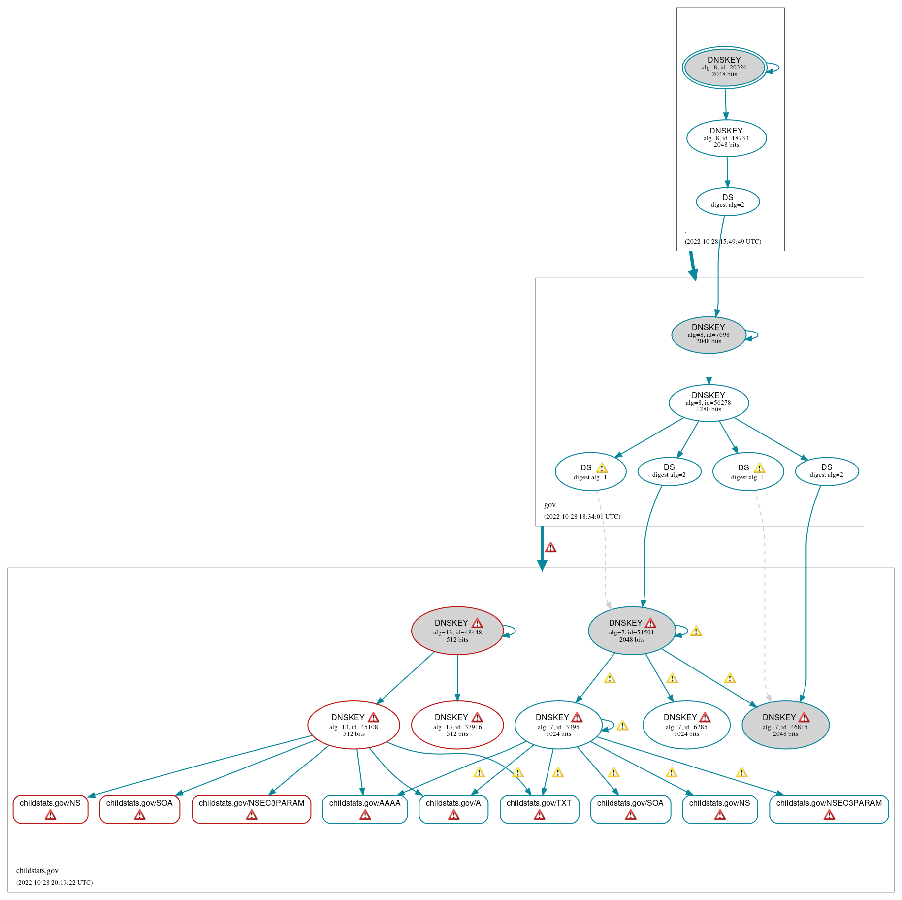
childstats.gov

DNSSEC options (hide)
  1. |?|
  2. |?|
  3. |?|
  4. |?|
  5. |?|
  6. |?|
  7. |?|
  8. |?|
  9. |?|
  10. |?|
Notices
DNSSEC Authentication Chain

RRset statusRRset status

Bogus (3)
  • childstats.gov/NS
  • childstats.gov/NSEC3PARAM
  • childstats.gov/SOA
Secure (6)
  • childstats.gov/A
  • childstats.gov/AAAA
  • childstats.gov/NS
  • childstats.gov/NSEC3PARAM
  • childstats.gov/SOA
  • childstats.gov/TXT

DNSKEY/DS/NSEC statusDNSKEY/DS/NSEC status

Bogus (3)
  • childstats.gov/DNSKEY (alg 13, id 37916)
  • childstats.gov/DNSKEY (alg 13, id 45108)
  • childstats.gov/DNSKEY (alg 13, id 48448)
Secure (13)
  • ./DNSKEY (alg 8, id 18733)
  • ./DNSKEY (alg 8, id 20326)
  • childstats.gov/DNSKEY (alg 7, id 3395)
  • childstats.gov/DNSKEY (alg 7, id 46815)
  • childstats.gov/DNSKEY (alg 7, id 51591)
  • childstats.gov/DNSKEY (alg 7, id 6285)
  • childstats.gov/DS (alg 7, id 46815)
  • childstats.gov/DS (alg 7, id 46815)
  • childstats.gov/DS (alg 7, id 51591)
  • childstats.gov/DS (alg 7, id 51591)
  • gov/DNSKEY (alg 8, id 56278)
  • gov/DNSKEY (alg 8, id 7698)
  • gov/DS (alg 8, id 7698)

Delegation statusDelegation status

Secure (2)
  • . to gov
  • gov to childstats.gov

NoticesNotices

Errors (38)
  • childstats.gov/A: The DNSKEY RRset for the zone included algorithm 13 (ECDSAP256SHA256), but no RRSIG with algorithm 13 covering the RRset was returned in the response. See RFC 4035, Sec. 2.2, RFC 6840, Sec. 5.11. (63.150.72.5, 208.44.130.121, 2001:428::7, 2001:428::8, UDP_-_EDNS0_4096_D_KN)
  • childstats.gov/A: The DNSKEY RRset for the zone included algorithm 7 (RSASHA1NSEC3SHA1), but no RRSIG with algorithm 7 covering the RRset was returned in the response. See RFC 4035, Sec. 2.2, RFC 6840, Sec. 5.11. (2.22.230.64, 23.211.133.64, 95.100.173.65, 96.7.49.65, 96.7.50.67, 193.108.91.100, 2600:1401:1::40, 2600:1401:2::64, 2600:1408:1c::41, 2600:1480:800::40, UDP_-_EDNS0_4096_D_KN)
  • childstats.gov/A: The DS RRset for the zone included algorithm 7 (RSASHA1NSEC3SHA1), but no RRSIG with algorithm 7 covering the RRset was returned in the response. See RFC 4035, Sec. 2.2, RFC 6840, Sec. 5.11. (2.22.230.64, 23.211.133.64, 95.100.173.65, 96.7.49.65, 96.7.50.67, 193.108.91.100, 2600:1401:1::40, 2600:1401:2::64, 2600:1408:1c::41, 2600:1480:800::40, UDP_-_EDNS0_4096_D_KN)
  • childstats.gov/AAAA: The DNSKEY RRset for the zone included algorithm 13 (ECDSAP256SHA256), but no RRSIG with algorithm 13 covering the RRset was returned in the response. See RFC 4035, Sec. 2.2, RFC 6840, Sec. 5.11. (63.150.72.5, 208.44.130.121, 2001:428::7, 2001:428::8, UDP_-_EDNS0_4096_D_KN)
  • childstats.gov/AAAA: The DNSKEY RRset for the zone included algorithm 7 (RSASHA1NSEC3SHA1), but no RRSIG with algorithm 7 covering the RRset was returned in the response. See RFC 4035, Sec. 2.2, RFC 6840, Sec. 5.11. (2.22.230.64, 23.211.133.64, 95.100.173.65, 96.7.49.65, 96.7.50.67, 193.108.91.100, 2600:1401:1::40, 2600:1401:2::64, 2600:1408:1c::41, 2600:1480:800::40, UDP_-_EDNS0_4096_D_KN)
  • childstats.gov/AAAA: The DS RRset for the zone included algorithm 7 (RSASHA1NSEC3SHA1), but no RRSIG with algorithm 7 covering the RRset was returned in the response. See RFC 4035, Sec. 2.2, RFC 6840, Sec. 5.11. (2.22.230.64, 23.211.133.64, 95.100.173.65, 96.7.49.65, 96.7.50.67, 193.108.91.100, 2600:1401:1::40, 2600:1401:2::64, 2600:1408:1c::41, 2600:1480:800::40, UDP_-_EDNS0_4096_D_KN)
  • childstats.gov/DNSKEY (alg 13, id 37916): The DNSKEY RRset for the zone included algorithm 7 (RSASHA1NSEC3SHA1), but no RRSIG with algorithm 7 covering the RRset was returned in the response. See RFC 4035, Sec. 2.2, RFC 6840, Sec. 5.11. (2.22.230.64, 23.211.133.64, 95.100.173.65, 96.7.49.65, 96.7.50.67, 193.108.91.100, 2600:1401:1::40, 2600:1401:2::64, 2600:1408:1c::41, 2600:1480:800::40, UDP_-_EDNS0_4096_D_KN, UDP_-_EDNS0_512_D_KN)
  • childstats.gov/DNSKEY (alg 13, id 37916): The DS RRset for the zone included algorithm 7 (RSASHA1NSEC3SHA1), but no RRSIG with algorithm 7 covering the RRset was returned in the response. See RFC 4035, Sec. 2.2, RFC 6840, Sec. 5.11. (2.22.230.64, 23.211.133.64, 95.100.173.65, 96.7.49.65, 96.7.50.67, 193.108.91.100, 2600:1401:1::40, 2600:1401:2::64, 2600:1408:1c::41, 2600:1480:800::40, UDP_-_EDNS0_4096_D_KN, UDP_-_EDNS0_512_D_KN)
  • childstats.gov/DNSKEY (alg 13, id 45108): The DNSKEY RR was not found in the DNSKEY RRset returned by one or more servers. (63.150.72.5, 208.44.130.121, 2001:428::7, 2001:428::8, UDP_-_EDNS0_4096_D_KN)
  • childstats.gov/DNSKEY (alg 13, id 45108): The DNSKEY RRset for the zone included algorithm 7 (RSASHA1NSEC3SHA1), but no RRSIG with algorithm 7 covering the RRset was returned in the response. See RFC 4035, Sec. 2.2, RFC 6840, Sec. 5.11. (2.22.230.64, 23.211.133.64, 95.100.173.65, 96.7.49.65, 96.7.50.67, 193.108.91.100, 2600:1401:1::40, 2600:1401:2::64, 2600:1408:1c::41, 2600:1480:800::40, UDP_-_EDNS0_4096_D_KN, UDP_-_EDNS0_512_D_KN)
  • childstats.gov/DNSKEY (alg 13, id 45108): The DS RRset for the zone included algorithm 7 (RSASHA1NSEC3SHA1), but no RRSIG with algorithm 7 covering the RRset was returned in the response. See RFC 4035, Sec. 2.2, RFC 6840, Sec. 5.11. (2.22.230.64, 23.211.133.64, 95.100.173.65, 96.7.49.65, 96.7.50.67, 193.108.91.100, 2600:1401:1::40, 2600:1401:2::64, 2600:1408:1c::41, 2600:1480:800::40, UDP_-_EDNS0_4096_D_KN, UDP_-_EDNS0_512_D_KN)
  • childstats.gov/DNSKEY (alg 13, id 48448): The DNSKEY RRset for the zone included algorithm 7 (RSASHA1NSEC3SHA1), but no RRSIG with algorithm 7 covering the RRset was returned in the response. See RFC 4035, Sec. 2.2, RFC 6840, Sec. 5.11. (2.22.230.64, 23.211.133.64, 95.100.173.65, 96.7.49.65, 96.7.50.67, 193.108.91.100, 2600:1401:1::40, 2600:1401:2::64, 2600:1408:1c::41, 2600:1480:800::40, UDP_-_EDNS0_4096_D_KN, UDP_-_EDNS0_512_D_KN)
  • childstats.gov/DNSKEY (alg 13, id 48448): The DS RRset for the zone included algorithm 7 (RSASHA1NSEC3SHA1), but no RRSIG with algorithm 7 covering the RRset was returned in the response. See RFC 4035, Sec. 2.2, RFC 6840, Sec. 5.11. (2.22.230.64, 23.211.133.64, 95.100.173.65, 96.7.49.65, 96.7.50.67, 193.108.91.100, 2600:1401:1::40, 2600:1401:2::64, 2600:1408:1c::41, 2600:1480:800::40, UDP_-_EDNS0_4096_D_KN, UDP_-_EDNS0_512_D_KN)
  • childstats.gov/DNSKEY (alg 7, id 3395): The DNSKEY RR was not found in the DNSKEY RRset returned by one or more servers. (2.22.230.64, 23.211.133.64, 95.100.173.65, 96.7.49.65, 96.7.50.67, 193.108.91.100, 2600:1401:1::40, 2600:1401:2::64, 2600:1408:1c::41, 2600:1480:800::40, UDP_-_EDNS0_4096_D_KN, UDP_-_EDNS0_512_D_KN)
  • childstats.gov/DNSKEY (alg 7, id 3395): The DNSKEY RRset for the zone included algorithm 13 (ECDSAP256SHA256), but no RRSIG with algorithm 13 covering the RRset was returned in the response. See RFC 4035, Sec. 2.2, RFC 6840, Sec. 5.11. (63.150.72.5, 208.44.130.121, 2001:428::7, 2001:428::8, UDP_-_EDNS0_4096_D_KN)
  • childstats.gov/DNSKEY (alg 7, id 46815): The DNSKEY RR was not found in the DNSKEY RRset returned by one or more servers. (2.22.230.64, 23.211.133.64, 95.100.173.65, 96.7.49.65, 96.7.50.67, 193.108.91.100, 2600:1401:1::40, 2600:1401:2::64, 2600:1408:1c::41, 2600:1480:800::40, UDP_-_EDNS0_4096_D_KN, UDP_-_EDNS0_512_D_KN)
  • childstats.gov/DNSKEY (alg 7, id 46815): The DNSKEY RRset for the zone included algorithm 13 (ECDSAP256SHA256), but no RRSIG with algorithm 13 covering the RRset was returned in the response. See RFC 4035, Sec. 2.2, RFC 6840, Sec. 5.11. (63.150.72.5, 208.44.130.121, 2001:428::7, 2001:428::8, UDP_-_EDNS0_4096_D_KN)
  • childstats.gov/DNSKEY (alg 7, id 51591): The DNSKEY RR was not found in the DNSKEY RRset returned by one or more servers. (2.22.230.64, 23.211.133.64, 95.100.173.65, 96.7.49.65, 96.7.50.67, 193.108.91.100, 2600:1401:1::40, 2600:1401:2::64, 2600:1408:1c::41, 2600:1480:800::40, UDP_-_EDNS0_4096_D_KN, UDP_-_EDNS0_512_D_KN)
  • childstats.gov/DNSKEY (alg 7, id 51591): The DNSKEY RRset for the zone included algorithm 13 (ECDSAP256SHA256), but no RRSIG with algorithm 13 covering the RRset was returned in the response. See RFC 4035, Sec. 2.2, RFC 6840, Sec. 5.11. (63.150.72.5, 208.44.130.121, 2001:428::7, 2001:428::8, UDP_-_EDNS0_4096_D_KN)
  • childstats.gov/DNSKEY (alg 7, id 6285): The DNSKEY RRset for the zone included algorithm 13 (ECDSAP256SHA256), but no RRSIG with algorithm 13 covering the RRset was returned in the response. See RFC 4035, Sec. 2.2, RFC 6840, Sec. 5.11. (63.150.72.5, 208.44.130.121, 2001:428::7, 2001:428::8, UDP_-_EDNS0_4096_D_KN)
  • childstats.gov/NS: The DNSKEY RRset for the zone included algorithm 13 (ECDSAP256SHA256), but no RRSIG with algorithm 13 covering the RRset was returned in the response. See RFC 4035, Sec. 2.2, RFC 6840, Sec. 5.11. (63.150.72.5, 208.44.130.121, 2001:428::7, 2001:428::8, UDP_-_EDNS0_4096_D_KN)
  • childstats.gov/NS: The DNSKEY RRset for the zone included algorithm 7 (RSASHA1NSEC3SHA1), but no RRSIG with algorithm 7 covering the RRset was returned in the response. See RFC 4035, Sec. 2.2, RFC 6840, Sec. 5.11. (2.22.230.64, 23.211.133.64, 95.100.173.65, 96.7.49.65, 96.7.50.67, 193.108.91.100, 2600:1401:1::40, 2600:1401:2::64, 2600:1408:1c::41, 2600:1480:800::40, UDP_-_EDNS0_4096_D_KN)
  • childstats.gov/NS: The DS RRset for the zone included algorithm 7 (RSASHA1NSEC3SHA1), but no RRSIG with algorithm 7 covering the RRset was returned in the response. See RFC 4035, Sec. 2.2, RFC 6840, Sec. 5.11. (2.22.230.64, 23.211.133.64, 95.100.173.65, 96.7.49.65, 96.7.50.67, 193.108.91.100, 2600:1401:1::40, 2600:1401:2::64, 2600:1408:1c::41, 2600:1480:800::40, UDP_-_EDNS0_4096_D_KN)
  • childstats.gov/NSEC3PARAM: The DNSKEY RRset for the zone included algorithm 13 (ECDSAP256SHA256), but no RRSIG with algorithm 13 covering the RRset was returned in the response. See RFC 4035, Sec. 2.2, RFC 6840, Sec. 5.11. (63.150.72.5, 208.44.130.121, 2001:428::7, 2001:428::8, UDP_-_EDNS0_4096_D_KN)
  • childstats.gov/NSEC3PARAM: The DNSKEY RRset for the zone included algorithm 7 (RSASHA1NSEC3SHA1), but no RRSIG with algorithm 7 covering the RRset was returned in the response. See RFC 4035, Sec. 2.2, RFC 6840, Sec. 5.11. (2.22.230.64, 23.211.133.64, 95.100.173.65, 96.7.49.65, 96.7.50.67, 193.108.91.100, 2600:1401:1::40, 2600:1401:2::64, 2600:1408:1c::41, 2600:1480:800::40, UDP_-_EDNS0_4096_D_KN)
  • childstats.gov/NSEC3PARAM: The DS RRset for the zone included algorithm 7 (RSASHA1NSEC3SHA1), but no RRSIG with algorithm 7 covering the RRset was returned in the response. See RFC 4035, Sec. 2.2, RFC 6840, Sec. 5.11. (2.22.230.64, 23.211.133.64, 95.100.173.65, 96.7.49.65, 96.7.50.67, 193.108.91.100, 2600:1401:1::40, 2600:1401:2::64, 2600:1408:1c::41, 2600:1480:800::40, UDP_-_EDNS0_4096_D_KN)
  • childstats.gov/SOA: The DNSKEY RRset for the zone included algorithm 13 (ECDSAP256SHA256), but no RRSIG with algorithm 13 covering the RRset was returned in the response. See RFC 4035, Sec. 2.2, RFC 6840, Sec. 5.11. (63.150.72.5, 208.44.130.121, 2001:428::7, 2001:428::8, TCP_-_EDNS0_4096_D_N, UDP_-_EDNS0_4096_D_KN, UDP_-_EDNS0_4096_D_KN_0x20)
  • childstats.gov/SOA: The DNSKEY RRset for the zone included algorithm 7 (RSASHA1NSEC3SHA1), but no RRSIG with algorithm 7 covering the RRset was returned in the response. See RFC 4035, Sec. 2.2, RFC 6840, Sec. 5.11. (2.22.230.64, 23.211.133.64, 95.100.173.65, 96.7.49.65, 96.7.50.67, 193.108.91.100, 2600:1401:1::40, 2600:1401:2::64, 2600:1408:1c::41, 2600:1480:800::40, TCP_-_EDNS0_4096_D_N, UDP_-_EDNS0_4096_D_KN, UDP_-_EDNS0_4096_D_KN_0x20)
  • childstats.gov/SOA: The DS RRset for the zone included algorithm 7 (RSASHA1NSEC3SHA1), but no RRSIG with algorithm 7 covering the RRset was returned in the response. See RFC 4035, Sec. 2.2, RFC 6840, Sec. 5.11. (2.22.230.64, 23.211.133.64, 95.100.173.65, 96.7.49.65, 96.7.50.67, 193.108.91.100, 2600:1401:1::40, 2600:1401:2::64, 2600:1408:1c::41, 2600:1480:800::40, TCP_-_EDNS0_4096_D_N, UDP_-_EDNS0_4096_D_KN, UDP_-_EDNS0_4096_D_KN_0x20)
  • childstats.gov/TXT: The DNSKEY RRset for the zone included algorithm 13 (ECDSAP256SHA256), but no RRSIG with algorithm 13 covering the RRset was returned in the response. See RFC 4035, Sec. 2.2, RFC 6840, Sec. 5.11. (63.150.72.5, 208.44.130.121, 2001:428::7, 2001:428::8, UDP_-_EDNS0_4096_D_KN)
  • childstats.gov/TXT: The DNSKEY RRset for the zone included algorithm 7 (RSASHA1NSEC3SHA1), but no RRSIG with algorithm 7 covering the RRset was returned in the response. See RFC 4035, Sec. 2.2, RFC 6840, Sec. 5.11. (2.22.230.64, 23.211.133.64, 95.100.173.65, 96.7.49.65, 96.7.50.67, 193.108.91.100, 2600:1401:1::40, 2600:1401:2::64, 2600:1408:1c::41, 2600:1480:800::40, UDP_-_EDNS0_4096_D_KN)
  • childstats.gov/TXT: The DS RRset for the zone included algorithm 7 (RSASHA1NSEC3SHA1), but no RRSIG with algorithm 7 covering the RRset was returned in the response. See RFC 4035, Sec. 2.2, RFC 6840, Sec. 5.11. (2.22.230.64, 23.211.133.64, 95.100.173.65, 96.7.49.65, 96.7.50.67, 193.108.91.100, 2600:1401:1::40, 2600:1401:2::64, 2600:1408:1c::41, 2600:1480:800::40, UDP_-_EDNS0_4096_D_KN)
  • gov to childstats.gov: No valid RRSIGs made by a key corresponding to a DS RR were found covering the DNSKEY RRset, resulting in no secure entry point (SEP) into the zone. See RFC 4035, Sec. 2.2, RFC 6840, Sec. 5.11. (2.22.230.64, 23.211.133.64, 95.100.173.65, 96.7.49.65, 96.7.50.67, 193.108.91.100, 2600:1401:1::40, 2600:1401:2::64, 2600:1408:1c::41, 2600:1480:800::40, UDP_-_EDNS0_4096_D_KN, UDP_-_EDNS0_512_D_KN)
  • gov to childstats.gov: The DS RRset for the zone included algorithm 7 (RSASHA1NSEC3SHA1), but no DS RR matched a DNSKEY with algorithm 7 that signs the zone's DNSKEY RRset. See RFC 4035, Sec. 2.2, RFC 6840, Sec. 5.11. (2.22.230.64, 23.211.133.64, 95.100.173.65, 96.7.49.65, 96.7.50.67, 193.108.91.100, 2600:1401:1::40, 2600:1401:2::64, 2600:1408:1c::41, 2600:1480:800::40, UDP_-_EDNS0_4096_D_KN, UDP_-_EDNS0_512_D_KN)
  • childstats.gov/CNAME has errors; select the "Denial of existence" DNSSEC option to see them.
  • childstats.gov/DNSKEY has errors; select the "Denial of existence" DNSSEC option to see them.
  • phalod723e.childstats.gov/A has errors; select the "Denial of existence" DNSSEC option to see them.
  • childstats.gov/MX has errors; select the "Denial of existence" DNSSEC option to see them.
Warnings (29)
  • RRSIG childstats.gov/A alg 7, id 3395: DNSSEC implementers are recommended against implementing signing with DNSSEC algorithm 7 (RSASHA1NSEC3SHA1). See RFC 8624, Sec. 3.1.
  • RRSIG childstats.gov/AAAA alg 7, id 3395: DNSSEC implementers are recommended against implementing signing with DNSSEC algorithm 7 (RSASHA1NSEC3SHA1). See RFC 8624, Sec. 3.1.
  • RRSIG childstats.gov/DNSKEY alg 7, id 3395: DNSSEC implementers are recommended against implementing signing with DNSSEC algorithm 7 (RSASHA1NSEC3SHA1). See RFC 8624, Sec. 3.1.
  • RRSIG childstats.gov/DNSKEY alg 7, id 3395: DNSSEC implementers are recommended against implementing signing with DNSSEC algorithm 7 (RSASHA1NSEC3SHA1). See RFC 8624, Sec. 3.1.
  • RRSIG childstats.gov/DNSKEY alg 7, id 3395: DNSSEC implementers are recommended against implementing signing with DNSSEC algorithm 7 (RSASHA1NSEC3SHA1). See RFC 8624, Sec. 3.1.
  • RRSIG childstats.gov/DNSKEY alg 7, id 3395: DNSSEC implementers are recommended against implementing signing with DNSSEC algorithm 7 (RSASHA1NSEC3SHA1). See RFC 8624, Sec. 3.1.
  • RRSIG childstats.gov/DNSKEY alg 7, id 51591: DNSSEC implementers are recommended against implementing signing with DNSSEC algorithm 7 (RSASHA1NSEC3SHA1). See RFC 8624, Sec. 3.1.
  • RRSIG childstats.gov/DNSKEY alg 7, id 51591: DNSSEC implementers are recommended against implementing signing with DNSSEC algorithm 7 (RSASHA1NSEC3SHA1). See RFC 8624, Sec. 3.1.
  • RRSIG childstats.gov/DNSKEY alg 7, id 51591: DNSSEC implementers are recommended against implementing signing with DNSSEC algorithm 7 (RSASHA1NSEC3SHA1). See RFC 8624, Sec. 3.1.
  • RRSIG childstats.gov/DNSKEY alg 7, id 51591: DNSSEC implementers are recommended against implementing signing with DNSSEC algorithm 7 (RSASHA1NSEC3SHA1). See RFC 8624, Sec. 3.1.
  • RRSIG childstats.gov/NS alg 7, id 3395: DNSSEC implementers are recommended against implementing signing with DNSSEC algorithm 7 (RSASHA1NSEC3SHA1). See RFC 8624, Sec. 3.1.
  • RRSIG childstats.gov/NSEC3PARAM alg 7, id 3395: DNSSEC implementers are recommended against implementing signing with DNSSEC algorithm 7 (RSASHA1NSEC3SHA1). See RFC 8624, Sec. 3.1.
  • RRSIG childstats.gov/SOA alg 7, id 3395: DNSSEC implementers are recommended against implementing signing with DNSSEC algorithm 7 (RSASHA1NSEC3SHA1). See RFC 8624, Sec. 3.1.
  • RRSIG childstats.gov/TXT alg 7, id 3395: DNSSEC implementers are recommended against implementing signing with DNSSEC algorithm 7 (RSASHA1NSEC3SHA1). See RFC 8624, Sec. 3.1.
  • childstats.gov/DNSKEY (alg 13, id 37916): The DNSKEY RR was not found in the DNSKEY RRset returned by one or more servers. (63.150.72.5, 208.44.130.121, 2001:428::7, 2001:428::8, UDP_-_EDNS0_4096_D_KN)
  • childstats.gov/DNSKEY (alg 13, id 48448): The DNSKEY RR was not found in the DNSKEY RRset returned by one or more servers. (63.150.72.5, 208.44.130.121, 2001:428::7, 2001:428::8, UDP_-_EDNS0_4096_D_KN)
  • childstats.gov/DNSKEY (alg 7, id 6285): The DNSKEY RR was not found in the DNSKEY RRset returned by one or more servers. (2.22.230.64, 23.211.133.64, 95.100.173.65, 96.7.49.65, 96.7.50.67, 193.108.91.100, 2600:1401:1::40, 2600:1401:2::64, 2600:1408:1c::41, 2600:1480:800::40, UDP_-_EDNS0_4096_D_KN, UDP_-_EDNS0_512_D_KN)
  • childstats.gov/DS (alg 7, id 46815): DNSSEC implementers are prohibited from implementing signing with DS algorithm 1 (SHA-1). See RFC 8624, Sec. 3.2.
  • childstats.gov/DS (alg 7, id 46815): DNSSEC implementers are prohibited from implementing signing with DS algorithm 1 (SHA-1). See RFC 8624, Sec. 3.2.
  • childstats.gov/DS (alg 7, id 46815): DS records with digest type 1 (SHA-1) are ignored when DS records with digest type 2 (SHA-256) exist in the same RRset. See RFC 4509, Sec. 3.
  • childstats.gov/DS (alg 7, id 46815): DS records with digest type 1 (SHA-1) are ignored when DS records with digest type 2 (SHA-256) exist in the same RRset. See RFC 4509, Sec. 3.
  • childstats.gov/DS (alg 7, id 51591): DNSSEC implementers are prohibited from implementing signing with DS algorithm 1 (SHA-1). See RFC 8624, Sec. 3.2.
  • childstats.gov/DS (alg 7, id 51591): DNSSEC implementers are prohibited from implementing signing with DS algorithm 1 (SHA-1). See RFC 8624, Sec. 3.2.
  • childstats.gov/DS (alg 7, id 51591): DS records with digest type 1 (SHA-1) are ignored when DS records with digest type 2 (SHA-256) exist in the same RRset. See RFC 4509, Sec. 3.
  • childstats.gov/DS (alg 7, id 51591): DS records with digest type 1 (SHA-1) are ignored when DS records with digest type 2 (SHA-256) exist in the same RRset. See RFC 4509, Sec. 3.
  • childstats.gov/CNAME has warnings; select the "Denial of existence" DNSSEC option to see them.
  • childstats.gov/DNSKEY has warnings; select the "Denial of existence" DNSSEC option to see them.
  • phalod723e.childstats.gov/A has warnings; select the "Denial of existence" DNSSEC option to see them.
  • childstats.gov/MX has warnings; select the "Denial of existence" DNSSEC option to see them.

DNSKEY legend

Full legend
SEP bit setSEP bit set
Revoke bit setRevoke bit set
Trust anchorTrust anchor
Download: png | svg
Warning JavaScript is required to make the graph below interactive.
DNSSEC authentication graph