View on GitHub

DNSViz: A DNS visualization tool

chase.com

Updated: 2025-10-02 21:10:37 UTC (66 days ago) Update now
« Previous analysis | Next analysis »
DNSSEC options (hide)
  1. |?|
  2. |?|
  3. |?|
  4. |?|
  5. |?|
  6. |?|
  7. |?|
  8. |?|
  9. |?|
  10. |?|
Notices
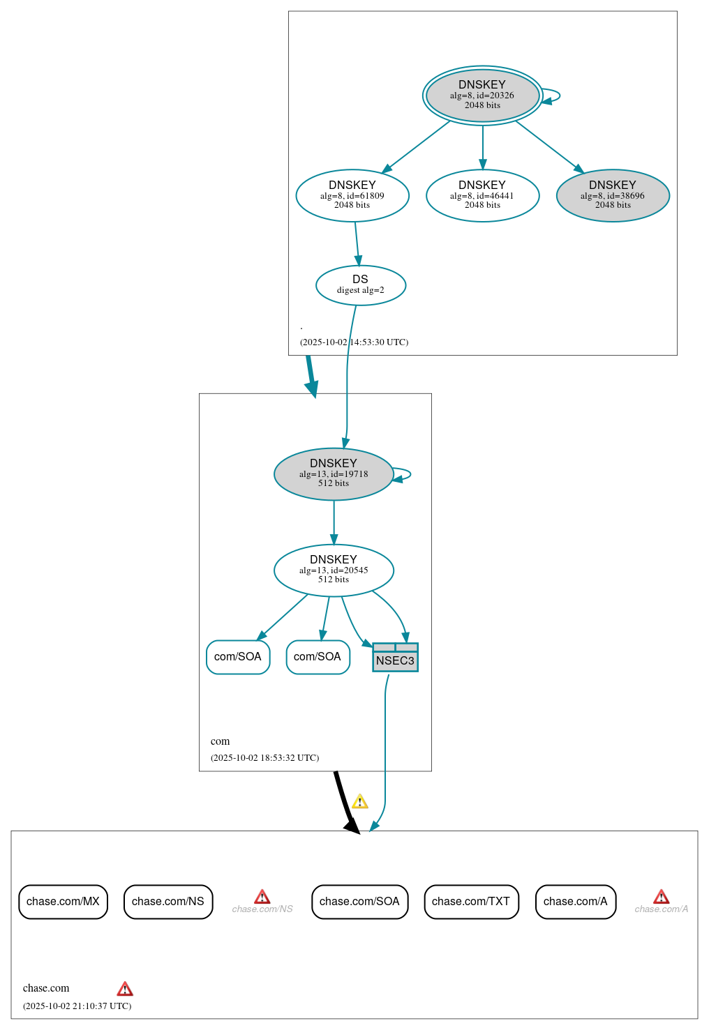
DNSSEC Authentication Chain

RRset statusRRset status

Insecure (5)
  • chase.com/A
  • chase.com/MX
  • chase.com/NS
  • chase.com/SOA
  • chase.com/TXT
Secure (2)
  • com/SOA
  • com/SOA

DNSKEY/DS/NSEC statusDNSKEY/DS/NSEC status

Secure (8)
  • ./DNSKEY (alg 8, id 20326)
  • ./DNSKEY (alg 8, id 38696)
  • ./DNSKEY (alg 8, id 46441)
  • ./DNSKEY (alg 8, id 61809)
  • NSEC3 proving non-existence of chase.com/DS
  • com/DNSKEY (alg 13, id 19718)
  • com/DNSKEY (alg 13, id 20545)
  • com/DS (alg 13, id 19718)

Delegation statusDelegation status

Insecure (1)
  • com to chase.com
Secure (1)
  • . to com

NoticesNotices

Errors (3)
  • chase.com zone: The server(s) were not responsive to queries over UDP. See RFC 1035, Sec. 4.2. (159.53.110.152, 159.53.110.153)
  • chase.com/A: No response was received from the server over UDP (tried 12 times). See RFC 1035, Sec. 4.2. (159.53.110.152, 159.53.110.153, UDP_-_NOEDNS_)
  • chase.com/NS: No response was received from the server over UDP (tried 12 times). See RFC 1035, Sec. 4.2. (159.53.110.152, 159.53.110.153, UDP_-_NOEDNS_)
Warnings (2)
  • com to chase.com: The glue address(es) for ns05.jpmorganchase.com (159.53.110.152) differed from its authoritative address(es) (146.143.195.14). See RFC 1034, Sec. 4.2.2.
  • com to chase.com: The glue address(es) for ns06.jpmorganchase.com (159.53.110.153) differed from its authoritative address(es) (146.143.131.14). See RFC 1034, Sec. 4.2.2.

DNSKEY legend

Full legend
SEP bit setSEP bit set
Revoke bit setRevoke bit set
Trust anchorTrust anchor
Download: png | svg
Warning JavaScript is required to make the graph below interactive.
DNSSEC authentication graph