View on GitHub

DNSViz: A DNS visualization tool

centcom.mil

Updated: 2026-02-10 15:33:17 UTC (31 days ago) Update now
« Previous analysis | Next analysis »
DNSSEC options (hide)
  1. |?|
  2. |?|
  3. |?|
  4. |?|
  5. |?|
  6. |?|
  7. |?|
  8. |?|
  9. |?|
  10. |?|
Notices
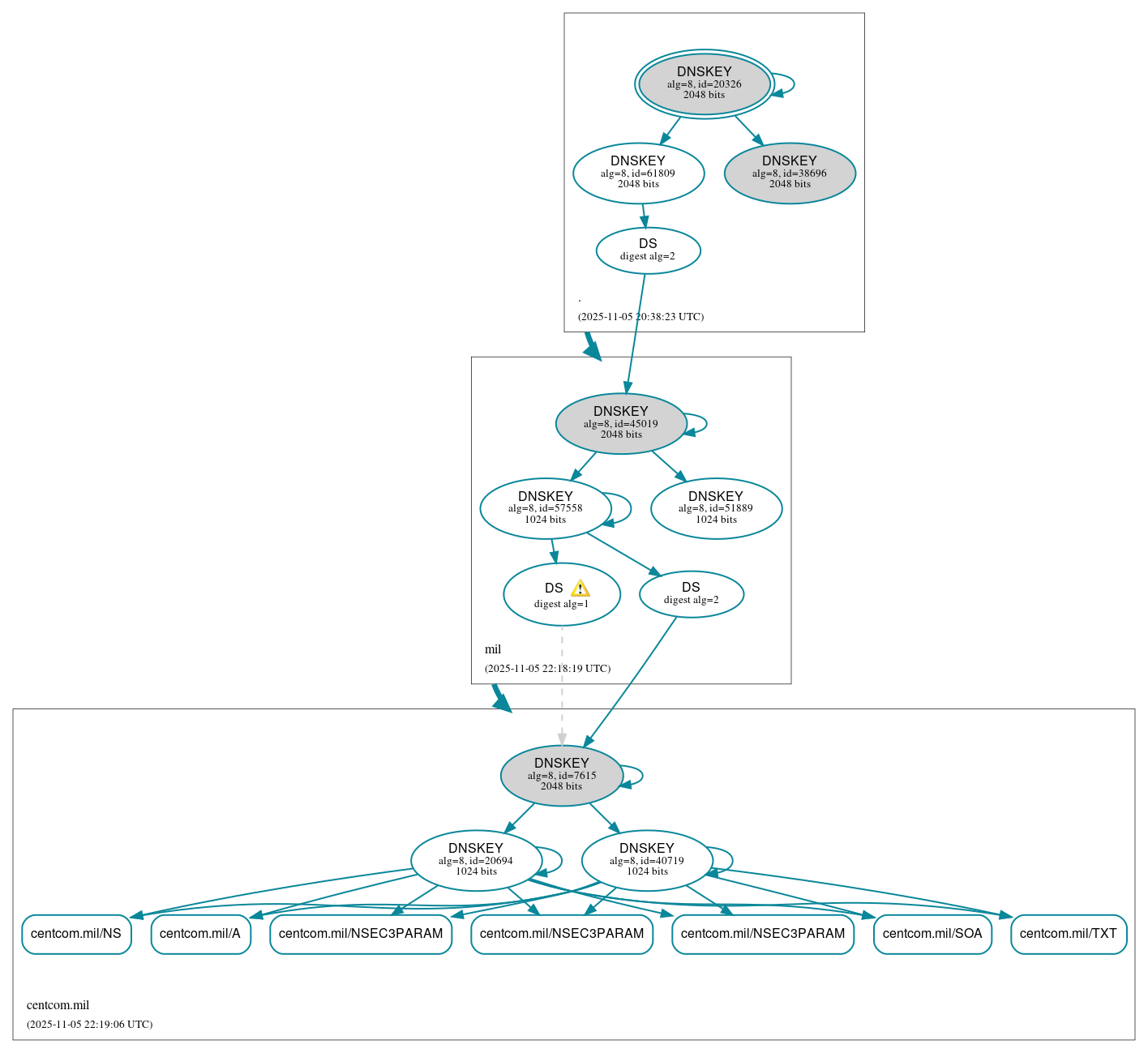
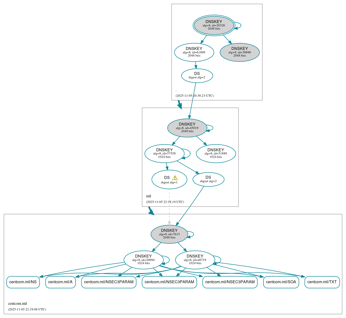
DNSSEC Authentication Chain

RRset statusRRset status

Secure (7)
  • centcom.mil/A
  • centcom.mil/NS
  • centcom.mil/NSEC3PARAM
  • centcom.mil/NSEC3PARAM
  • centcom.mil/NSEC3PARAM
  • centcom.mil/SOA
  • centcom.mil/TXT

DNSKEY/DS/NSEC statusDNSKEY/DS/NSEC status

Secure (14)
  • ./DNSKEY (alg 8, id 20326)
  • ./DNSKEY (alg 8, id 21831)
  • ./DNSKEY (alg 8, id 38696)
  • centcom.mil/DNSKEY (alg 8, id 11814)
  • centcom.mil/DNSKEY (alg 8, id 23932)
  • centcom.mil/DNSKEY (alg 8, id 32020)
  • centcom.mil/DNSKEY (alg 8, id 57453)
  • centcom.mil/DNSKEY (alg 8, id 7615)
  • centcom.mil/DS (alg 8, id 32020)
  • centcom.mil/DS (alg 8, id 32020)
  • mil/DNSKEY (alg 8, id 45019)
  • mil/DNSKEY (alg 8, id 48003)
  • mil/DNSKEY (alg 8, id 7870)
  • mil/DS (alg 8, id 45019)

Delegation statusDelegation status

Secure (2)
  • . to mil
  • mil to centcom.mil

NoticesNotices

Errors (6)
  • lwx3b.v4zjc.centcom.mil/A has errors; select the "Denial of existence" DNSSEC option to see them.
  • centcom.mil/CDS has errors; select the "Denial of existence" DNSSEC option to see them.
  • centcom.mil/CDNSKEY has errors; select the "Denial of existence" DNSSEC option to see them.
  • centcom.mil/MX has errors; select the "Denial of existence" DNSSEC option to see them.
  • centcom.mil/CNAME has errors; select the "Denial of existence" DNSSEC option to see them.
  • centcom.mil/AAAA has errors; select the "Denial of existence" DNSSEC option to see them.
Warnings (23)
  • centcom.mil/DNSKEY (alg 8, id 11814): The DNSKEY RR was not found in the DNSKEY RRset returned by one or more servers. (199.252.154.234, 214.26.165.219, 2608:4163:1:143::234, TCP_-_EDNS0_4096_D_KN, UDP_-_EDNS0_4096_D_KN)
  • centcom.mil/DNSKEY (alg 8, id 23932): The DNSKEY RR was not found in the DNSKEY RRset returned by one or more servers. (199.252.154.234, 214.26.165.219, 2608:4163:1:143::234, TCP_-_EDNS0_4096_D_KN, UDP_-_EDNS0_4096_D_KN)
  • centcom.mil/DNSKEY (alg 8, id 32020): No response was received until the UDP payload size was decreased, indicating that the server might be attempting to send a payload that exceeds the path maximum transmission unit (PMTU) size. See RFC 6891, Sec. 6.2.6. (2608:4163:1:143::234, UDP_-_EDNS0_4096_D_KN)
  • centcom.mil/DNSKEY (alg 8, id 57453): No response was received until the UDP payload size was decreased, indicating that the server might be attempting to send a payload that exceeds the path maximum transmission unit (PMTU) size. See RFC 6891, Sec. 6.2.6. (2608:4163:1:143::234, UDP_-_EDNS0_4096_D_KN)
  • centcom.mil/DNSKEY (alg 8, id 7615): No response was received until the UDP payload size was decreased, indicating that the server might be attempting to send a payload that exceeds the path maximum transmission unit (PMTU) size. See RFC 6891, Sec. 6.2.6. (2608:4163:1:143::234, UDP_-_EDNS0_4096_D_KN)
  • centcom.mil/DS (alg 8, id 32020): DNSSEC implementers are prohibited from implementing signing with DS algorithm 1 (SHA-1). See RFC 8624, Sec. 3.2.
  • centcom.mil/DS (alg 8, id 32020): DNSSEC implementers are prohibited from implementing signing with DS algorithm 1 (SHA-1). See RFC 8624, Sec. 3.2.
  • centcom.mil/DS (alg 8, id 32020): DS records with digest type 1 (SHA-1) are ignored when DS records with digest type 2 (SHA-256) exist in the same RRset. See RFC 4509, Sec. 3.
  • centcom.mil/DS (alg 8, id 32020): DS records with digest type 1 (SHA-1) are ignored when DS records with digest type 2 (SHA-256) exist in the same RRset. See RFC 4509, Sec. 3.
  • centcom.mil/DS (alg 8, id 32020): No response was received until the UDP payload size was decreased, indicating that the server might be attempting to send a payload that exceeds the path maximum transmission unit (PMTU) size. See RFC 6891, Sec. 6.2.6. (2608:c144:1:155::234, UDP_-_EDNS0_4096_D_KN)
  • centcom.mil/DS (alg 8, id 32020): No response was received until the UDP payload size was decreased, indicating that the server might be attempting to send a payload that exceeds the path maximum transmission unit (PMTU) size. See RFC 6891, Sec. 6.2.6. (2608:c144:1:155::234, UDP_-_EDNS0_4096_D_KN)
  • centcom.mil/DS (alg 8, id 32020): No response was received until the UDP payload size was decreased, indicating that the server might be attempting to send a payload that exceeds the path maximum transmission unit (PMTU) size. See RFC 6891, Sec. 6.2.6. (2608:c144:1:155::234, UDP_-_EDNS0_4096_D_KN)
  • centcom.mil/DS (alg 8, id 32020): No response was received until the UDP payload size was decreased, indicating that the server might be attempting to send a payload that exceeds the path maximum transmission unit (PMTU) size. See RFC 6891, Sec. 6.2.6. (2608:c144:1:155::234, UDP_-_EDNS0_4096_D_KN)
  • centcom.mil/NSEC3PARAM: The Authoritative Answer (AA) flag was set in the referral response. See RFC 1035, Sec. 4.1.1. (199.252.154.234, UDP_-_EDNS0_4096_D_KN)
  • centcom.mil/SOA: The Authoritative Answer (AA) flag was set in the referral response. See RFC 1035, Sec. 4.1.1. (199.252.154.234, TCP_-_EDNS0_4096_D_N, UDP_-_EDNS0_4096_D_KN, UDP_-_EDNS0_4096_D_KN_0x20)
  • lwx3b.v4zjc.centcom.mil/A has warnings; select the "Denial of existence" DNSSEC option to see them.
  • centcom.mil/CDS has warnings; select the "Denial of existence" DNSSEC option to see them.
  • centcom.mil/MX has warnings; select the "Denial of existence" DNSSEC option to see them.
  • centcom.mil/DNSKEY has warnings; select the "Denial of existence" DNSSEC option to see them.
  • centcom.mil/DS has warnings; select the "Denial of existence" DNSSEC option to see them.
  • centcom.mil/CNAME has warnings; select the "Denial of existence" DNSSEC option to see them.
  • centcom.mil/AAAA has warnings; select the "Denial of existence" DNSSEC option to see them.
  • centcom.mil/CDNSKEY has warnings; select the "Denial of existence" DNSSEC option to see them.

DNSKEY legend

Full legend
SEP bit setSEP bit set
Revoke bit setRevoke bit set
Trust anchorTrust anchor
Download: png | svg
Warning JavaScript is required to make the graph below interactive.
DNSSEC authentication graph