View on GitHub

DNSViz: A DNS visualization tool

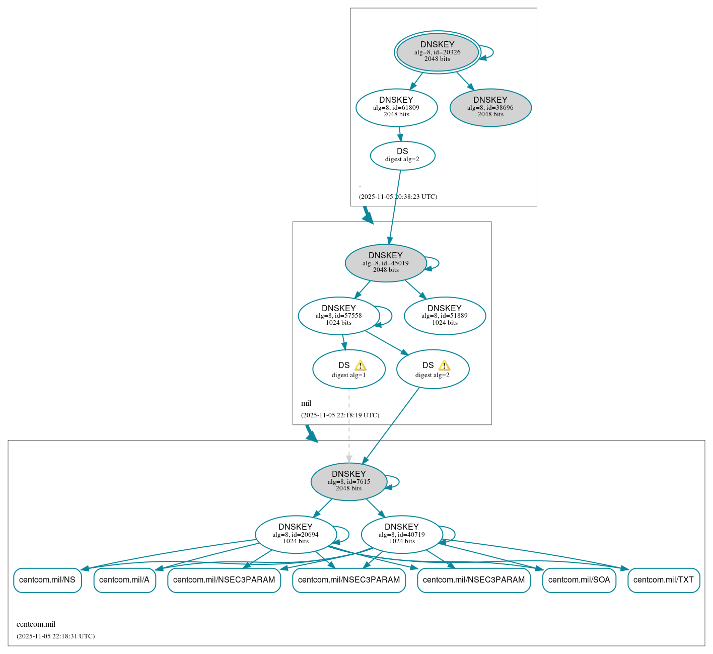
centcom.mil

DNSSEC options (hide)
  1. |?|
  2. |?|
  3. |?|
  4. |?|
  5. |?|
  6. |?|
  7. |?|
  8. |?|
  9. |?|
  10. |?|
Notices
DNSSEC Authentication Chain

RRset statusRRset status

Secure (7)
  • centcom.mil/A
  • centcom.mil/NS
  • centcom.mil/NSEC3PARAM
  • centcom.mil/NSEC3PARAM
  • centcom.mil/NSEC3PARAM
  • centcom.mil/SOA
  • centcom.mil/TXT

DNSKEY/DS/NSEC statusDNSKEY/DS/NSEC status

Secure (12)
  • ./DNSKEY (alg 8, id 20326)
  • ./DNSKEY (alg 8, id 38696)
  • ./DNSKEY (alg 8, id 61809)
  • centcom.mil/DNSKEY (alg 8, id 20694)
  • centcom.mil/DNSKEY (alg 8, id 40719)
  • centcom.mil/DNSKEY (alg 8, id 7615)
  • centcom.mil/DS (alg 8, id 7615)
  • centcom.mil/DS (alg 8, id 7615)
  • mil/DNSKEY (alg 8, id 45019)
  • mil/DNSKEY (alg 8, id 51889)
  • mil/DNSKEY (alg 8, id 57558)
  • mil/DS (alg 8, id 45019)

Delegation statusDelegation status

Secure (2)
  • . to mil
  • mil to centcom.mil

NoticesNotices

Errors (6)
  • centcom.mil/CDS has errors; select the "Denial of existence" DNSSEC option to see them.
  • of0am.baemu.centcom.mil/A has errors; select the "Denial of existence" DNSSEC option to see them.
  • centcom.mil/MX has errors; select the "Denial of existence" DNSSEC option to see them.
  • centcom.mil/CDNSKEY has errors; select the "Denial of existence" DNSSEC option to see them.
  • centcom.mil/CNAME has errors; select the "Denial of existence" DNSSEC option to see them.
  • centcom.mil/AAAA has errors; select the "Denial of existence" DNSSEC option to see them.
Warnings (15)
  • centcom.mil/DS (alg 8, id 7615): DNSSEC implementers are prohibited from implementing signing with DS algorithm 1 (SHA-1). See RFC 8624, Sec. 3.2.
  • centcom.mil/DS (alg 8, id 7615): DNSSEC implementers are prohibited from implementing signing with DS algorithm 1 (SHA-1). See RFC 8624, Sec. 3.2.
  • centcom.mil/DS (alg 8, id 7615): DS records with digest type 1 (SHA-1) are ignored when DS records with digest type 2 (SHA-256) exist in the same RRset. See RFC 4509, Sec. 3.
  • centcom.mil/DS (alg 8, id 7615): DS records with digest type 1 (SHA-1) are ignored when DS records with digest type 2 (SHA-256) exist in the same RRset. See RFC 4509, Sec. 3.
  • centcom.mil/DS (alg 8, id 7615): No response was received until the UDP payload size was decreased, indicating that the server might be attempting to send a payload that exceeds the path maximum transmission unit (PMTU) size. See RFC 6891, Sec. 6.2.6. (2608:140:c:157::234, UDP_-_EDNS0_4096_D_KN)
  • centcom.mil/DS (alg 8, id 7615): No response was received until the UDP payload size was decreased, indicating that the server might be attempting to send a payload that exceeds the path maximum transmission unit (PMTU) size. See RFC 6891, Sec. 6.2.6. (2608:140:c:157::234, UDP_-_EDNS0_4096_D_KN)
  • centcom.mil/DS (alg 8, id 7615): No response was received until the UDP payload size was decreased, indicating that the server might be attempting to send a payload that exceeds the path maximum transmission unit (PMTU) size. See RFC 6891, Sec. 6.2.6. (2608:140:c:157::234, UDP_-_EDNS0_4096_D_KN)
  • centcom.mil/DS (alg 8, id 7615): No response was received until the UDP payload size was decreased, indicating that the server might be attempting to send a payload that exceeds the path maximum transmission unit (PMTU) size. See RFC 6891, Sec. 6.2.6. (2608:140:c:157::234, UDP_-_EDNS0_4096_D_KN)
  • centcom.mil/CDS has warnings; select the "Denial of existence" DNSSEC option to see them.
  • of0am.baemu.centcom.mil/A has warnings; select the "Denial of existence" DNSSEC option to see them.
  • centcom.mil/MX has warnings; select the "Denial of existence" DNSSEC option to see them.
  • centcom.mil/DS has warnings; select the "Denial of existence" DNSSEC option to see them.
  • centcom.mil/CNAME has warnings; select the "Denial of existence" DNSSEC option to see them.
  • centcom.mil/AAAA has warnings; select the "Denial of existence" DNSSEC option to see them.
  • centcom.mil/CDNSKEY has warnings; select the "Denial of existence" DNSSEC option to see them.

DNSKEY legend

Full legend
SEP bit setSEP bit set
Revoke bit setRevoke bit set
Trust anchorTrust anchor
Download: png | svg
Warning JavaScript is required to make the graph below interactive.
DNSSEC authentication graph