View on GitHub

DNSViz: A DNS visualization tool

capnhq.gov

DNSSEC options (hide)
  1. |?|
  2. |?|
  3. |?|
  4. |?|
  5. |?|
  6. |?|
  7. |?|
  8. |?|
  9. |?|
  10. |?|
Notices
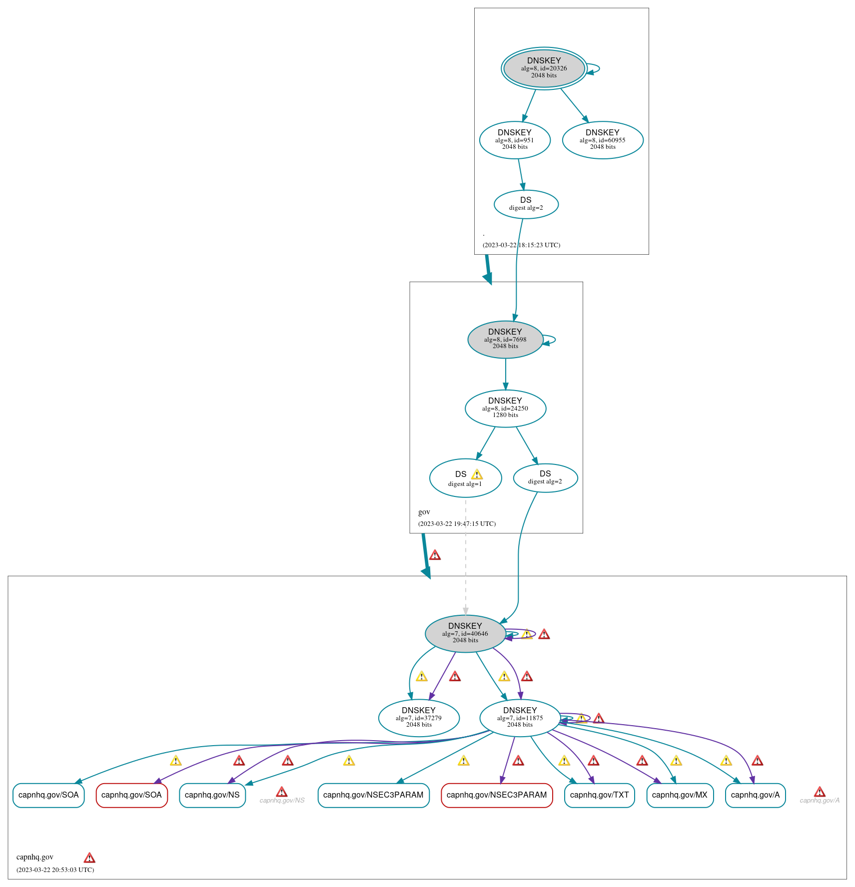
DNSSEC Authentication Chain

RRset statusRRset status

Bogus (2)
  • capnhq.gov/NSEC3PARAM
  • capnhq.gov/SOA
Secure (6)
  • capnhq.gov/A
  • capnhq.gov/MX
  • capnhq.gov/NS
  • capnhq.gov/NSEC3PARAM
  • capnhq.gov/SOA
  • capnhq.gov/TXT

DNSKEY/DS/NSEC statusDNSKEY/DS/NSEC status

Secure (11)
  • ./DNSKEY (alg 8, id 20326)
  • ./DNSKEY (alg 8, id 60955)
  • ./DNSKEY (alg 8, id 951)
  • capnhq.gov/DNSKEY (alg 7, id 11875)
  • capnhq.gov/DNSKEY (alg 7, id 37279)
  • capnhq.gov/DNSKEY (alg 7, id 40646)
  • capnhq.gov/DS (alg 7, id 40646)
  • capnhq.gov/DS (alg 7, id 40646)
  • gov/DNSKEY (alg 8, id 24250)
  • gov/DNSKEY (alg 8, id 7698)
  • gov/DS (alg 8, id 7698)

Delegation statusDelegation status

Secure (2)
  • . to gov
  • gov to capnhq.gov

NoticesNotices

Errors (22)
  • RRSIG capnhq.gov/A alg 7, id 11875: The Signature Expiration field of the RRSIG RR (2023-03-22 16:55:03+00:00) is 3 hours, 58 minutes in the past. See RFC 4035, Sec. 5.3.1.
  • RRSIG capnhq.gov/DNSKEY alg 7, id 11875: The Signature Expiration field of the RRSIG RR (2023-03-22 16:55:03+00:00) is 3 hours, 58 minutes in the past. See RFC 4035, Sec. 5.3.1.
  • RRSIG capnhq.gov/DNSKEY alg 7, id 11875: The Signature Expiration field of the RRSIG RR (2023-03-22 16:55:03+00:00) is 3 hours, 58 minutes in the past. See RFC 4035, Sec. 5.3.1.
  • RRSIG capnhq.gov/DNSKEY alg 7, id 11875: The Signature Expiration field of the RRSIG RR (2023-03-22 16:55:03+00:00) is 3 hours, 58 minutes in the past. See RFC 4035, Sec. 5.3.1.
  • RRSIG capnhq.gov/DNSKEY alg 7, id 40646: The Signature Expiration field of the RRSIG RR (2023-03-22 16:55:03+00:00) is 3 hours, 58 minutes in the past. See RFC 4035, Sec. 5.3.1.
  • RRSIG capnhq.gov/DNSKEY alg 7, id 40646: The Signature Expiration field of the RRSIG RR (2023-03-22 16:55:03+00:00) is 3 hours, 58 minutes in the past. See RFC 4035, Sec. 5.3.1.
  • RRSIG capnhq.gov/DNSKEY alg 7, id 40646: The Signature Expiration field of the RRSIG RR (2023-03-22 16:55:03+00:00) is 3 hours, 58 minutes in the past. See RFC 4035, Sec. 5.3.1.
  • RRSIG capnhq.gov/MX alg 7, id 11875: The Signature Expiration field of the RRSIG RR (2023-03-22 16:55:03+00:00) is 3 hours, 58 minutes in the past. See RFC 4035, Sec. 5.3.1.
  • RRSIG capnhq.gov/NS alg 7, id 11875: The Signature Expiration field of the RRSIG RR (2023-03-22 16:55:03+00:00) is 3 hours, 58 minutes in the past. See RFC 4035, Sec. 5.3.1.
  • RRSIG capnhq.gov/NSEC3PARAM alg 7, id 11875: The Signature Expiration field of the RRSIG RR (2023-03-22 16:55:03+00:00) is 3 hours, 58 minutes in the past. See RFC 4035, Sec. 5.3.1.
  • RRSIG capnhq.gov/SOA alg 7, id 11875: The Signature Expiration field of the RRSIG RR (2023-03-22 16:55:03+00:00) is 3 hours, 58 minutes in the past. See RFC 4035, Sec. 5.3.1.
  • RRSIG capnhq.gov/TXT alg 7, id 11875: The Signature Expiration field of the RRSIG RR (2023-03-22 16:55:03+00:00) is 3 hours, 58 minutes in the past. See RFC 4035, Sec. 5.3.1.
  • capnhq.gov zone: The server(s) were not responsive to queries over UDP. See RFC 1035, Sec. 4.2. (108.166.170.104, 108.166.170.105, 198.255.114.190, 2001:49f0:d064:6:1000::237, 2001:49f0:d064:6:1000::238, 2607:5600:143:0:1000::101, 2607:5600:143:0:1000::245)
  • capnhq.gov/A: No response was received from the server over UDP (tried 12 times). See RFC 1035, Sec. 4.2. (108.166.170.104, 108.166.170.105, 2001:49f0:d064:6:1000::237, 2001:49f0:d064:6:1000::238, 2607:5600:143:0:1000::101, 2607:5600:143:0:1000::245, UDP_-_NOEDNS_)
  • capnhq.gov/A: The UDP connection was refused (ECONNREFUSED). See RFC 1035, Sec. 4.2. (198.255.114.190, UDP_-_EDNS0_4096_D_KN)
  • capnhq.gov/NS: No response was received from the server over UDP (tried 12 times). See RFC 1035, Sec. 4.2. (108.166.170.104, 108.166.170.105, 2001:49f0:d064:6:1000::237, 2001:49f0:d064:6:1000::238, 2607:5600:143:0:1000::101, 2607:5600:143:0:1000::245, UDP_-_NOEDNS_)
  • capnhq.gov/NS: The UDP connection was refused (ECONNREFUSED). See RFC 1035, Sec. 4.2. (198.255.114.190, UDP_-_EDNS0_4096_D_KN)
  • gov to capnhq.gov: No valid RRSIGs made by a key corresponding to a DS RR were found covering the DNSKEY RRset, resulting in no secure entry point (SEP) into the zone. See RFC 4035, Sec. 2.2, RFC 6840, Sec. 5.11. (192.198.87.242, UDP_-_EDNS0_4096_D_KN)
  • capnhq.gov/AAAA has errors; select the "Denial of existence" DNSSEC option to see them.
  • capnhq.gov/CNAME has errors; select the "Denial of existence" DNSSEC option to see them.
  • capnhq.gov/DNSKEY has errors; select the "Denial of existence" DNSSEC option to see them.
  • 85lk9acqms.capnhq.gov/A has errors; select the "Denial of existence" DNSSEC option to see them.
Warnings (40)
  • RRSIG capnhq.gov/A alg 7, id 11875: DNSSEC implementers are recommended against implementing signing with DNSSEC algorithm 7 (RSASHA1NSEC3SHA1). See RFC 8624, Sec. 3.1.
  • RRSIG capnhq.gov/A alg 7, id 11875: DNSSEC implementers are recommended against implementing signing with DNSSEC algorithm 7 (RSASHA1NSEC3SHA1). See RFC 8624, Sec. 3.1.
  • RRSIG capnhq.gov/DNSKEY alg 7, id 11875: DNSSEC implementers are recommended against implementing signing with DNSSEC algorithm 7 (RSASHA1NSEC3SHA1). See RFC 8624, Sec. 3.1.
  • RRSIG capnhq.gov/DNSKEY alg 7, id 11875: DNSSEC implementers are recommended against implementing signing with DNSSEC algorithm 7 (RSASHA1NSEC3SHA1). See RFC 8624, Sec. 3.1.
  • RRSIG capnhq.gov/DNSKEY alg 7, id 11875: DNSSEC implementers are recommended against implementing signing with DNSSEC algorithm 7 (RSASHA1NSEC3SHA1). See RFC 8624, Sec. 3.1.
  • RRSIG capnhq.gov/DNSKEY alg 7, id 11875: DNSSEC implementers are recommended against implementing signing with DNSSEC algorithm 7 (RSASHA1NSEC3SHA1). See RFC 8624, Sec. 3.1.
  • RRSIG capnhq.gov/DNSKEY alg 7, id 11875: DNSSEC implementers are recommended against implementing signing with DNSSEC algorithm 7 (RSASHA1NSEC3SHA1). See RFC 8624, Sec. 3.1.
  • RRSIG capnhq.gov/DNSKEY alg 7, id 11875: DNSSEC implementers are recommended against implementing signing with DNSSEC algorithm 7 (RSASHA1NSEC3SHA1). See RFC 8624, Sec. 3.1.
  • RRSIG capnhq.gov/DNSKEY alg 7, id 40646: DNSSEC implementers are recommended against implementing signing with DNSSEC algorithm 7 (RSASHA1NSEC3SHA1). See RFC 8624, Sec. 3.1.
  • RRSIG capnhq.gov/DNSKEY alg 7, id 40646: DNSSEC implementers are recommended against implementing signing with DNSSEC algorithm 7 (RSASHA1NSEC3SHA1). See RFC 8624, Sec. 3.1.
  • RRSIG capnhq.gov/DNSKEY alg 7, id 40646: DNSSEC implementers are recommended against implementing signing with DNSSEC algorithm 7 (RSASHA1NSEC3SHA1). See RFC 8624, Sec. 3.1.
  • RRSIG capnhq.gov/DNSKEY alg 7, id 40646: DNSSEC implementers are recommended against implementing signing with DNSSEC algorithm 7 (RSASHA1NSEC3SHA1). See RFC 8624, Sec. 3.1.
  • RRSIG capnhq.gov/DNSKEY alg 7, id 40646: DNSSEC implementers are recommended against implementing signing with DNSSEC algorithm 7 (RSASHA1NSEC3SHA1). See RFC 8624, Sec. 3.1.
  • RRSIG capnhq.gov/DNSKEY alg 7, id 40646: DNSSEC implementers are recommended against implementing signing with DNSSEC algorithm 7 (RSASHA1NSEC3SHA1). See RFC 8624, Sec. 3.1.
  • RRSIG capnhq.gov/MX alg 7, id 11875: DNSSEC implementers are recommended against implementing signing with DNSSEC algorithm 7 (RSASHA1NSEC3SHA1). See RFC 8624, Sec. 3.1.
  • RRSIG capnhq.gov/MX alg 7, id 11875: DNSSEC implementers are recommended against implementing signing with DNSSEC algorithm 7 (RSASHA1NSEC3SHA1). See RFC 8624, Sec. 3.1.
  • RRSIG capnhq.gov/NS alg 7, id 11875: DNSSEC implementers are recommended against implementing signing with DNSSEC algorithm 7 (RSASHA1NSEC3SHA1). See RFC 8624, Sec. 3.1.
  • RRSIG capnhq.gov/NS alg 7, id 11875: DNSSEC implementers are recommended against implementing signing with DNSSEC algorithm 7 (RSASHA1NSEC3SHA1). See RFC 8624, Sec. 3.1.
  • RRSIG capnhq.gov/NSEC3PARAM alg 7, id 11875: DNSSEC implementers are recommended against implementing signing with DNSSEC algorithm 7 (RSASHA1NSEC3SHA1). See RFC 8624, Sec. 3.1.
  • RRSIG capnhq.gov/NSEC3PARAM alg 7, id 11875: DNSSEC implementers are recommended against implementing signing with DNSSEC algorithm 7 (RSASHA1NSEC3SHA1). See RFC 8624, Sec. 3.1.
  • RRSIG capnhq.gov/SOA alg 7, id 11875: DNSSEC implementers are recommended against implementing signing with DNSSEC algorithm 7 (RSASHA1NSEC3SHA1). See RFC 8624, Sec. 3.1.
  • RRSIG capnhq.gov/SOA alg 7, id 11875: DNSSEC implementers are recommended against implementing signing with DNSSEC algorithm 7 (RSASHA1NSEC3SHA1). See RFC 8624, Sec. 3.1.
  • RRSIG capnhq.gov/TXT alg 7, id 11875: DNSSEC implementers are recommended against implementing signing with DNSSEC algorithm 7 (RSASHA1NSEC3SHA1). See RFC 8624, Sec. 3.1.
  • RRSIG capnhq.gov/TXT alg 7, id 11875: DNSSEC implementers are recommended against implementing signing with DNSSEC algorithm 7 (RSASHA1NSEC3SHA1). See RFC 8624, Sec. 3.1.
  • capnhq.gov/DS (alg 7, id 40646): DNSSEC implementers are prohibited from implementing signing with DS algorithm 1 (SHA-1). See RFC 8624, Sec. 3.2.
  • capnhq.gov/DS (alg 7, id 40646): DNSSEC implementers are prohibited from implementing signing with DS algorithm 1 (SHA-1). See RFC 8624, Sec. 3.2.
  • capnhq.gov/DS (alg 7, id 40646): DS records with digest type 1 (SHA-1) are ignored when DS records with digest type 2 (SHA-256) exist in the same RRset. See RFC 4509, Sec. 3.
  • capnhq.gov/DS (alg 7, id 40646): DS records with digest type 1 (SHA-1) are ignored when DS records with digest type 2 (SHA-256) exist in the same RRset. See RFC 4509, Sec. 3.
  • gov to capnhq.gov: Authoritative AAAA records exist for ns41.cap.gov, but there are no corresponding AAAA glue records. See RFC 1034, Sec. 4.2.2.
  • gov to capnhq.gov: Authoritative AAAA records exist for ns42.cap.gov, but there are no corresponding AAAA glue records. See RFC 1034, Sec. 4.2.2.
  • gov to capnhq.gov: Authoritative AAAA records exist for ns43.cap.gov, but there are no corresponding AAAA glue records. See RFC 1034, Sec. 4.2.2.
  • gov to capnhq.gov: Authoritative AAAA records exist for ns5.cap.gov, but there are no corresponding AAAA glue records. See RFC 1034, Sec. 4.2.2.
  • gov to capnhq.gov: Authoritative AAAA records exist for ns6.cap.gov, but there are no corresponding AAAA glue records. See RFC 1034, Sec. 4.2.2.
  • gov to capnhq.gov: Authoritative AAAA records exist for ns7.cap.gov, but there are no corresponding AAAA glue records. See RFC 1034, Sec. 4.2.2.
  • gov to capnhq.gov: The glue address(es) for ns5.cap.gov (108.166.170.104) differed from its authoritative address(es) (64.62.200.147). See RFC 1034, Sec. 4.2.2.
  • gov to capnhq.gov: The glue address(es) for ns6.cap.gov (108.166.170.105) differed from its authoritative address(es) (192.198.87.245). See RFC 1034, Sec. 4.2.2.
  • capnhq.gov/AAAA has warnings; select the "Denial of existence" DNSSEC option to see them.
  • capnhq.gov/CNAME has warnings; select the "Denial of existence" DNSSEC option to see them.
  • capnhq.gov/DNSKEY has warnings; select the "Denial of existence" DNSSEC option to see them.
  • 85lk9acqms.capnhq.gov/A has warnings; select the "Denial of existence" DNSSEC option to see them.

DNSKEY legend

Full legend
SEP bit setSEP bit set
Revoke bit setRevoke bit set
Trust anchorTrust anchor
Download: png | svg
Warning JavaScript is required to make the graph below interactive.
DNSSEC authentication graph