View on GitHub

DNSViz: A DNS visualization tool

capitalone.com

DNSSEC options (hide)
  1. |?|
  2. |?|
  3. |?|
  4. |?|
  5. |?|
  6. |?|
  7. |?|
  8. |?|
  9. |?|
  10. |?|
Notices
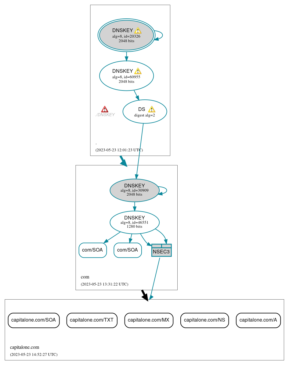
DNSSEC Authentication Chain

RRset statusRRset status

Insecure (5)
  • capitalone.com/A
  • capitalone.com/MX
  • capitalone.com/NS
  • capitalone.com/SOA
  • capitalone.com/TXT
Secure (2)
  • com/SOA
  • com/SOA

DNSKEY/DS/NSEC statusDNSKEY/DS/NSEC status

Secure (6)
  • ./DNSKEY (alg 8, id 20326)
  • ./DNSKEY (alg 8, id 60955)
  • NSEC3 proving non-existence of capitalone.com/DS
  • com/DNSKEY (alg 8, id 30909)
  • com/DNSKEY (alg 8, id 46551)
  • com/DS (alg 8, id 30909)

Delegation statusDelegation status

Insecure (1)
  • com to capitalone.com
Secure (1)
  • . to com

NoticesNotices

Errors (1)
  • ./DNSKEY: No response was received from the server over UDP (tried 4 times). See RFC 1035, Sec. 4.2. (192.228.79.201, UDP_-_EDNS0_512_D_KN)
Warnings (6)
  • ./DNSKEY (alg 8, id 20326): No response was received until the UDP payload size was decreased, indicating that the server might be attempting to send a payload that exceeds the path maximum transmission unit (PMTU) size. See RFC 6891, Sec. 6.2.6. (199.9.14.201, UDP_-_EDNS0_4096_D_KN)
  • ./DNSKEY (alg 8, id 60955): No response was received until the UDP payload size was decreased, indicating that the server might be attempting to send a payload that exceeds the path maximum transmission unit (PMTU) size. See RFC 6891, Sec. 6.2.6. (199.9.14.201, UDP_-_EDNS0_4096_D_KN)
  • com/DS (alg 8, id 30909): No response was received from the server over UDP (tried 6 times) until the COOKIE EDNS option was removed (however, this server appeared to respond legitimately to other queries with the COOKIE EDNS option present). See RFC 6891, Sec. 6.1.2. (192.228.79.201, UDP_-_EDNS0_4096_D_KN)
  • com/DS (alg 8, id 30909): No response was received from the server over UDP (tried 6 times) until the COOKIE EDNS option was removed (however, this server appeared to respond legitimately to other queries with the COOKIE EDNS option present). See RFC 6891, Sec. 6.1.2. (192.228.79.201, UDP_-_EDNS0_4096_D_KN)
  • com/DS (alg 8, id 30909): No response was received until the UDP payload size was decreased, indicating that the server might be attempting to send a payload that exceeds the path maximum transmission unit (PMTU) size. See RFC 6891, Sec. 6.2.6. (199.9.14.201, UDP_-_EDNS0_4096_D_KN)
  • com/DS (alg 8, id 30909): No response was received until the UDP payload size was decreased, indicating that the server might be attempting to send a payload that exceeds the path maximum transmission unit (PMTU) size. See RFC 6891, Sec. 6.2.6. (199.9.14.201, UDP_-_EDNS0_4096_D_KN)

DNSKEY legend

Full legend
SEP bit setSEP bit set
Revoke bit setRevoke bit set
Trust anchorTrust anchor
Download: png | svg
Warning JavaScript is required to make the graph below interactive.
DNSSEC authentication graph