View on GitHub

DNSViz: A DNS visualization tool

bw

DNSSEC options (hide)
  1. |?|
  2. |?|
  3. |?|
  4. |?|
  5. |?|
  6. |?|
  7. |?|
  8. |?|
  9. |?|
  10. |?|
Notices
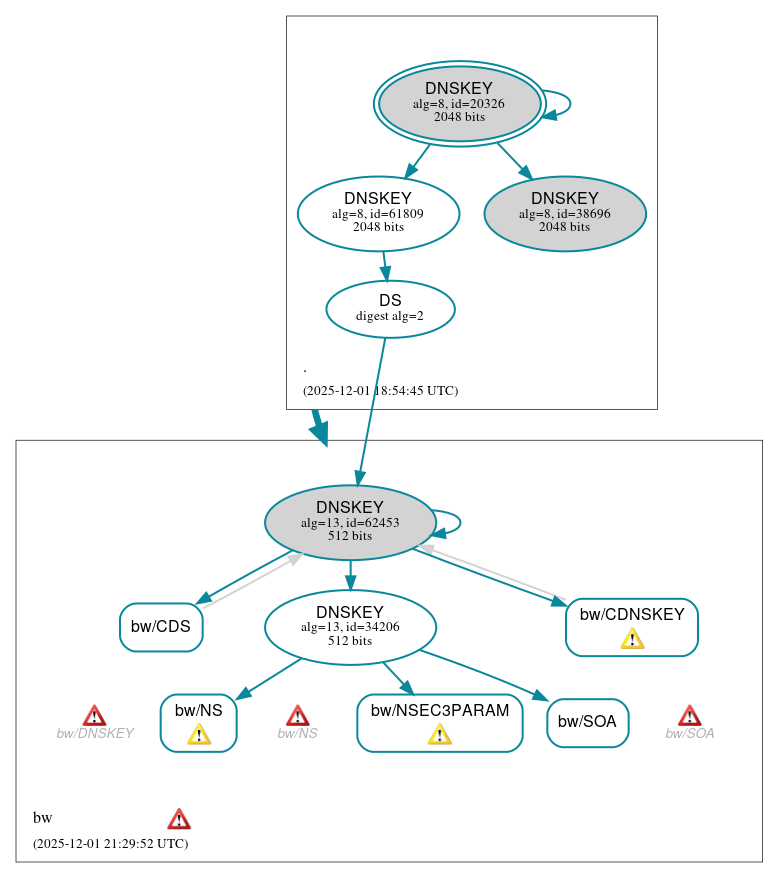
DNSSEC Authentication Chain

RRset statusRRset status

Secure (5)
  • bw/CDNSKEY
  • bw/CDS
  • bw/NS
  • bw/NSEC3PARAM
  • bw/SOA

DNSKEY/DS/NSEC statusDNSKEY/DS/NSEC status

Secure (6)
  • ./DNSKEY (alg 8, id 20326)
  • ./DNSKEY (alg 8, id 38696)
  • ./DNSKEY (alg 8, id 61809)
  • bw/DNSKEY (alg 13, id 34206)
  • bw/DNSKEY (alg 13, id 62453)
  • bw/DS (alg 13, id 62453)

Delegation statusDelegation status

Secure (1)
  • . to bw

NoticesNotices

Errors (6)
  • bw zone: The server(s) were not responsive to queries over UDP. See RFC 1035, Sec. 4.2. (168.167.98.226)
  • bw/DNSKEY: No response was received from the server over UDP (tried 4 times). See RFC 1035, Sec. 4.2. (168.167.168.37, UDP_-_EDNS0_512_D_KN)
  • bw/NS: No response was received from the server over UDP (tried 12 times). See RFC 1035, Sec. 4.2. (168.167.98.226, UDP_-_NOEDNS_)
  • bw/SOA: No response was received from the server over UDP (tried 12 times). See RFC 1035, Sec. 4.2. (168.167.168.37, UDP_-_NOEDNS_)
  • bw/CNAME has errors; select the "Denial of existence" DNSSEC option to see them.
  • bw/DNSKEY has errors; select the "Denial of existence" DNSSEC option to see them.
Warnings (5)
  • bw/CDNSKEY: No response was received until the UDP payload size was decreased, indicating that the server might be attempting to send a payload that exceeds the path maximum transmission unit (PMTU) size. See RFC 6891, Sec. 6.2.6. (168.167.168.37, UDP_-_EDNS0_4096_D_KN)
  • bw/NS: No response was received until the UDP payload size was decreased, indicating that the server might be attempting to send a payload that exceeds the path maximum transmission unit (PMTU) size. See RFC 6891, Sec. 6.2.6. (168.167.168.37, UDP_-_EDNS0_4096_D_KN)
  • bw/NSEC3PARAM: No response was received until the UDP payload size was decreased, indicating that the server might be attempting to send a payload that exceeds the path maximum transmission unit (PMTU) size. See RFC 6891, Sec. 6.2.6. (168.167.168.37, UDP_-_EDNS0_4096_D_KN)
  • bw/CNAME has warnings; select the "Denial of existence" DNSSEC option to see them.
  • lofn8.v3n5x.bw/A has warnings; select the "Denial of existence" DNSSEC option to see them.

DNSKEY legend

Full legend
SEP bit setSEP bit set
Revoke bit setRevoke bit set
Trust anchorTrust anchor
Download: png | svg
Warning JavaScript is required to make the graph below interactive.
DNSSEC authentication graph