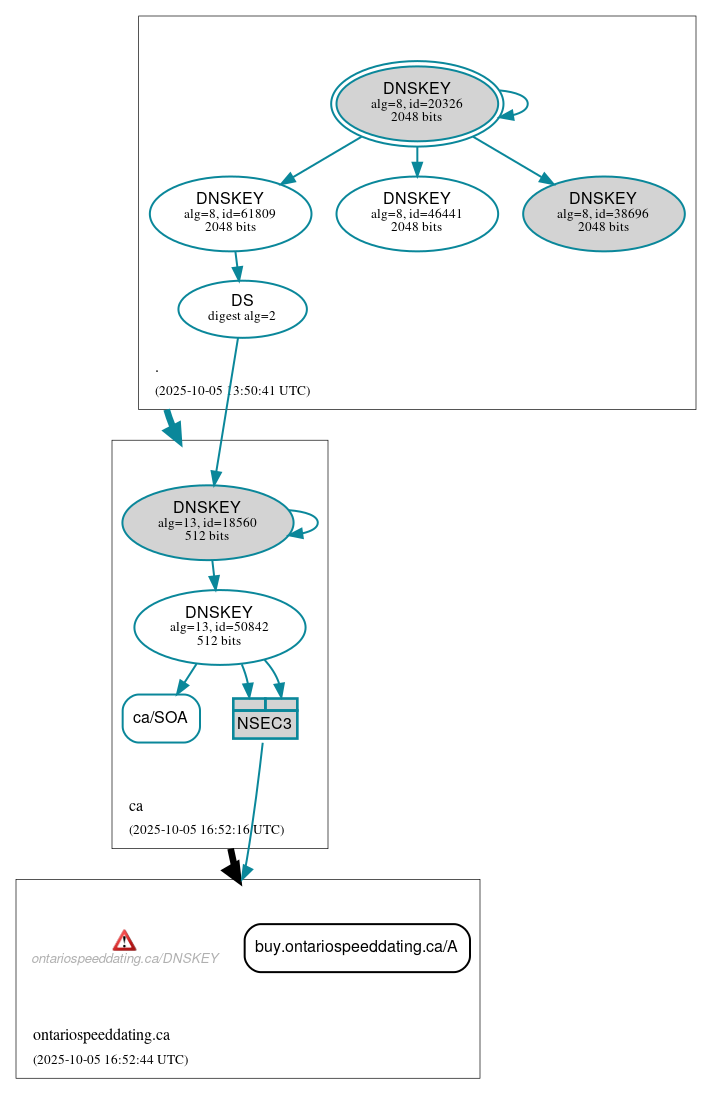
NSEC3 proving non-existence of ontariospeeddating.ca/DS
ca/DNSKEY (alg 13, id 18560)
ca/DNSKEY (alg 13, id 50842)
ca/DS (alg 13, id 18560)
Delegation status
Insecure (1)
ca to ontariospeeddating.ca
Secure (1)
. to ca
Notices
Errors (3)
ontariospeeddating.ca/DNSKEY: No response was received from the server over UDP (tried 17 times). See RFC 1035, Sec. 4.2. (64.15.69.254, UDP_-_EDNS0_4096_D)
ontariospeeddating.ca/DNSKEY: No response was received from the server over UDP (tried 5 times). See RFC 1035, Sec. 4.2. (64.15.69.254, UDP_-_EDNS0_512_D_KN)
ontariospeeddating.ca/CNAME has errors; select the "Denial of existence" DNSSEC option to see them.