View on GitHub

DNSViz: A DNS visualization tool

bpa.gov

DNSSEC options (hide)
  1. |?|
  2. |?|
  3. |?|
  4. |?|
  5. |?|
  6. |?|
  7. |?|
  8. |?|
  9. |?|
  10. |?|
Notices
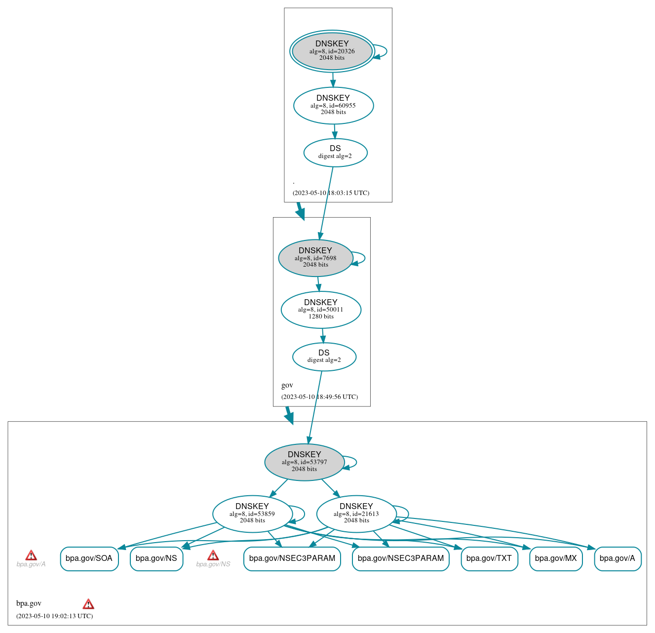
DNSSEC Authentication Chain

RRset statusRRset status

Secure (7)
  • bpa.gov/A
  • bpa.gov/MX
  • bpa.gov/NS
  • bpa.gov/NSEC3PARAM
  • bpa.gov/NSEC3PARAM
  • bpa.gov/SOA
  • bpa.gov/TXT

DNSKEY/DS/NSEC statusDNSKEY/DS/NSEC status

Secure (9)
  • ./DNSKEY (alg 8, id 20326)
  • ./DNSKEY (alg 8, id 60955)
  • bpa.gov/DNSKEY (alg 8, id 21613)
  • bpa.gov/DNSKEY (alg 8, id 53797)
  • bpa.gov/DNSKEY (alg 8, id 53859)
  • bpa.gov/DS (alg 8, id 53797)
  • gov/DNSKEY (alg 8, id 50011)
  • gov/DNSKEY (alg 8, id 7698)
  • gov/DS (alg 8, id 7698)

Delegation statusDelegation status

Secure (2)
  • . to gov
  • gov to bpa.gov

NoticesNotices

Errors (6)
  • bpa.gov zone: The server(s) were not responsive to queries over UDP. See RFC 1035, Sec. 4.2. (2620:137:401a:10db::10, 2620:137:401b:10db::10)
  • bpa.gov/A: No response was received from the server over UDP (tried 12 times). See RFC 1035, Sec. 4.2. (2620:137:401a:10db::10, 2620:137:401b:10db::10, UDP_-_NOEDNS_)
  • bpa.gov/NS: No response was received from the server over UDP (tried 12 times). See RFC 1035, Sec. 4.2. (2620:137:401a:10db::10, 2620:137:401b:10db::10, UDP_-_NOEDNS_)
  • 9w84bi2j0f.bpa.gov/A has errors; select the "Denial of existence" DNSSEC option to see them.
  • bpa.gov/AAAA has errors; select the "Denial of existence" DNSSEC option to see them.
  • bpa.gov/CNAME has errors; select the "Denial of existence" DNSSEC option to see them.
Warnings (3)
  • 9w84bi2j0f.bpa.gov/A has warnings; select the "Denial of existence" DNSSEC option to see them.
  • bpa.gov/AAAA has warnings; select the "Denial of existence" DNSSEC option to see them.
  • bpa.gov/CNAME has warnings; select the "Denial of existence" DNSSEC option to see them.

DNSKEY legend

Full legend
SEP bit setSEP bit set
Revoke bit setRevoke bit set
Trust anchorTrust anchor
Download: png | svg
Warning JavaScript is required to make the graph below interactive.
DNSSEC authentication graph