View on GitHub

DNSViz: A DNS visualization tool

bortzmeyer.fr

DNSSEC options (hide)
  1. |?|
  2. |?|
  3. |?|
  4. |?|
  5. |?|
  6. |?|
  7. |?|
  8. |?|
  9. |?|
  10. |?|
Notices
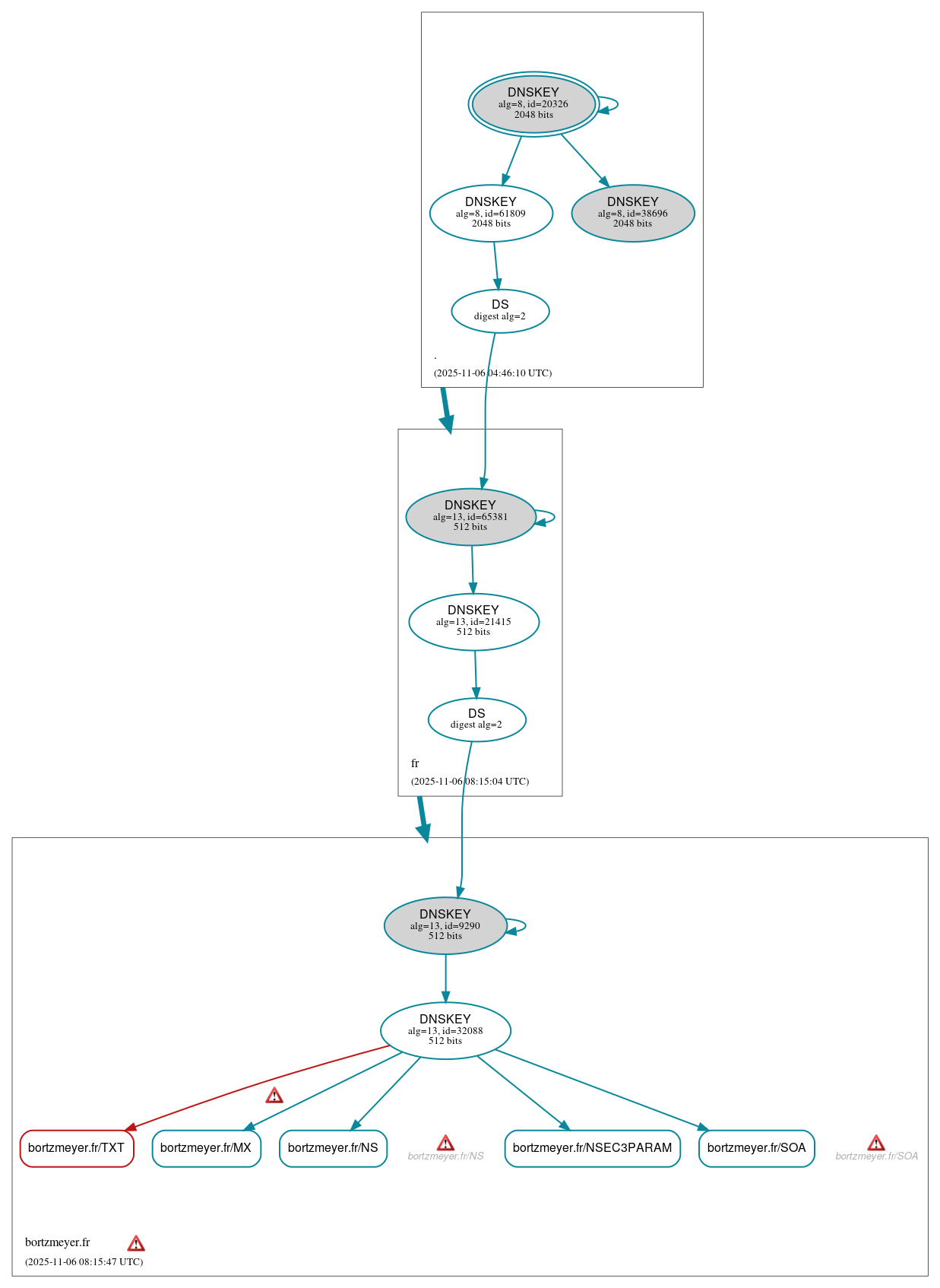
DNSSEC Authentication Chain

RRset statusRRset status

Bogus (1)
  • bortzmeyer.fr/TXT
Secure (4)
  • bortzmeyer.fr/MX
  • bortzmeyer.fr/NS
  • bortzmeyer.fr/NSEC3PARAM
  • bortzmeyer.fr/SOA

DNSKEY/DS/NSEC statusDNSKEY/DS/NSEC status

Secure (9)
  • ./DNSKEY (alg 8, id 20326)
  • ./DNSKEY (alg 8, id 38696)
  • ./DNSKEY (alg 8, id 61809)
  • bortzmeyer.fr/DNSKEY (alg 13, id 32088)
  • bortzmeyer.fr/DNSKEY (alg 13, id 9290)
  • bortzmeyer.fr/DS (alg 13, id 9290)
  • fr/DNSKEY (alg 13, id 21415)
  • fr/DNSKEY (alg 13, id 65381)
  • fr/DS (alg 13, id 65381)

Delegation statusDelegation status

Secure (2)
  • . to fr
  • fr to bortzmeyer.fr

NoticesNotices

Errors (12)
  • RRSIG bortzmeyer.fr/TXT alg 13, id 32088: The cryptographic signature of the RRSIG RR does not properly validate. See RFC 4035, Sec. 5.3.3.
  • RRSIG bortzmeyer.fr/TXT alg 13, id 32088: The cryptographic signature of the RRSIG RR does not properly validate. See RFC 4035, Sec. 5.3.3.
  • bortzmeyer.fr zone: The server(s) were not responsive to queries over TCP. See RFC 1035, Sec. 4.2. (45.76.37.222)
  • bortzmeyer.fr zone: The server(s) were not responsive to queries over UDP. See RFC 1035, Sec. 4.2. (204.42.254.5, 2602:fe55:5::5)
  • bortzmeyer.fr/NS: No response was received from the server over UDP (tried 12 times). See RFC 1035, Sec. 4.2. (204.42.254.5, 2602:fe55:5::5, UDP_-_NOEDNS_)
  • bortzmeyer.fr/SOA: No response was received from the server over TCP (tried 3 times). See RFC 1035, Sec. 4.2. (45.76.37.222, TCP_-_EDNS0_4096_D_N)
  • bortzmeyer.fr/CNAME has errors; select the "Denial of existence" DNSSEC option to see them.
  • bortzmeyer.fr/CDNSKEY has errors; select the "Denial of existence" DNSSEC option to see them.
  • bortzmeyer.fr/AAAA has errors; select the "Denial of existence" DNSSEC option to see them.
  • 1uvy7.krm6v.bortzmeyer.fr/A has errors; select the "Denial of existence" DNSSEC option to see them.
  • bortzmeyer.fr/A has errors; select the "Denial of existence" DNSSEC option to see them.
  • bortzmeyer.fr/CDS has errors; select the "Denial of existence" DNSSEC option to see them.

DNSKEY legend

Full legend
SEP bit setSEP bit set
Revoke bit setRevoke bit set
Trust anchorTrust anchor
Download: png | svg
Warning JavaScript is required to make the graph below interactive.
DNSSEC authentication graph