View on GitHub

DNSViz: A DNS visualization tool

bncr.fi.cr

DNSSEC options (hide)
  1. |?|
  2. |?|
  3. |?|
  4. |?|
  5. |?|
  6. |?|
  7. |?|
  8. |?|
  9. |?|
  10. |?|
Notices
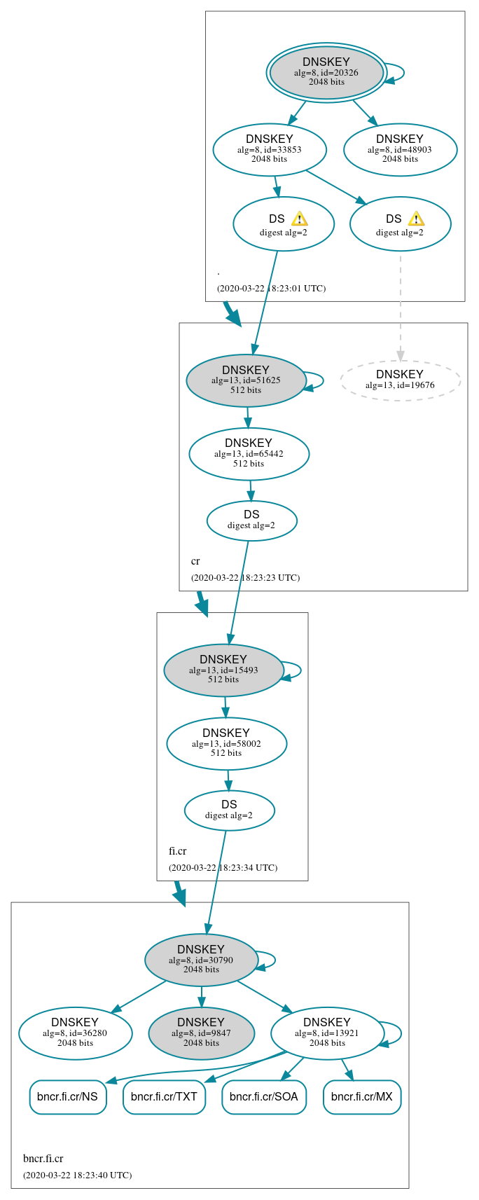
DNSSEC Authentication Chain

RRset statusRRset status

Secure (4)
  • bncr.fi.cr/MX
  • bncr.fi.cr/NS
  • bncr.fi.cr/SOA
  • bncr.fi.cr/TXT

DNSKEY/DS/NSEC statusDNSKEY/DS/NSEC status

Secure (15)
  • ./DNSKEY (alg 8, id 20326)
  • ./DNSKEY (alg 8, id 33853)
  • ./DNSKEY (alg 8, id 48903)
  • bncr.fi.cr/DNSKEY (alg 8, id 13921)
  • bncr.fi.cr/DNSKEY (alg 8, id 30790)
  • bncr.fi.cr/DNSKEY (alg 8, id 36280)
  • bncr.fi.cr/DNSKEY (alg 8, id 9847)
  • bncr.fi.cr/DS (alg 8, id 30790)
  • cr/DNSKEY (alg 13, id 51625)
  • cr/DNSKEY (alg 13, id 65442)
  • cr/DS (alg 13, id 19676)
  • cr/DS (alg 13, id 51625)
  • fi.cr/DNSKEY (alg 13, id 15493)
  • fi.cr/DNSKEY (alg 13, id 58002)
  • fi.cr/DS (alg 13, id 15493)
Non_existent (1)
  • cr/DNSKEY (alg 13, id 19676)

Delegation statusDelegation status

Secure (3)
  • . to cr
  • cr to fi.cr
  • fi.cr to bncr.fi.cr

NoticesNotices

Errors (4)
  • bncr.fi.cr/CNAME has errors; select the "Denial of existence" DNSSEC option to see them.
  • sh7kflud8r.bncr.fi.cr/A has errors; select the "Denial of existence" DNSSEC option to see them.
  • bncr.fi.cr/A has errors; select the "Denial of existence" DNSSEC option to see them.
  • bncr.fi.cr/AAAA has errors; select the "Denial of existence" DNSSEC option to see them.
Warnings (8)
  • cr/DS (alg 13, id 19676): No response was received until the UDP payload size was decreased, indicating that the server might be attempting to send a payload that exceeds the path maximum transmission unit (PMTU) size. See RFC 6891, Sec. 6.2.6. (2001:500:12::d0d, UDP_-_EDNS0_4096_D_K)
  • cr/DS (alg 13, id 19676): No response was received until the UDP payload size was decreased, indicating that the server might be attempting to send a payload that exceeds the path maximum transmission unit (PMTU) size. See RFC 6891, Sec. 6.2.6. (2001:500:12::d0d, UDP_-_EDNS0_4096_D_K)
  • cr/DS (alg 13, id 51625): No response was received until the UDP payload size was decreased, indicating that the server might be attempting to send a payload that exceeds the path maximum transmission unit (PMTU) size. See RFC 6891, Sec. 6.2.6. (2001:500:12::d0d, UDP_-_EDNS0_4096_D_K)
  • cr/DS (alg 13, id 51625): No response was received until the UDP payload size was decreased, indicating that the server might be attempting to send a payload that exceeds the path maximum transmission unit (PMTU) size. See RFC 6891, Sec. 6.2.6. (2001:500:12::d0d, UDP_-_EDNS0_4096_D_K)
  • bncr.fi.cr/CNAME has warnings; select the "Denial of existence" DNSSEC option to see them.
  • sh7kflud8r.bncr.fi.cr/A has warnings; select the "Denial of existence" DNSSEC option to see them.
  • bncr.fi.cr/A has warnings; select the "Denial of existence" DNSSEC option to see them.
  • bncr.fi.cr/AAAA has warnings; select the "Denial of existence" DNSSEC option to see them.

DNSKEY legend

Full legend
SEP bit setSEP bit set
Revoke bit setRevoke bit set
Trust anchorTrust anchor
Download: png | svg
Warning JavaScript is required to make the graph below interactive.
DNSSEC authentication graph