View on GitHub

DNSViz: A DNS visualization tool

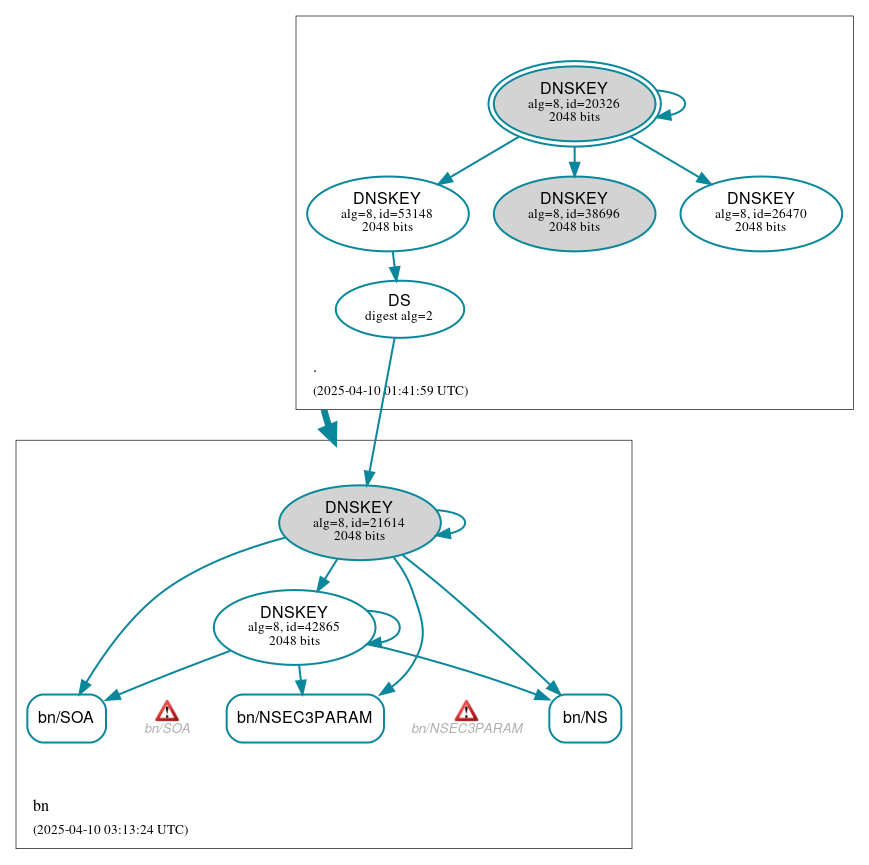
bn

DNSSEC options (hide)
  1. |?|
  2. |?|
  3. |?|
  4. |?|
  5. |?|
  6. |?|
  7. |?|
  8. |?|
  9. |?|
  10. |?|
Notices
DNSSEC Authentication Chain

RRset statusRRset status

Secure (3)
  • bn/NS
  • bn/NSEC3PARAM
  • bn/SOA

DNSKEY/DS/NSEC statusDNSKEY/DS/NSEC status

Secure (7)
  • ./DNSKEY (alg 8, id 20326)
  • ./DNSKEY (alg 8, id 26470)
  • ./DNSKEY (alg 8, id 38696)
  • ./DNSKEY (alg 8, id 53148)
  • bn/DNSKEY (alg 8, id 21614)
  • bn/DNSKEY (alg 8, id 42865)
  • bn/DS (alg 8, id 21614)

Delegation statusDelegation status

Secure (1)
  • . to bn

NoticesNotices

Errors (7)
  • bn/NSEC3PARAM: No response was received from the server over TCP (tried 12 times). See RFC 1035, Sec. 4.2. (202.93.214.163, TCP_-_EDNS0_4096_D_KN)
  • bn/SOA: No response was received from the server over TCP (tried 12 times). See RFC 1035, Sec. 4.2. (202.93.214.163, TCP_-_EDNS0_4096_D_KN, TCP_-_EDNS0_4096_D_KN_0x20)
  • bn/SOA: No response was received from the server over TCP (tried 3 times). See RFC 1035, Sec. 4.2. (202.93.214.163, TCP_-_EDNS0_4096_D_N)
  • bn/CDS has errors; select the "Denial of existence" DNSSEC option to see them.
  • bn/CNAME has errors; select the "Denial of existence" DNSSEC option to see them.
  • i30tg.rgoya.bn/A has errors; select the "Denial of existence" DNSSEC option to see them.
  • bn/CDNSKEY has errors; select the "Denial of existence" DNSSEC option to see them.
Warnings (4)
  • bn/CDS has warnings; select the "Denial of existence" DNSSEC option to see them.
  • bn/CNAME has warnings; select the "Denial of existence" DNSSEC option to see them.
  • i30tg.rgoya.bn/A has warnings; select the "Denial of existence" DNSSEC option to see them.
  • bn/CDNSKEY has warnings; select the "Denial of existence" DNSSEC option to see them.

DNSKEY legend

Full legend
SEP bit setSEP bit set
Revoke bit setRevoke bit set
Trust anchorTrust anchor
Download: png | svg
Warning JavaScript is required to make the graph below interactive.
DNSSEC authentication graph