View on GitHub

DNSViz: A DNS visualization tool

blackboard.com

DNSSEC options (hide)
  1. |?|
  2. |?|
  3. |?|
  4. |?|
  5. |?|
  6. |?|
  7. |?|
  8. |?|
  9. |?|
  10. |?|
Notices
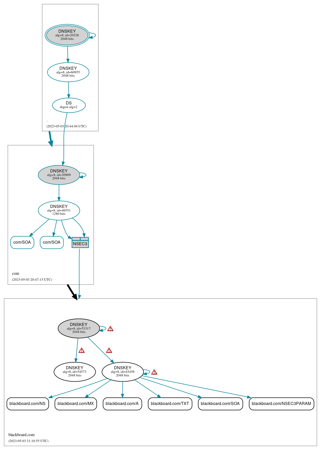
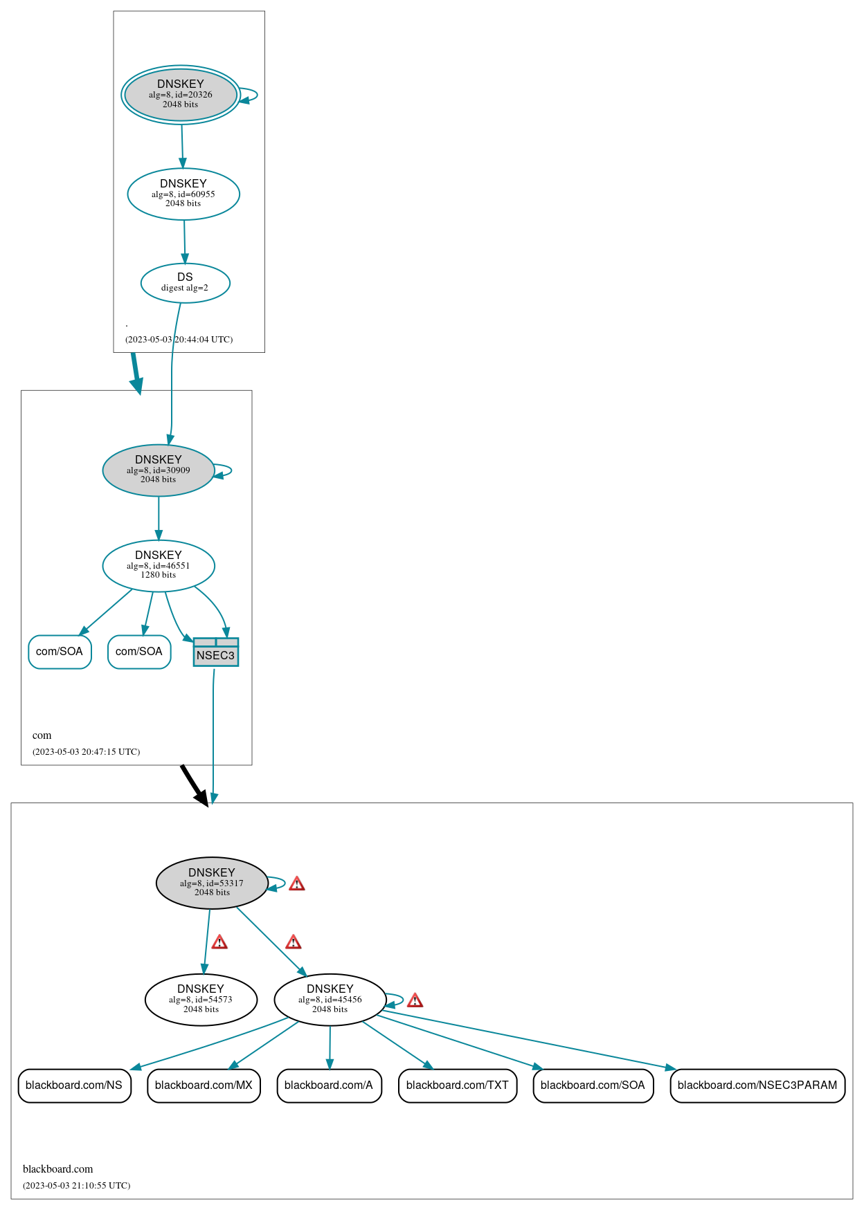
DNSSEC Authentication Chain

RRset statusRRset status

Insecure (6)
  • blackboard.com/A
  • blackboard.com/MX
  • blackboard.com/NS
  • blackboard.com/NSEC3PARAM
  • blackboard.com/SOA
  • blackboard.com/TXT
Secure (2)
  • com/SOA
  • com/SOA

DNSKEY/DS/NSEC statusDNSKEY/DS/NSEC status

Insecure (3)
  • blackboard.com/DNSKEY (alg 8, id 45456)
  • blackboard.com/DNSKEY (alg 8, id 53317)
  • blackboard.com/DNSKEY (alg 8, id 54573)
Secure (6)
  • ./DNSKEY (alg 8, id 20326)
  • ./DNSKEY (alg 8, id 60955)
  • NSEC3 proving non-existence of blackboard.com/DS
  • com/DNSKEY (alg 8, id 30909)
  • com/DNSKEY (alg 8, id 46551)
  • com/DS (alg 8, id 30909)

Delegation statusDelegation status

Insecure (1)
  • com to blackboard.com
Secure (1)
  • . to com

NoticesNotices

Errors (10)
  • RRSIG blackboard.com/DNSKEY alg 8, id 45456: With a TTL of 302400 the RRSIG RR can be in the cache of a non-validating resolver until 4 hours, 30 minutes after it expires at 2023-05-07 04:40:24+00:00. See RFC 4035, Sec. 5.3.3.
  • RRSIG blackboard.com/DNSKEY alg 8, id 45456: With a TTL of 302400 the RRSIG RR can be in the cache of a non-validating resolver until 4 hours, 30 minutes after it expires at 2023-05-07 04:40:24+00:00. See RFC 4035, Sec. 5.3.3.
  • RRSIG blackboard.com/DNSKEY alg 8, id 45456: With a TTL of 302400 the RRSIG RR can be in the cache of a non-validating resolver until 4 hours, 30 minutes after it expires at 2023-05-07 04:40:24+00:00. See RFC 4035, Sec. 5.3.3.
  • RRSIG blackboard.com/DNSKEY alg 8, id 53317: With a TTL of 302400 the RRSIG RR can be in the cache of a non-validating resolver until 4 hours, 30 minutes after it expires at 2023-05-07 04:40:24+00:00. See RFC 4035, Sec. 5.3.3.
  • RRSIG blackboard.com/DNSKEY alg 8, id 53317: With a TTL of 302400 the RRSIG RR can be in the cache of a non-validating resolver until 4 hours, 30 minutes after it expires at 2023-05-07 04:40:24+00:00. See RFC 4035, Sec. 5.3.3.
  • RRSIG blackboard.com/DNSKEY alg 8, id 53317: With a TTL of 302400 the RRSIG RR can be in the cache of a non-validating resolver until 4 hours, 30 minutes after it expires at 2023-05-07 04:40:24+00:00. See RFC 4035, Sec. 5.3.3.
  • blackboard.com/CNAME has errors; select the "Denial of existence" DNSSEC option to see them.
  • blackboard.com/AAAA has errors; select the "Denial of existence" DNSSEC option to see them.
  • 9vgwrk2ba0.blackboard.com/A has errors; select the "Denial of existence" DNSSEC option to see them.
  • blackboard.com/DNSKEY has errors; select the "Denial of existence" DNSSEC option to see them.
Warnings (3)
  • blackboard.com/CNAME has warnings; select the "Denial of existence" DNSSEC option to see them.
  • blackboard.com/AAAA has warnings; select the "Denial of existence" DNSSEC option to see them.
  • 9vgwrk2ba0.blackboard.com/A has warnings; select the "Denial of existence" DNSSEC option to see them.

DNSKEY legend

Full legend
SEP bit setSEP bit set
Revoke bit setRevoke bit set
Trust anchorTrust anchor
Download: png | svg
Warning JavaScript is required to make the graph below interactive.
DNSSEC authentication graph