View on GitHub

DNSViz: A DNS visualization tool

bitcoincore.org

DNSSEC options (hide)
  1. |?|
  2. |?|
  3. |?|
  4. |?|
  5. |?|
  6. |?|
  7. |?|
  8. |?|
  9. |?|
  10. |?|
Notices
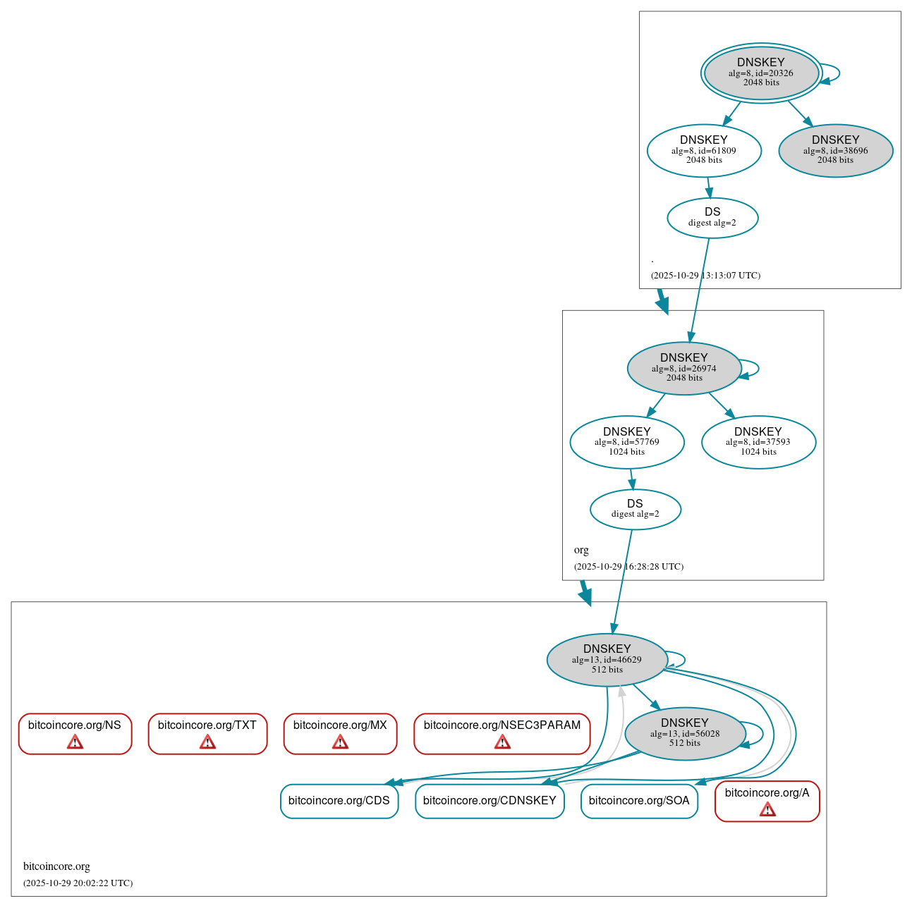
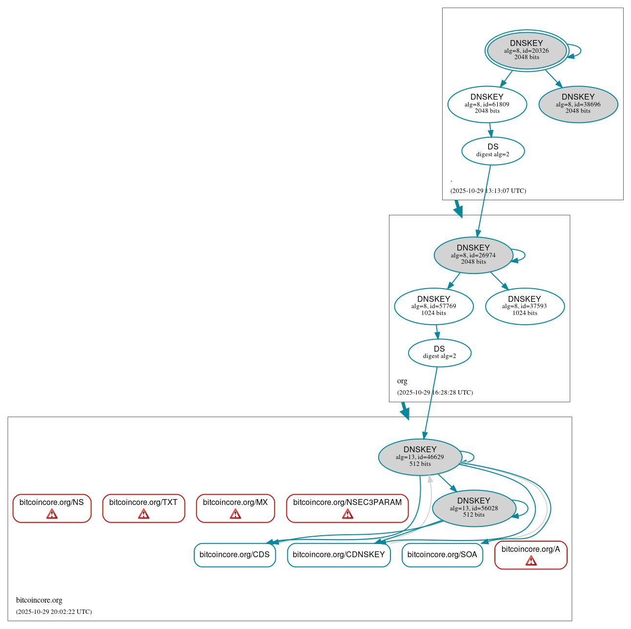
DNSSEC Authentication Chain

RRset statusRRset status

Bogus (5)
  • bitcoincore.org/A
  • bitcoincore.org/MX
  • bitcoincore.org/NS
  • bitcoincore.org/NSEC3PARAM
  • bitcoincore.org/TXT
Secure (3)
  • bitcoincore.org/CDNSKEY
  • bitcoincore.org/CDS
  • bitcoincore.org/SOA

DNSKEY/DS/NSEC statusDNSKEY/DS/NSEC status

Secure (10)
  • ./DNSKEY (alg 8, id 20326)
  • ./DNSKEY (alg 8, id 38696)
  • ./DNSKEY (alg 8, id 61809)
  • bitcoincore.org/DNSKEY (alg 13, id 46629)
  • bitcoincore.org/DNSKEY (alg 13, id 56028)
  • bitcoincore.org/DS (alg 13, id 46629)
  • org/DNSKEY (alg 8, id 26974)
  • org/DNSKEY (alg 8, id 37593)
  • org/DNSKEY (alg 8, id 57769)
  • org/DS (alg 8, id 26974)

Delegation statusDelegation status

Secure (2)
  • . to org
  • org to bitcoincore.org

NoticesNotices

Errors (5)
  • bitcoincore.org/A: No RRSIG covering the RRset was returned in the response. See RFC 4035, Sec. 3.1.1. (69.59.18.9, 69.59.19.9, 208.68.6.8, 216.66.1.2, 216.218.131.2, 2001:470:200::2, 2001:470:400::2, 2620:6e:a000:1::1, 2620:6e:a007:1::1, 2620:6e:a008:1::1, UDP_-_EDNS0_4096_D_KN)
  • bitcoincore.org/MX: No RRSIG covering the RRset was returned in the response. See RFC 4035, Sec. 3.1.1. (69.59.18.9, 69.59.19.9, 208.68.6.8, 216.66.1.2, 216.218.131.2, 2001:470:200::2, 2001:470:400::2, 2620:6e:a000:1::1, 2620:6e:a007:1::1, 2620:6e:a008:1::1, UDP_-_EDNS0_4096_D_KN, UDP_-_EDNS0_512_D_KN)
  • bitcoincore.org/NS: No RRSIG covering the RRset was returned in the response. See RFC 4035, Sec. 3.1.1. (69.59.18.9, 69.59.19.9, 208.68.6.8, 216.66.1.2, 216.218.131.2, 2001:470:200::2, 2001:470:400::2, 2620:6e:a000:1::1, 2620:6e:a007:1::1, 2620:6e:a008:1::1, UDP_-_EDNS0_4096_D_KN)
  • bitcoincore.org/NSEC3PARAM: No RRSIG covering the RRset was returned in the response. See RFC 4035, Sec. 3.1.1. (69.59.18.9, 69.59.19.9, 208.68.6.8, 216.66.1.2, 216.218.131.2, 2001:470:200::2, 2001:470:400::2, 2620:6e:a000:1::1, 2620:6e:a007:1::1, 2620:6e:a008:1::1, UDP_-_EDNS0_4096_D_KN)
  • bitcoincore.org/TXT: No RRSIG covering the RRset was returned in the response. See RFC 4035, Sec. 3.1.1. (69.59.18.9, 69.59.19.9, 208.68.6.8, 216.66.1.2, 216.218.131.2, 2001:470:200::2, 2001:470:400::2, 2620:6e:a000:1::1, 2620:6e:a007:1::1, 2620:6e:a008:1::1, UDP_-_EDNS0_4096_D_KN)

DNSKEY legend

Full legend
SEP bit setSEP bit set
Revoke bit setRevoke bit set
Trust anchorTrust anchor
Download: png | svg
Warning JavaScript is required to make the graph below interactive.
DNSSEC authentication graph