View on GitHub

DNSViz: A DNS visualization tool

bitcoincore.org

DNSSEC options (hide)
  1. |?|
  2. |?|
  3. |?|
  4. |?|
  5. |?|
  6. |?|
  7. |?|
  8. |?|
  9. |?|
  10. |?|
Notices
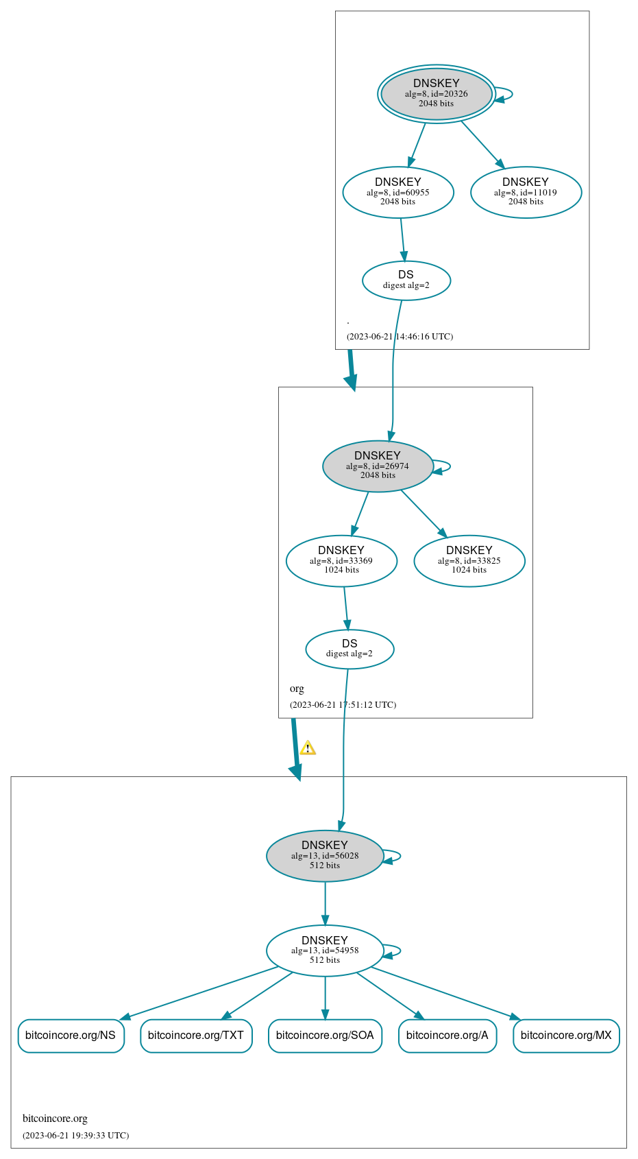
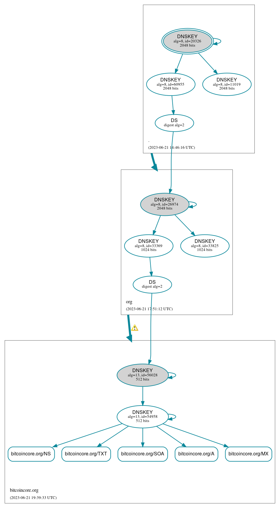
DNSSEC Authentication Chain

RRset statusRRset status

Secure (5)
  • bitcoincore.org/A
  • bitcoincore.org/MX
  • bitcoincore.org/NS
  • bitcoincore.org/SOA
  • bitcoincore.org/TXT

DNSKEY/DS/NSEC statusDNSKEY/DS/NSEC status

Secure (10)
  • ./DNSKEY (alg 8, id 11019)
  • ./DNSKEY (alg 8, id 20326)
  • ./DNSKEY (alg 8, id 60955)
  • bitcoincore.org/DNSKEY (alg 13, id 54958)
  • bitcoincore.org/DNSKEY (alg 13, id 56028)
  • bitcoincore.org/DS (alg 13, id 56028)
  • org/DNSKEY (alg 8, id 26974)
  • org/DNSKEY (alg 8, id 33369)
  • org/DNSKEY (alg 8, id 33825)
  • org/DS (alg 8, id 26974)

Delegation statusDelegation status

Secure (2)
  • . to org
  • org to bitcoincore.org

NoticesNotices

Warnings (2)
  • org to bitcoincore.org: The following NS name(s) were found in the authoritative NS RRset, but not in the delegation NS RRset (i.e., in the org zone): ns-a.as397444.net See RFC 1034, Sec. 4.2.2.
  • org to bitcoincore.org: The following NS name(s) were found in the delegation NS RRset (i.e., in the org zone), but not in the authoritative NS RRset: ns-a.as397444.org See RFC 1034, Sec. 4.2.2.

DNSKEY legend

Full legend
SEP bit setSEP bit set
Revoke bit setRevoke bit set
Trust anchorTrust anchor
Download: png | svg
Warning JavaScript is required to make the graph below interactive.
DNSSEC authentication graph