View on GitHub

DNSViz: A DNS visualization tool

bitcoincore.org

DNSSEC options (hide)
  1. |?|
  2. |?|
  3. |?|
  4. |?|
  5. |?|
  6. |?|
  7. |?|
  8. |?|
  9. |?|
  10. |?|
Notices
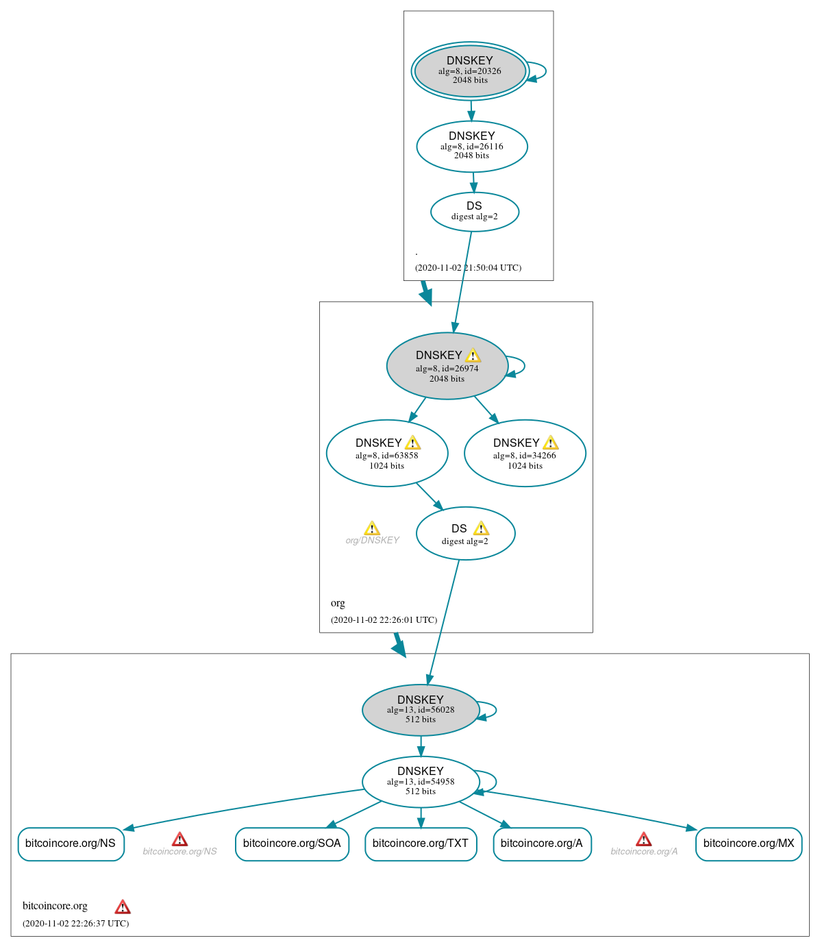
DNSSEC Authentication Chain

RRset statusRRset status

Secure (5)
  • bitcoincore.org/A
  • bitcoincore.org/MX
  • bitcoincore.org/NS
  • bitcoincore.org/SOA
  • bitcoincore.org/TXT

DNSKEY/DS/NSEC statusDNSKEY/DS/NSEC status

Secure (9)
  • ./DNSKEY (alg 8, id 20326)
  • ./DNSKEY (alg 8, id 26116)
  • bitcoincore.org/DNSKEY (alg 13, id 54958)
  • bitcoincore.org/DNSKEY (alg 13, id 56028)
  • bitcoincore.org/DS (alg 13, id 56028)
  • org/DNSKEY (alg 8, id 26974)
  • org/DNSKEY (alg 8, id 34266)
  • org/DNSKEY (alg 8, id 63858)
  • org/DS (alg 8, id 26974)

Delegation statusDelegation status

Secure (2)
  • . to org
  • org to bitcoincore.org

NoticesNotices

Errors (3)
  • bitcoincore.org zone: The server(s) were not responsive to queries over UDP. See RFC 1035, Sec. 4.2. (2620:6e:a000:1::1)
  • bitcoincore.org/A: No response was received from the server over UDP (tried 12 times). See RFC 1035, Sec. 4.2. (2620:6e:a000:1::1, UDP_-_NOEDNS_)
  • bitcoincore.org/NS: No response was received from the server over UDP (tried 12 times). See RFC 1035, Sec. 4.2. (2620:6e:a000:1::1, UDP_-_NOEDNS_)
Warnings (7)
  • bitcoincore.org/DS (alg 13, id 56028): The server appears to support DNS cookies but did not return a COOKIE option. See RFC 7873, Sec. 5.2.3. (2001:500:b::1, UDP_-_EDNS0_4096_D_K)
  • bitcoincore.org/DS (alg 13, id 56028): The server appears to support DNS cookies but did not return a COOKIE option. See RFC 7873, Sec. 5.2.3. (2001:500:b::1, UDP_-_EDNS0_4096_D_K)
  • org/DNSKEY (alg 8, id 26974): The server appears to support DNS cookies but did not return a COOKIE option. See RFC 7873, Sec. 5.2.3. (2001:500:b::1, UDP_-_EDNS0_4096_D_K)
  • org/DNSKEY (alg 8, id 34266): The server appears to support DNS cookies but did not return a COOKIE option. See RFC 7873, Sec. 5.2.3. (2001:500:b::1, UDP_-_EDNS0_4096_D_K)
  • org/DNSKEY (alg 8, id 63858): The server appears to support DNS cookies but did not return a COOKIE option. See RFC 7873, Sec. 5.2.3. (2001:500:b::1, UDP_-_EDNS0_4096_D_K)
  • org/DNSKEY: The server appears to support DNS cookies but did not return a COOKIE option. See RFC 7873, Sec. 5.2.3. (2001:500:b::1, UDP_-_EDNS0_512_D_K)
  • bitcoincore.org/DS has warnings; select the "Denial of existence" DNSSEC option to see them.

DNSKEY legend

Full legend
SEP bit setSEP bit set
Revoke bit setRevoke bit set
Trust anchorTrust anchor
Download: png | svg
Warning JavaScript is required to make the graph below interactive.
DNSSEC authentication graph