View on GitHub

DNSViz: A DNS visualization tool

bg

DNSSEC options (hide)
  1. |?|
  2. |?|
  3. |?|
  4. |?|
  5. |?|
  6. |?|
  7. |?|
  8. |?|
  9. |?|
  10. |?|
Notices
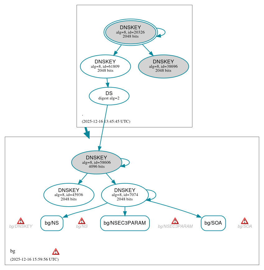
DNSSEC Authentication Chain

RRset statusRRset status

Secure (3)
  • bg/NS
  • bg/NSEC3PARAM
  • bg/SOA

DNSKEY/DS/NSEC statusDNSKEY/DS/NSEC status

Secure (7)
  • ./DNSKEY (alg 8, id 20326)
  • ./DNSKEY (alg 8, id 38696)
  • ./DNSKEY (alg 8, id 61809)
  • bg/DNSKEY (alg 8, id 45936)
  • bg/DNSKEY (alg 8, id 58606)
  • bg/DNSKEY (alg 8, id 7074)
  • bg/DS (alg 8, id 58606)

Delegation statusDelegation status

Secure (1)
  • . to bg

NoticesNotices

Errors (14)
  • bg zone: The server(s) responded over TCP with a malformed response or with an invalid RCODE. See RFC 1035, Sec. 4.1.1. (2a02:6a80::193:68:99:99)
  • bg zone: The server(s) responded over UDP with a malformed response or with an invalid RCODE. See RFC 1035, Sec. 4.1.1. (2a02:6a80::193:68:99:99)
  • bg zone: The server(s) were not responsive to queries over UDP. See RFC 1035, Sec. 4.2. (193.68.99.99)
  • bg/DNSKEY: The response had an invalid RCODE (REFUSED). See RFC 1035, Sec. 4.1.1. (2a02:6a80::193:68:99:99, UDP_-_EDNS0_4096_D_KN, UDP_-_EDNS0_512_D_KN)
  • bg/NS: The UDP connection was refused (ECONNREFUSED). See RFC 1035, Sec. 4.2. (193.68.99.99, UDP_-_EDNS0_4096_D_KN)
  • bg/NS: The response had an invalid RCODE (REFUSED). See RFC 1035, Sec. 4.1.1. (2a02:6a80::193:68:99:99, UDP_-_EDNS0_4096_D_KN)
  • bg/NSEC3PARAM: The response had an invalid RCODE (REFUSED). See RFC 1035, Sec. 4.1.1. (2a02:6a80::193:68:99:99, UDP_-_EDNS0_4096_D_KN)
  • bg/SOA: The response had an invalid RCODE (REFUSED). See RFC 1035, Sec. 4.1.1. (2a02:6a80::193:68:99:99, TCP_-_EDNS0_4096_D_N)
  • bg/SOA: The response had an invalid RCODE (REFUSED). See RFC 1035, Sec. 4.1.1. (2a02:6a80::193:68:99:99, UDP_-_EDNS0_4096_D_KN, UDP_-_EDNS0_4096_D_KN_0x20)
  • bg/CNAME has errors; select the "Denial of existence" DNSSEC option to see them.
  • bg/DNSKEY has errors; select the "Denial of existence" DNSSEC option to see them.
  • bg/CDS has errors; select the "Denial of existence" DNSSEC option to see them.
  • mnsyu.r3nip.bg/A has errors; select the "Denial of existence" DNSSEC option to see them.
  • bg/CDNSKEY has errors; select the "Denial of existence" DNSSEC option to see them.

DNSKEY legend

Full legend
SEP bit setSEP bit set
Revoke bit setRevoke bit set
Trust anchorTrust anchor
Download: png | svg
Warning JavaScript is required to make the graph below interactive.
DNSSEC authentication graph