View on GitHub

DNSViz: A DNS visualization tool

berkeley.edu

DNSSEC options (hide)
  1. |?|
  2. |?|
  3. |?|
  4. |?|
  5. |?|
  6. |?|
  7. |?|
  8. |?|
  9. |?|
  10. |?|
Notices
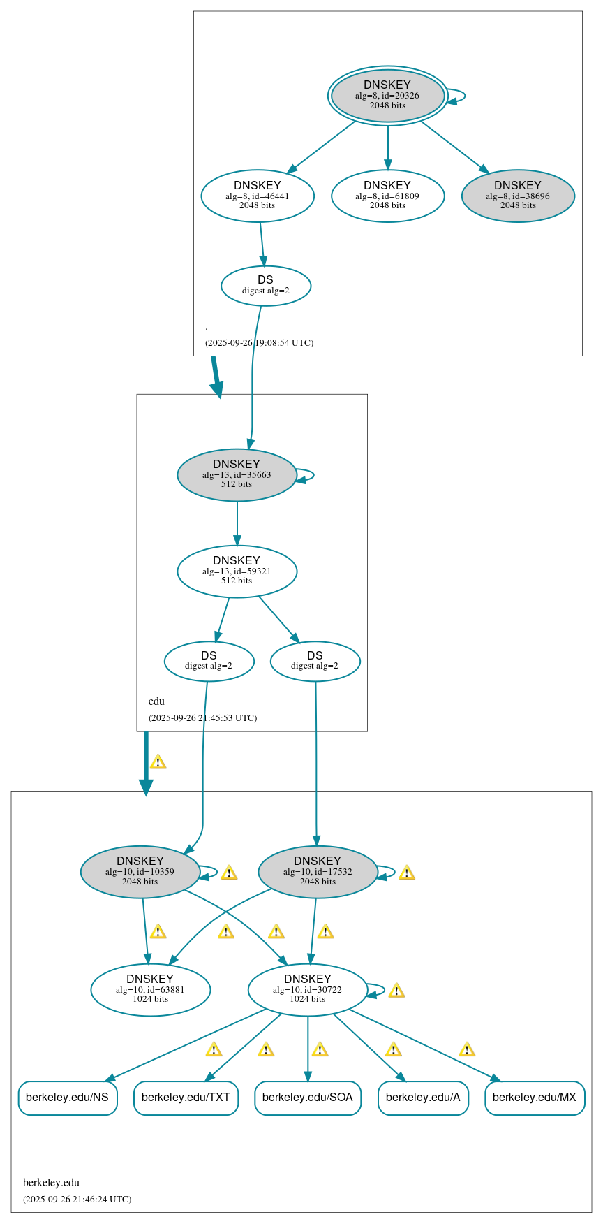
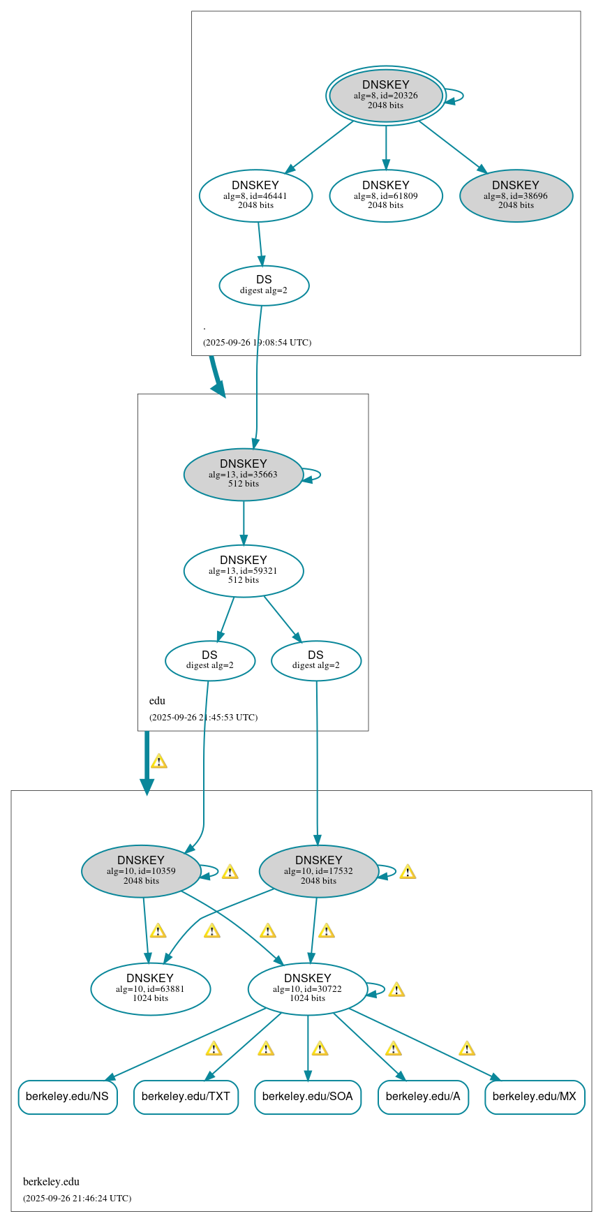
DNSSEC Authentication Chain

RRset statusRRset status

Secure (5)
  • berkeley.edu/A
  • berkeley.edu/MX
  • berkeley.edu/NS
  • berkeley.edu/SOA
  • berkeley.edu/TXT

DNSKEY/DS/NSEC statusDNSKEY/DS/NSEC status

Secure (13)
  • ./DNSKEY (alg 8, id 20326)
  • ./DNSKEY (alg 8, id 38696)
  • ./DNSKEY (alg 8, id 46441)
  • ./DNSKEY (alg 8, id 61809)
  • berkeley.edu/DNSKEY (alg 10, id 10359)
  • berkeley.edu/DNSKEY (alg 10, id 17532)
  • berkeley.edu/DNSKEY (alg 10, id 30722)
  • berkeley.edu/DNSKEY (alg 10, id 63881)
  • berkeley.edu/DS (alg 10, id 10359)
  • berkeley.edu/DS (alg 10, id 17532)
  • edu/DNSKEY (alg 13, id 35663)
  • edu/DNSKEY (alg 13, id 59321)
  • edu/DS (alg 13, id 35663)

Delegation statusDelegation status

Secure (2)
  • . to edu
  • edu to berkeley.edu

NoticesNotices

Warnings (26)
  • RRSIG berkeley.edu/A alg 10, id 30722: DNSSEC implementers are recommended against implementing signing with DNSSEC algorithm 10 (RSASHA512). See RFC 8624, Sec. 3.1.
  • RRSIG berkeley.edu/DNSKEY alg 10, id 10359: DNSSEC implementers are recommended against implementing signing with DNSSEC algorithm 10 (RSASHA512). See RFC 8624, Sec. 3.1.
  • RRSIG berkeley.edu/DNSKEY alg 10, id 10359: DNSSEC implementers are recommended against implementing signing with DNSSEC algorithm 10 (RSASHA512). See RFC 8624, Sec. 3.1.
  • RRSIG berkeley.edu/DNSKEY alg 10, id 10359: DNSSEC implementers are recommended against implementing signing with DNSSEC algorithm 10 (RSASHA512). See RFC 8624, Sec. 3.1.
  • RRSIG berkeley.edu/DNSKEY alg 10, id 10359: DNSSEC implementers are recommended against implementing signing with DNSSEC algorithm 10 (RSASHA512). See RFC 8624, Sec. 3.1.
  • RRSIG berkeley.edu/DNSKEY alg 10, id 17532: DNSSEC implementers are recommended against implementing signing with DNSSEC algorithm 10 (RSASHA512). See RFC 8624, Sec. 3.1.
  • RRSIG berkeley.edu/DNSKEY alg 10, id 17532: DNSSEC implementers are recommended against implementing signing with DNSSEC algorithm 10 (RSASHA512). See RFC 8624, Sec. 3.1.
  • RRSIG berkeley.edu/DNSKEY alg 10, id 17532: DNSSEC implementers are recommended against implementing signing with DNSSEC algorithm 10 (RSASHA512). See RFC 8624, Sec. 3.1.
  • RRSIG berkeley.edu/DNSKEY alg 10, id 17532: DNSSEC implementers are recommended against implementing signing with DNSSEC algorithm 10 (RSASHA512). See RFC 8624, Sec. 3.1.
  • RRSIG berkeley.edu/DNSKEY alg 10, id 30722: DNSSEC implementers are recommended against implementing signing with DNSSEC algorithm 10 (RSASHA512). See RFC 8624, Sec. 3.1.
  • RRSIG berkeley.edu/DNSKEY alg 10, id 30722: DNSSEC implementers are recommended against implementing signing with DNSSEC algorithm 10 (RSASHA512). See RFC 8624, Sec. 3.1.
  • RRSIG berkeley.edu/DNSKEY alg 10, id 30722: DNSSEC implementers are recommended against implementing signing with DNSSEC algorithm 10 (RSASHA512). See RFC 8624, Sec. 3.1.
  • RRSIG berkeley.edu/DNSKEY alg 10, id 30722: DNSSEC implementers are recommended against implementing signing with DNSSEC algorithm 10 (RSASHA512). See RFC 8624, Sec. 3.1.
  • RRSIG berkeley.edu/MX alg 10, id 30722: DNSSEC implementers are recommended against implementing signing with DNSSEC algorithm 10 (RSASHA512). See RFC 8624, Sec. 3.1.
  • RRSIG berkeley.edu/NS alg 10, id 30722: DNSSEC implementers are recommended against implementing signing with DNSSEC algorithm 10 (RSASHA512). See RFC 8624, Sec. 3.1.
  • RRSIG berkeley.edu/SOA alg 10, id 30722: DNSSEC implementers are recommended against implementing signing with DNSSEC algorithm 10 (RSASHA512). See RFC 8624, Sec. 3.1.
  • RRSIG berkeley.edu/TXT alg 10, id 30722: DNSSEC implementers are recommended against implementing signing with DNSSEC algorithm 10 (RSASHA512). See RFC 8624, Sec. 3.1.
  • edu to berkeley.edu: Authoritative AAAA records exist for adns1.berkeley.edu, but there are no corresponding AAAA glue records. See RFC 1034, Sec. 4.2.2.
  • edu to berkeley.edu: Authoritative AAAA records exist for adns2.berkeley.edu, but there are no corresponding AAAA glue records. See RFC 1034, Sec. 4.2.2.
  • berkeley.edu/DNSKEY has warnings; select the "Denial of existence" DNSSEC option to see them.
  • 0dpx2.z8n75.berkeley.edu/A has warnings; select the "Denial of existence" DNSSEC option to see them.
  • berkeley.edu/CNAME has warnings; select the "Denial of existence" DNSSEC option to see them.
  • berkeley.edu/NSEC3PARAM has warnings; select the "Denial of existence" DNSSEC option to see them.
  • berkeley.edu/CDS has warnings; select the "Denial of existence" DNSSEC option to see them.
  • berkeley.edu/AAAA has warnings; select the "Denial of existence" DNSSEC option to see them.
  • berkeley.edu/CDNSKEY has warnings; select the "Denial of existence" DNSSEC option to see them.

DNSKEY legend

Full legend
SEP bit setSEP bit set
Revoke bit setRevoke bit set
Trust anchorTrust anchor
Download: png | svg
Warning JavaScript is required to make the graph below interactive.
DNSSEC authentication graph