View on GitHub

DNSViz: A DNS visualization tool

belfius.be

Updated: 2025-11-20 07:50:51 UTC (30 days ago) Update now
« Previous analysis | Next analysis »
DNSSEC options (hide)
  1. |?|
  2. |?|
  3. |?|
  4. |?|
  5. |?|
  6. |?|
  7. |?|
  8. |?|
  9. |?|
  10. |?|
Notices
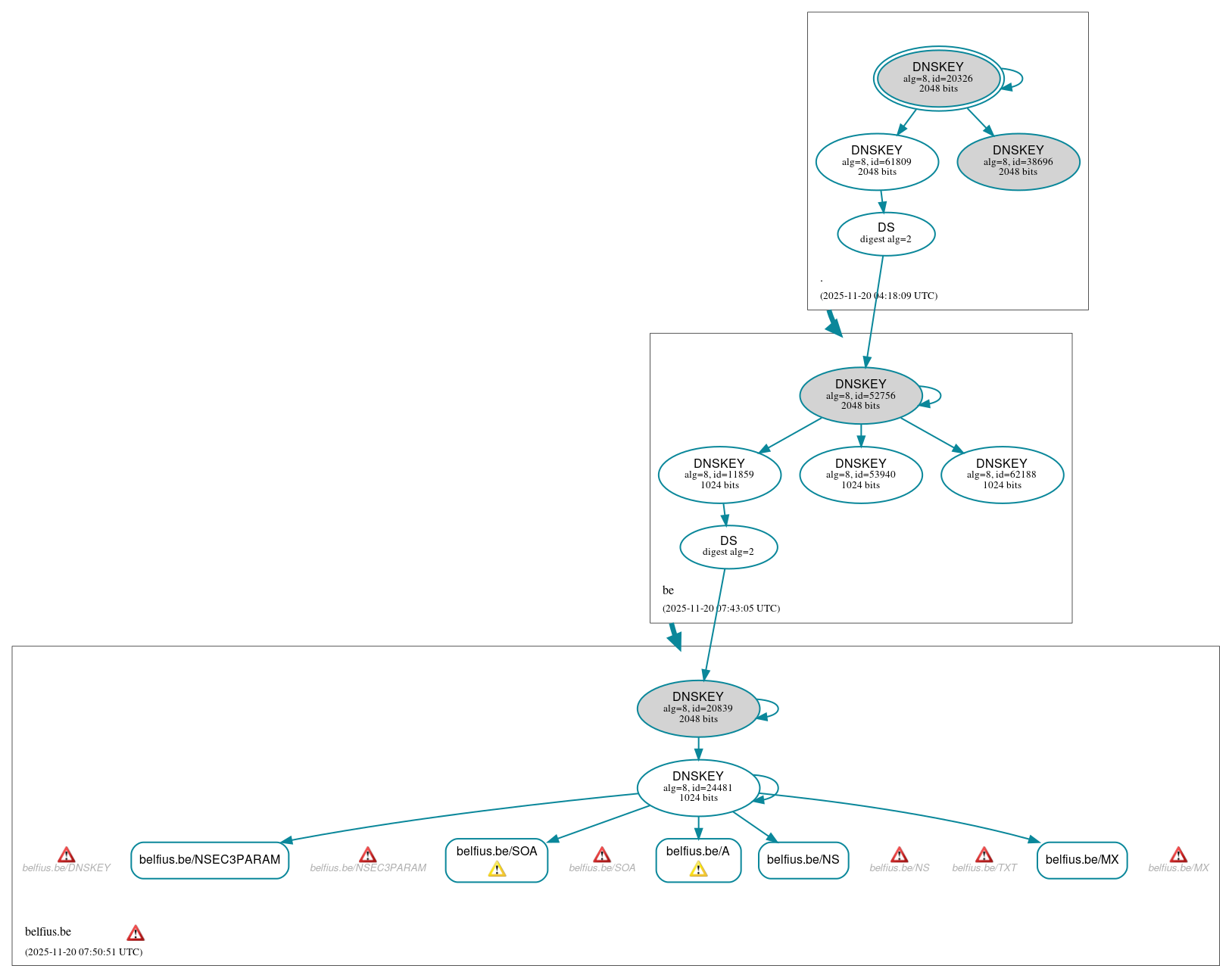
DNSSEC Authentication Chain

RRset statusRRset status

Secure (5)
  • belfius.be/A
  • belfius.be/MX
  • belfius.be/NS
  • belfius.be/NSEC3PARAM
  • belfius.be/SOA

DNSKEY/DS/NSEC statusDNSKEY/DS/NSEC status

Secure (11)
  • ./DNSKEY (alg 8, id 20326)
  • ./DNSKEY (alg 8, id 38696)
  • ./DNSKEY (alg 8, id 61809)
  • be/DNSKEY (alg 8, id 11859)
  • be/DNSKEY (alg 8, id 52756)
  • be/DNSKEY (alg 8, id 53940)
  • be/DNSKEY (alg 8, id 62188)
  • be/DS (alg 8, id 52756)
  • belfius.be/DNSKEY (alg 8, id 20839)
  • belfius.be/DNSKEY (alg 8, id 24481)
  • belfius.be/DS (alg 8, id 20839)

Delegation statusDelegation status

Secure (2)
  • . to be
  • be to belfius.be

NoticesNotices

Errors (17)
  • belfius.be zone: The server(s) were not responsive to queries over TCP. See RFC 1035, Sec. 4.2. (141.96.12.58, 141.96.12.122)
  • belfius.be/DNSKEY: No response was received from the server over UDP (tried 12 times). See RFC 1035, Sec. 4.2. (141.96.12.58, UDP_-_NOEDNS_)
  • belfius.be/DNSKEY: No response was received from the server over UDP (tried 4 times). See RFC 1035, Sec. 4.2. (141.96.12.58, UDP_-_EDNS0_512_D_KN)
  • belfius.be/MX: No response was received from the server over UDP (tried 12 times). See RFC 1035, Sec. 4.2. (141.96.12.58, UDP_-_NOEDNS_)
  • belfius.be/MX: No response was received from the server over UDP (tried 4 times). See RFC 1035, Sec. 4.2. (141.96.12.58, UDP_-_EDNS0_512_D_KN)
  • belfius.be/NS: No response was received from the server over UDP (tried 12 times). See RFC 1035, Sec. 4.2. (141.96.12.58, UDP_-_NOEDNS_)
  • belfius.be/NSEC3PARAM: No response was received from the server over UDP (tried 12 times). See RFC 1035, Sec. 4.2. (141.96.12.58, UDP_-_NOEDNS_)
  • belfius.be/SOA: No response was received from the server over TCP (tried 3 times). See RFC 1035, Sec. 4.2. (141.96.12.58, 141.96.12.122, TCP_-_EDNS0_4096_D_N)
  • belfius.be/SOA: No response was received from the server over UDP (tried 12 times). See RFC 1035, Sec. 4.2. (141.96.12.58, UDP_-_NOEDNS_, UDP_-_NOEDNS__0x20)
  • belfius.be/TXT: No response was received from the server over TCP (tried 12 times). See RFC 1035, Sec. 4.2. (141.96.12.122, TCP_-_EDNS0_4096_D_KN)
  • belfius.be/TXT: No response was received from the server over UDP (tried 12 times). See RFC 1035, Sec. 4.2. (141.96.12.58, UDP_-_NOEDNS_)
  • belfius.be/CNAME has errors; select the "Denial of existence" DNSSEC option to see them.
  • belfius.be/CDNSKEY has errors; select the "Denial of existence" DNSSEC option to see them.
  • belfius.be/AAAA has errors; select the "Denial of existence" DNSSEC option to see them.
  • zk976.z4n9r.belfius.be/A has errors; select the "Denial of existence" DNSSEC option to see them.
  • belfius.be/DNSKEY has errors; select the "Denial of existence" DNSSEC option to see them.
  • belfius.be/CDS has errors; select the "Denial of existence" DNSSEC option to see them.
Warnings (7)
  • belfius.be/A: No response was received from the server over UDP (tried 7 times) until the NSID EDNS option was removed (however, this server appeared to respond legitimately to other queries with the NSID EDNS option present). See RFC 6891, Sec. 6.1.2. (141.96.12.122, UDP_-_EDNS0_4096_D_KN)
  • belfius.be/SOA: No response was received until the UDP payload size was decreased, indicating that the server might be attempting to send a payload that exceeds the path maximum transmission unit (PMTU) size. See RFC 6891, Sec. 6.2.6. (141.96.12.122, UDP_-_EDNS0_4096_D_KN)
  • belfius.be/CNAME has warnings; select the "Denial of existence" DNSSEC option to see them.
  • belfius.be/CDS has warnings; select the "Denial of existence" DNSSEC option to see them.
  • belfius.be/AAAA has warnings; select the "Denial of existence" DNSSEC option to see them.
  • belfius.be/CDNSKEY has warnings; select the "Denial of existence" DNSSEC option to see them.
  • zk976.z4n9r.belfius.be/A has warnings; select the "Denial of existence" DNSSEC option to see them.

DNSKEY legend

Full legend
SEP bit setSEP bit set
Revoke bit setRevoke bit set
Trust anchorTrust anchor
Download: png | svg
Warning JavaScript is required to make the graph below interactive.
DNSSEC authentication graph