View on GitHub

DNSViz: A DNS visualization tool

auth.acme-dns.io

DNSSEC options (hide)
  1. |?|
  2. |?|
  3. |?|
  4. |?|
  5. |?|
  6. |?|
  7. |?|
  8. |?|
  9. |?|
  10. |?|
Notices
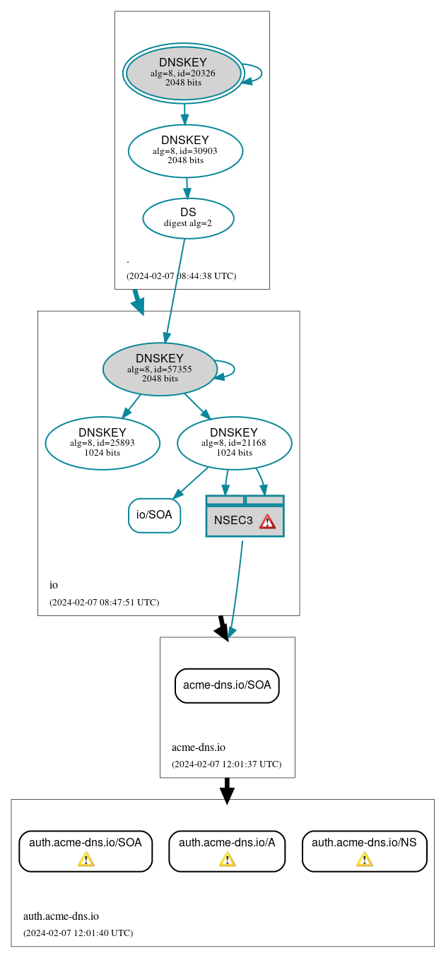
DNSSEC Authentication Chain

RRset statusRRset status

Insecure (4)
  • acme-dns.io/SOA
  • auth.acme-dns.io/A
  • auth.acme-dns.io/NS
  • auth.acme-dns.io/SOA
Secure (1)
  • io/SOA

DNSKEY/DS/NSEC statusDNSKEY/DS/NSEC status

Secure (7)
  • ./DNSKEY (alg 8, id 20326)
  • ./DNSKEY (alg 8, id 30903)
  • NSEC3 proving non-existence of acme-dns.io/DS
  • io/DNSKEY (alg 8, id 21168)
  • io/DNSKEY (alg 8, id 25893)
  • io/DNSKEY (alg 8, id 57355)
  • io/DS (alg 8, id 57355)

Delegation statusDelegation status

Insecure (2)
  • acme-dns.io to auth.acme-dns.io
  • io to acme-dns.io
Secure (1)
  • . to io

NoticesNotices

Errors (8)
  • NSEC3 proving non-existence of acme-dns.io/DS: An iterations count of 0 must be used in NSEC3 records to alleviate computational burdens. See RFC 9276, Sec. 3.1.
  • NSEC3 proving non-existence of acme-dns.io/DS: An iterations count of 0 must be used in NSEC3 records to alleviate computational burdens. See RFC 9276, Sec. 3.1.
  • auth.acme-dns.io/MX has errors; select the "Denial of existence" DNSSEC option to see them.
  • auth.acme-dns.io/AAAA has errors; select the "Denial of existence" DNSSEC option to see them.
  • auth.acme-dns.io/CNAME has errors; select the "Denial of existence" DNSSEC option to see them.
  • auth.acme-dns.io/TXT has errors; select the "Denial of existence" DNSSEC option to see them.
  • auth.acme-dns.io/DNSKEY has errors; select the "Denial of existence" DNSSEC option to see them.
  • auth.acme-dns.io/NSEC3PARAM has errors; select the "Denial of existence" DNSSEC option to see them.
Warnings (12)
  • NSEC3 proving non-existence of acme-dns.io/DS: The salt value for an NSEC3 record should be empty. See RFC 9276, Sec. 3.1.
  • NSEC3 proving non-existence of acme-dns.io/DS: The salt value for an NSEC3 record should be empty. See RFC 9276, Sec. 3.1.
  • auth.acme-dns.io/A: The server responded with no OPT record, rather than with RCODE FORMERR. See RFC 6891, Sec. 7. (49.12.60.200, UDP_-_EDNS0_4096_D_KN)
  • auth.acme-dns.io/NS: The server responded with no OPT record, rather than with RCODE FORMERR. See RFC 6891, Sec. 7. (49.12.60.200, UDP_-_EDNS0_4096_D_KN)
  • auth.acme-dns.io/SOA: The server responded with no OPT record, rather than with RCODE FORMERR. See RFC 6891, Sec. 7. (49.12.60.200, TCP_-_EDNS0_4096_D_N, UDP_-_EDNS0_4096_D_KN, UDP_-_EDNS0_4096_D_KN_0x20)
  • auth.acme-dns.io/MX has warnings; select the "Denial of existence" DNSSEC option to see them.
  • auth.acme-dns.io/AAAA has warnings; select the "Denial of existence" DNSSEC option to see them.
  • mc6351dh8u.auth.acme-dns.io/A has warnings; select the "Denial of existence" DNSSEC option to see them.
  • auth.acme-dns.io/CNAME has warnings; select the "Denial of existence" DNSSEC option to see them.
  • auth.acme-dns.io/DNSKEY has warnings; select the "Denial of existence" DNSSEC option to see them.
  • auth.acme-dns.io/TXT has warnings; select the "Denial of existence" DNSSEC option to see them.
  • auth.acme-dns.io/NSEC3PARAM has warnings; select the "Denial of existence" DNSSEC option to see them.

DNSKEY legend

Full legend
SEP bit setSEP bit set
Revoke bit setRevoke bit set
Trust anchorTrust anchor
Download: png | svg
Warning JavaScript is required to make the graph below interactive.
DNSSEC authentication graph