View on GitHub

DNSViz: A DNS visualization tool

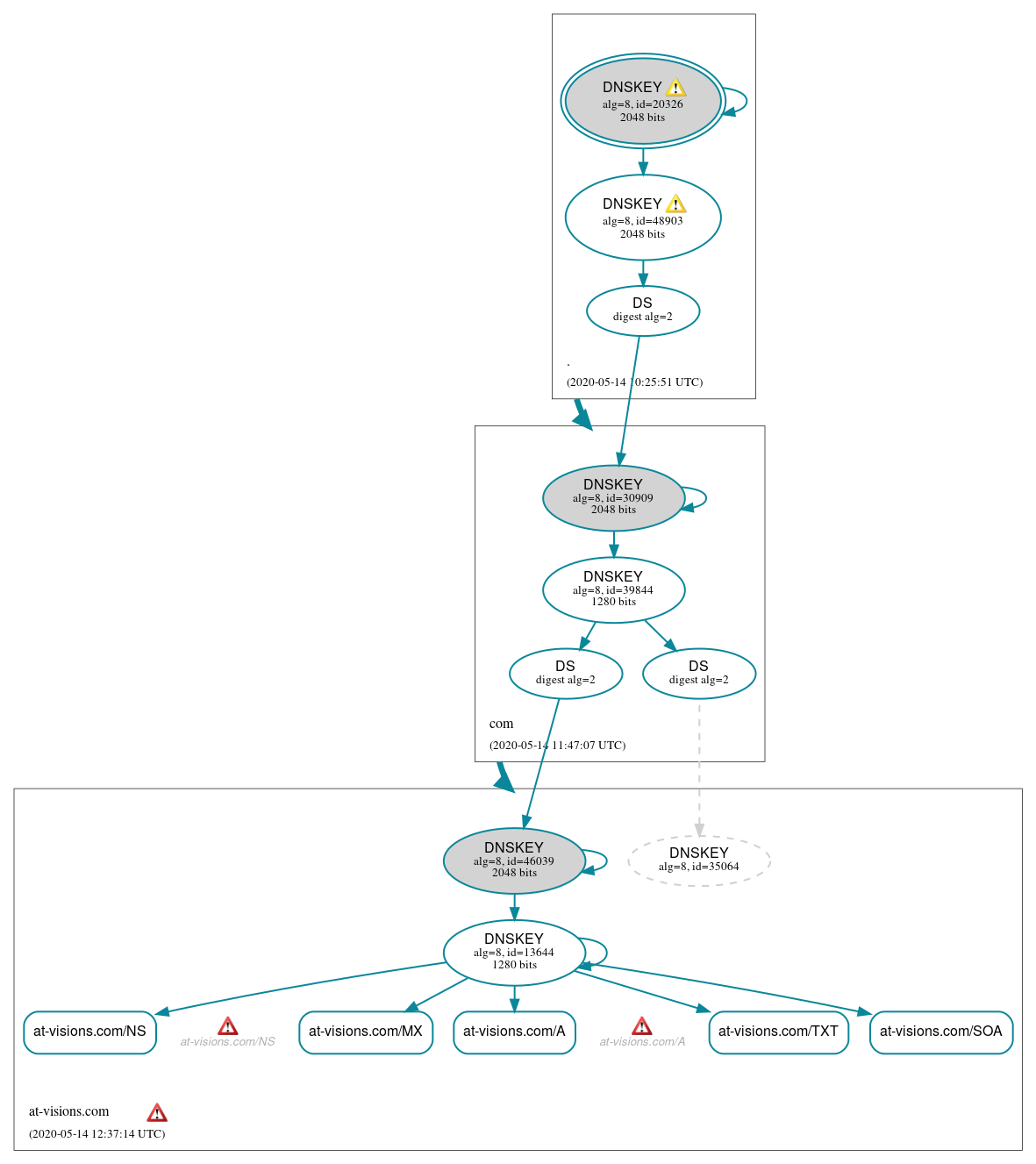
at-visions.com

DNSSEC options (hide)
  1. |?|
  2. |?|
  3. |?|
  4. |?|
  5. |?|
  6. |?|
  7. |?|
  8. |?|
  9. |?|
  10. |?|
Notices
DNSSEC Authentication Chain

RRset statusRRset status

Secure (5)
  • at-visions.com/A
  • at-visions.com/MX
  • at-visions.com/NS
  • at-visions.com/SOA
  • at-visions.com/TXT

DNSKEY/DS/NSEC statusDNSKEY/DS/NSEC status

Secure (9)
  • ./DNSKEY (alg 8, id 20326)
  • ./DNSKEY (alg 8, id 48903)
  • at-visions.com/DNSKEY (alg 8, id 13644)
  • at-visions.com/DNSKEY (alg 8, id 46039)
  • at-visions.com/DS (alg 8, id 35064)
  • at-visions.com/DS (alg 8, id 46039)
  • com/DNSKEY (alg 8, id 30909)
  • com/DNSKEY (alg 8, id 39844)
  • com/DS (alg 8, id 30909)
Non_existent (1)
  • at-visions.com/DNSKEY (alg 8, id 35064)

Delegation statusDelegation status

Secure (2)
  • . to com
  • com to at-visions.com

NoticesNotices

Errors (3)
  • at-visions.com zone: The server(s) were not responsive to queries over UDP. See RFC 1035, Sec. 4.2. (2001:850:40f6:1::53)
  • at-visions.com/A: No response was received from the server over UDP (tried 12 times). See RFC 1035, Sec. 4.2. (2001:850:40f6:1::53, UDP_-_NOEDNS_)
  • at-visions.com/NS: No response was received from the server over UDP (tried 12 times). See RFC 1035, Sec. 4.2. (2001:850:40f6:1::53, UDP_-_NOEDNS_)
Warnings (2)
  • ./DNSKEY (alg 8, id 20326): No response was received until the UDP payload size was decreased, indicating that the server might be attempting to send a payload that exceeds the path maximum transmission unit (PMTU) size. See RFC 6891, Sec. 6.2.6. (192.112.36.4, UDP_-_EDNS0_4096_D_K)
  • ./DNSKEY (alg 8, id 48903): No response was received until the UDP payload size was decreased, indicating that the server might be attempting to send a payload that exceeds the path maximum transmission unit (PMTU) size. See RFC 6891, Sec. 6.2.6. (192.112.36.4, UDP_-_EDNS0_4096_D_K)

DNSKEY legend

Full legend
SEP bit setSEP bit set
Revoke bit setRevoke bit set
Trust anchorTrust anchor
Download: png | svg
Warning JavaScript is required to make the graph below interactive.
DNSSEC authentication graph