View on GitHub

DNSViz: A DNS visualization tool

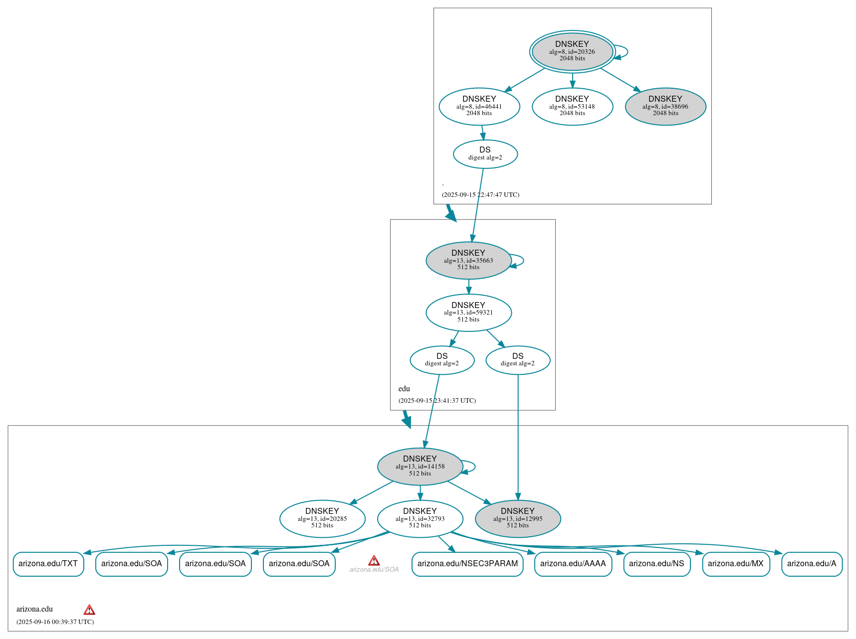
arizona.edu

DNSSEC options (hide)
  1. |?|
  2. |?|
  3. |?|
  4. |?|
  5. |?|
  6. |?|
  7. |?|
  8. |?|
  9. |?|
  10. |?|
Notices
DNSSEC Authentication Chain

RRset statusRRset status

Secure (9)
  • arizona.edu/A
  • arizona.edu/AAAA
  • arizona.edu/MX
  • arizona.edu/NS
  • arizona.edu/NSEC3PARAM
  • arizona.edu/SOA
  • arizona.edu/SOA
  • arizona.edu/SOA
  • arizona.edu/TXT

DNSKEY/DS/NSEC statusDNSKEY/DS/NSEC status

Secure (13)
  • ./DNSKEY (alg 8, id 20326)
  • ./DNSKEY (alg 8, id 38696)
  • ./DNSKEY (alg 8, id 46441)
  • ./DNSKEY (alg 8, id 53148)
  • arizona.edu/DNSKEY (alg 13, id 12995)
  • arizona.edu/DNSKEY (alg 13, id 14158)
  • arizona.edu/DNSKEY (alg 13, id 20285)
  • arizona.edu/DNSKEY (alg 13, id 32793)
  • arizona.edu/DS (alg 13, id 12995)
  • arizona.edu/DS (alg 13, id 14158)
  • edu/DNSKEY (alg 13, id 35663)
  • edu/DNSKEY (alg 13, id 59321)
  • edu/DS (alg 13, id 35663)

Delegation statusDelegation status

Secure (2)
  • . to edu
  • edu to arizona.edu

NoticesNotices

Errors (6)
  • arizona.edu zone: The server(s) were not responsive to queries over TCP. See RFC 1035, Sec. 4.2. (13.57.148.115, 35.165.226.190, 35.167.120.235, 52.8.207.137)
  • arizona.edu/SOA: No response was received from the server over TCP (tried 3 times). See RFC 1035, Sec. 4.2. (13.57.148.115, 35.165.226.190, 35.167.120.235, 52.8.207.137, TCP_-_EDNS0_4096_D_N)
  • 6jdwo.17o2j.arizona.edu/A has errors; select the "Denial of existence" DNSSEC option to see them.
  • arizona.edu/CNAME has errors; select the "Denial of existence" DNSSEC option to see them.
  • arizona.edu/CDS has errors; select the "Denial of existence" DNSSEC option to see them.
  • arizona.edu/CDNSKEY has errors; select the "Denial of existence" DNSSEC option to see them.
Warnings (4)
  • 6jdwo.17o2j.arizona.edu/A has warnings; select the "Denial of existence" DNSSEC option to see them.
  • arizona.edu/CNAME has warnings; select the "Denial of existence" DNSSEC option to see them.
  • arizona.edu/CDS has warnings; select the "Denial of existence" DNSSEC option to see them.
  • arizona.edu/CDNSKEY has warnings; select the "Denial of existence" DNSSEC option to see them.

DNSKEY legend

Full legend
SEP bit setSEP bit set
Revoke bit setRevoke bit set
Trust anchorTrust anchor
Download: png | svg
Warning JavaScript is required to make the graph below interactive.
DNSSEC authentication graph