View on GitHub

DNSViz: A DNS visualization tool

apollo-exploration.online

DNSSEC options (hide)
  1. |?|
  2. |?|
  3. |?|
  4. |?|
  5. |?|
  6. |?|
  7. |?|
  8. |?|
  9. |?|
  10. |?|
Notices
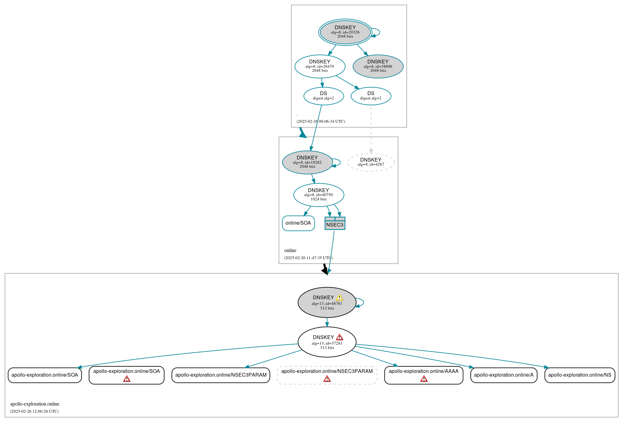
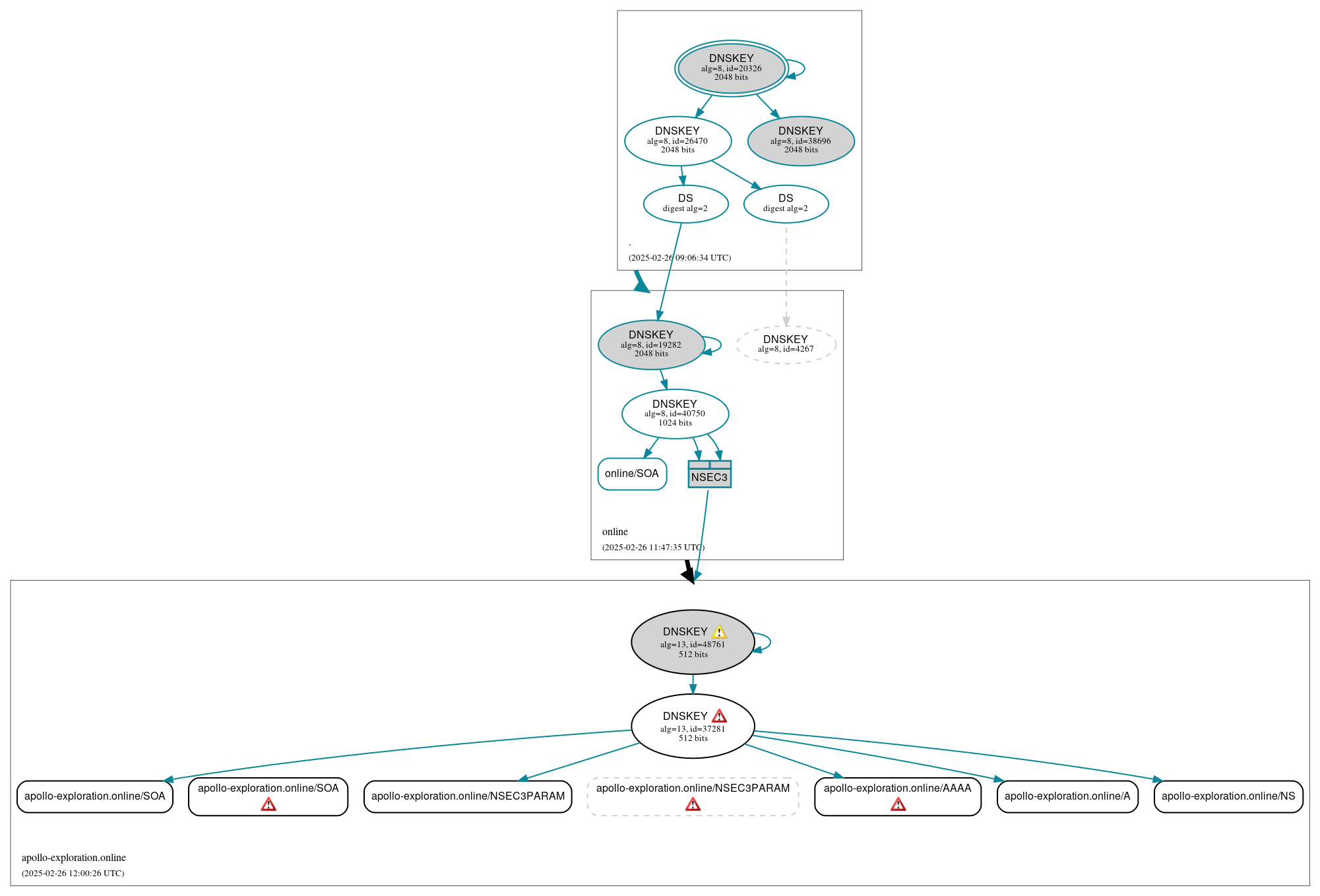
DNSSEC Authentication Chain

RRset statusRRset status

Insecure (7)
  • apollo-exploration.online/A
  • apollo-exploration.online/AAAA
  • apollo-exploration.online/NS
  • apollo-exploration.online/NSEC3PARAM
  • apollo-exploration.online/NSEC3PARAM (NODATA)
  • apollo-exploration.online/SOA
  • apollo-exploration.online/SOA
Secure (1)
  • online/SOA

DNSKEY/DS/NSEC statusDNSKEY/DS/NSEC status

Insecure (2)
  • apollo-exploration.online/DNSKEY (alg 13, id 37281)
  • apollo-exploration.online/DNSKEY (alg 13, id 48761)
Secure (8)
  • ./DNSKEY (alg 8, id 20326)
  • ./DNSKEY (alg 8, id 26470)
  • ./DNSKEY (alg 8, id 38696)
  • NSEC3 proving non-existence of apollo-exploration.online/DS
  • online/DNSKEY (alg 8, id 19282)
  • online/DNSKEY (alg 8, id 40750)
  • online/DS (alg 8, id 19282)
  • online/DS (alg 8, id 4267)
Non_existent (1)
  • online/DNSKEY (alg 8, id 4267)

Delegation statusDelegation status

Insecure (1)
  • online to apollo-exploration.online
Secure (1)
  • . to online

NoticesNotices

Errors (9)
  • apollo-exploration.online/AAAA: No RRSIG covering the RRset was returned in the response. See RFC 4035, Sec. 3.1.1. (2001:660:4401:60a0:216:3eff:fe6f:f548, UDP_-_EDNS0_4096_D_KN)
  • apollo-exploration.online/DNSKEY (alg 13, id 37281): The DNSKEY RR was not found in the DNSKEY RRset returned by one or more servers. (2001:660:4401:60a0:216:3eff:fe6f:f548, UDP_-_EDNS0_512_D_KN)
  • apollo-exploration.online/NSEC3PARAM (NODATA): No NSEC RR(s) were returned to validate the NODATA response. See RFC 4035, Sec. 3.1.3.1, RFC 5155, Sec. 7.2.3, RFC 5155, Sec. 7.2.4. (2001:660:4401:60a0:216:3eff:fe6f:f548, UDP_-_EDNS0_4096_D_KN)
  • apollo-exploration.online/SOA: No RRSIG covering the RRset was returned in the response. See RFC 4035, Sec. 3.1.1. (2001:660:4401:60a0:216:3eff:fe6f:f548, UDP_-_EDNS0_4096_D_KN)
  • apollo-exploration.online/MX has errors; select the "Denial of existence" DNSSEC option to see them.
  • apollo-exploration.online/TXT has errors; select the "Denial of existence" DNSSEC option to see them.
  • apollo-exploration.online/CDS has errors; select the "Denial of existence" DNSSEC option to see them.
  • apollo-exploration.online/CDNSKEY has errors; select the "Denial of existence" DNSSEC option to see them.
  • apollo-exploration.online/DNSKEY has errors; select the "Denial of existence" DNSSEC option to see them.
Warnings (1)
  • apollo-exploration.online/DNSKEY (alg 13, id 48761): The DNSKEY RR was not found in the DNSKEY RRset returned by one or more servers. (2001:660:4401:60a0:216:3eff:fe6f:f548, UDP_-_EDNS0_512_D_KN)

DNSKEY legend

Full legend
SEP bit setSEP bit set
Revoke bit setRevoke bit set
Trust anchorTrust anchor
Download: png | svg
Warning JavaScript is required to make the graph below interactive.
DNSSEC authentication graph