View on GitHub

DNSViz: A DNS visualization tool

aidica.ca

DNSSEC options (hide)
  1. |?|
  2. |?|
  3. |?|
  4. |?|
  5. |?|
  6. |?|
  7. |?|
  8. |?|
  9. |?|
  10. |?|
Notices
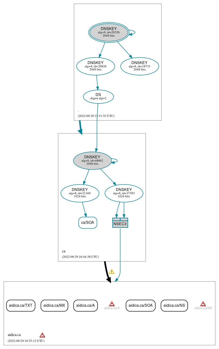
DNSSEC Authentication Chain

RRset statusRRset status

Insecure (5)
  • aidica.ca/A
  • aidica.ca/MX
  • aidica.ca/NS
  • aidica.ca/SOA
  • aidica.ca/TXT
Secure (1)
  • ca/SOA

DNSKEY/DS/NSEC statusDNSKEY/DS/NSEC status

Secure (8)
  • ./DNSKEY (alg 8, id 18733)
  • ./DNSKEY (alg 8, id 20326)
  • ./DNSKEY (alg 8, id 20826)
  • NSEC3 proving non-existence of aidica.ca/DS
  • ca/DNSKEY (alg 8, id 21169)
  • ca/DNSKEY (alg 8, id 37393)
  • ca/DNSKEY (alg 8, id 48662)
  • ca/DS (alg 8, id 48662)

Delegation statusDelegation status

Insecure (1)
  • ca to aidica.ca
Secure (1)
  • . to ca

NoticesNotices

Errors (3)
  • aidica.ca zone: The server(s) were not responsive to queries over UDP. See RFC 1035, Sec. 4.2. (35.203.57.53)
  • aidica.ca/A: The UDP connection was refused (ECONNREFUSED). See RFC 1035, Sec. 4.2. (35.203.57.53, UDP_-_EDNS0_4096_D_KN)
  • aidica.ca/NS: The UDP connection was refused (ECONNREFUSED). See RFC 1035, Sec. 4.2. (35.203.57.53, UDP_-_EDNS0_4096_D_KN)
Warnings (1)
  • ca to aidica.ca: The glue address(es) for ns2.bcdiabetes.ca (35.203.57.53) differed from its authoritative address(es) (34.130.49.121). See RFC 1034, Sec. 4.2.2.

DNSKEY legend

Full legend
SEP bit setSEP bit set
Revoke bit setRevoke bit set
Trust anchorTrust anchor
Download: png | svg
Warning JavaScript is required to make the graph below interactive.
DNSSEC authentication graph